新浪财经

事关招生入学!新建区重要发布!

南昌发布

关注

转自:南昌发布

南昌市新建区教育体育局2022年秋季学期招生入学公告

为切实做好全区2022年秋季学期义务教育学校学生入学报到工作,进一步化解城区学校的大班额,争取社会各界理解关心支持,现将今年新建区义务教育阶段招生的有关政策公告如下:

2022年秋季学期招生,城区公办义务教育学校继续实行“划片招生、相对就近、免试入学”的政策,保障适龄儿童少年平等接受义务教育的权利。

1、入学年龄。小学一年级入学必须是年满6周岁(2016年8月31日及以前出生)的适龄儿童。

2、入学条件。城区各公办学校按照划分的学区范围,接收具有城区户籍且年满6周岁的小学新生,以及符合条件的随迁子女。如果学区范围内需要服务的学生数量未超过学校接纳能力,则全部接收。如果学区范围内需要服务的学生数量超过学校接纳能力,则按以下顺序接收学生:

第一,适龄儿童及其父母户口在学校学区范围内,且户主为其父或者其母,家庭房屋产权所有人为其父母或其本人、房屋权证性质为住宅,且属于学校学区范围内。

第二,适龄儿童及其父母户口在学校学区范围内,户主为其祖父母或外祖父母,家庭实际居住地的房屋产权所有人为其祖父母或外祖父母,房屋产权性质为住宅且属于学校学区范围内,同时其父母或其本人在城区无房产。

第三,适龄儿童及其父母户口不在学校学区范围内,但家庭房屋产权所有人为其父母或其本人,房屋产权性质为住宅且在学区范围内。

第四,适龄儿童及其父母户口在学区范围内,且户主为其父或者其母,家庭实际居住地的房屋产权所有人为其父或母或其本人,房屋权证性质为非住宅(公寓、商住楼),并落户在该常住地址,房产在学区范围内,且该适龄儿童及其父母在城区无住宅性质的房产。

适龄儿童或其父母户口不在学区范围内,户主为其祖父母或外祖父母(三代人均在一本户口簿),家庭实际居住地的房屋产权所有人为其祖父母或外祖父母,房屋权证性质为住宅,且该适龄儿童及其父母在城区无房产。

第五,适龄儿童及其父母户口在学区范围内,家庭实际居住地为租赁房(依据区房管部门正式备案的房屋租赁信息等材料,下同),并在学区范围内,且其本人及父母在城区无房产。

第六,适龄儿童或其父母户口在本城区范围内但不在学区范围内,家庭实际居住地为租赁房;或房屋产权所有人为其父或母或适龄儿童本人,房屋权证性质为非住宅(公寓、商住楼)等,并在该学区范围内,且该适龄儿童及其父母在城区无住宅性质房产。

第七,适龄儿童及其父母户口不在本城区范围内,办理了城区居住证,但家庭实际居住地为租赁房,并在学区范围内,且该生及父母在城区无房产,由区教体局依据其学区学校学位限额情况和实际居住地,相对就近统筹安排义务教育学位。

随迁子女是指在城区经商或务工非城区户籍人员子女,其入学须符合以下条件:在城区经商的持营业执照、税务登记证、城区社保缴纳凭证、区房管局备案租房合同等有效证明材料;在城区务工的持合法用工合同、城区社保缴纳凭证、居住证、区房管局备案租房合同等有效证明材料;以上材料截止2022年8月31日须均满半年。不能提供有效材料的随迁子女应回户籍所在地就读。

拆迁户子女入学,未回迁的须到区住房保障中心(拆迁办)审验资格并登记。

各位家长朋友,报名时您所提供的材料须真实有效,我们将联系房管、公安、市场监管、社保等部门审查证明材料的真实性。凡提供虚假证件的,一经发现,责令回其父母户籍所在地学校就读。

3、入学报名(报名日上午8:00-11:30、下午14:30-17:30)

城区小学招生:由家长或法定监护人携带符合入学条件的适龄儿童,持户口簿、合法常住固定住所证件、儿童出生医学证明、儿童预防接种证明等材料的原件及复印件,于8月27日至29日到划定的学区范围学校审核,并交审有关材料复印件存档,办理入学手续。

随迁子女须待审验登记后,按照学校学位空余情况由区教体局统筹安排入学。

城区初中招生:一是城区小学毕业生于8月20日到原毕业学校领取“七年级新生入学报到卡”,8月23日至25日持报到卡到对口招生学校办理入学初中手续;二是已在我局登记并证件查验通过的“三类情况”的小学毕业生于8月25日到区教体局领取“七年级新生入学报到卡”,8月26日持报到卡和房产、户籍等材料原件及复印件到指定招生学校办理入学手续。

其他农村小学一年级和初中七年级新生报名时间为8月31日至9月1日。

插班生入学:插班生采取线上报名与线下审验相结合的方式进行。符合第一、二、三类插班条件的学生,可在8月10至8月24日登录“南昌教育服务中心”(网址:http://jyfw.nceduc.cn/)进行注册,按系统提示上传房屋产权证、户口簿等相关资料,选择学区范围内的插班学校,并服从调剂,严禁上传虚假证件资料;也可于8月30日持房屋产权证、户口簿等相关资料到学区学校现场报名。如果符合插班条件的学生数量未超过学校接纳能力,则全部接收;如果符合插班条件的学生超过学校接纳能力,按照类别顺序依次接收。

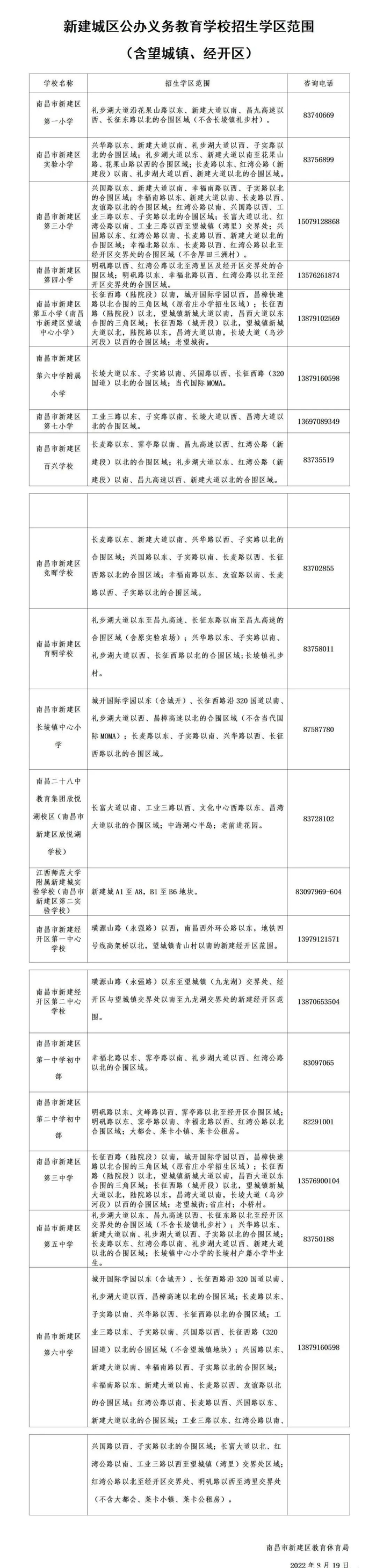
4、入学划片。新建城区公办义务教育学校招生学区范围(含望城镇、经开区)详见各校大门口公告。

5、入学咨询。区教体局咨询电话:83745952、83752519。新建城区公办义务教育学校(含望城镇、经开区)招生咨询电话:

新建一小83740669;

实验小学83756899;

新建三小15079128868;

新建四小13576261874;

新建五小(望城中心小学)13879102569;

新建六中附属小学13879160598;

新建七小13697089349;

长堎中小87587780;

百兴学校83735519;

竞晖学校83702855;

育明学校83758011;

南昌二十八中教育集团欣悦湖校区(南昌市新建区欣悦湖学校)83728102;

江西师范大学附属新建城实验学校(南昌市新建区第二实验学校)83097969-604;

南昌市新建经开区第一中心学校13979121571;

新建一中(初中部)83097065;

南昌市新建经开区第二中心学校13870653504;

新建二中(初中部)82291001;

新建三中13576900104;

新建五中83750188;

新建六中13879160598。

尊敬的家长朋友,孩子的健康成长是我们共同的期望和责任,衷心希望您能理解并支持我们的工作。义务教育学校招生,需要我们大家共同遵守相关规定,希望您不要盲目择校,根据实际情况,到所在招生学区范围的学校报名就读。不符合新建区城区中小学入学条件的,请家长早做打算并安排孩子回原籍就读,切勿轻信谣言,以免上当受骗!

最后,衷心感谢您对教育工作的关注与支持!祝您的孩子学业进步、健康快乐成长!祝每个家庭幸福安康!

加载中...