新浪财经

关于企业取得地方政府专项债资金会计处理方式的思考

债券杂志

关注

作者:招商银行机构客户部  林路遥 徐志烨

今年以来,在国际地缘政治冲突、国内疫情散发和产业结构升级调整的大背景下,我国社会经济发展面临需求收缩、供给冲击、预期转弱三重压力。财政政策发挥逆周期调节作用,持续发力,地方政府专项债(简称专项债)成为近年来最大的财政增量资金来源,通过政府投资托底经济增长。

近年来,专项债发行有如下特征:

发行规模大。2020-2022年全国新增专项债额度分别达3.75、3.65和3.65万亿,连续三年超三万亿。

创新品种多。2021年起专项债重点投向领域扩展至9大领域,涉及铁路、收费公路、农业、水利、产业园区基础设施等超20个子项。今年5月国务院印发《扎实稳住经济的一揽子政策措施》,提出“适当扩大专项债券支持领域,优先考虑将新型基础设施、新能源项目等纳入支持范围”。预计未来专项债支持的投向领域将进一步扩大。

支持基建力度强。在地方政府隐性债务监管政策不断收紧的大背景下,地方政府类公司依托自身融资渠道筹集基建资金逐步受限,专项债成为地方政府开展基建的最合规资金来源。相较于去年,今年专项债发行大幅前置,为基建投资提供有效支撑。国家统计局披露,2022年1-5月全国基建投资同比增长6.7%,高于全国固定资产投资同比增速0.5个百分点。

地方政府类公司是我国基建投资的重要主体,实践中政府类公司也广泛承接了专项债资金,由此衍生出一个重要的问题,即企业取得专项债资金的会计处理方式。本文将重点对专项债资金的会计处理方式开展研究并提出一些思考。

企业承接财政资金的会计处理规则

2015年财政部印发《关于地方政府专项债券会计核算问题的通知》(财库〔2015〕91号),文件仅对地方政府发行专项债、取得募集资金、各级政府层层转贷、资金从国库中支出使用几个环节,从政府视角提出了会计核算操作方式,并不涉及企业视角的会计处理。

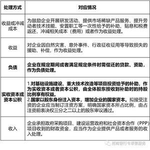
从企业视角来看,我国现行的企业财务通则和会计准则尚未对企业取得专项债资金的会计处理进行专门规定。我国现行的《企业财务通则》为2006年颁发,已经较为久远;2021年财政部着手开展《企业财务通则》修订工作,起草了《企业财务通则(公开征求意见稿)》,该稿件中指出,企业从各级人民政府取得的各类财政资金,区分以下情形处理(见表1)。

表1 《企业财务通则(公开征求意见稿)》规定企业取得财政资金的会计处理方式

对应上述分类,初步判断企业取得专项债资金的会计处理方式可能落在“负债”“实收资本”“资本公积”这几个大类。由于会计处理的一个重要原则是“实质重于形式”原则,对专项债资金会计处理方式的判断还需辅以实际案例。

企业取得专项债资金会计处理方式的案例分析

对企业取得专项债资金会计处理方式的分析需要深入至企业的财务报表中。综合考虑案例和数据可得性,我们主要针对承接过专项债资金并且在公开市场发行过公司信用类债券的地方政府类公司主体开展债券募集说明书和年度报告的收集工作,并且就财务报表进行分析,结果见表2。

表2 部分政府类公司取得专项债资金的会计处理

上表中大部分主体选取了省级或省会的政府类公司龙头,外部信用评级为AAA,少部分主体信用评级为AA+。从表格中可以看到,正如前文所述,企业获得专项债资金既有计入负债的情形,也有计入所有者权益的情形,同时还存在先计入负债(长期应付款)后转入所有者权益(资本公积)的情况。对表2中企业取得专项债资金后的会计处理方式进行归纳梳理,进一步分析相关会计科目的定义和常见核算内容,具体如下表所示。

表3 专项债资金企业会计核算相关科目

分析的案例中,企业取得专项债资金后最常见的会计处理方式是计入“长期应付款”科目(含“专项应付款”)。根据《会计科目和主要账务处理》,“长期应付款”科目核算企业除长期借款和应付债券以外的其他各种应付款项,例如融资租赁款项,可作为有息负债的构成部分;而“专项应付款”科目核算企业取得政府作为企业所有者投入的具有专项或特定用途的款项。从会计科目设置的角度看,专项债资金的性质与“专项应付款”较为契合,恰好满足“政府作为企业所有者”和“具有专项或特定用途的款项”两大特征。根据财政部2018年印发的《关于修订印发2018年度一般企业财务报表格式的通知》(财会〔2018〕15号),“专项应付款”并入“长期应付款”列示,故整体而言,专项债资金计入“长期应付款”科目具有合理性。此外部分案例中专项债计入“负债”中的“长期借款”和“应付债券”科目。从两个科目的设置角度来看,应反映企业作为借款人/发行人融入的资金,而专项债的发行人为地方政府,与两个科目的相关定义并不匹配。

少部分案例将专项债资金计入“所有者权益”中的“资本公积”或“其他权益工具”科目。其中,“资本公积”可理解为地方政府作为企业出资者通过专项债资金对企业注资,但是理论上需要符合《政府投资条例》提到的“对确需支持的经营性项目,主要采取资本金注入方式”,以及政策上允许专项债用作项目资本金的特定投向领域要求。将专项债资金计入“其他权益工具”科目的案例相对较少,从“其他权益工具”科目的定义来看,“将来须用或可用企业自身权益工具结算该金融工具”这一要求隐含着专项债作为“权益工具”可以不断周转接续的意味。需要注意的是,由于专项债的发行人是地方政府而非企业,地方政府作为出资者将专项债资金注入企业整体上满足《国务院关于加强固定资产投资项目资本金管理的通知》(国发〔2019〕26号)对资本金的相关要求。因此,在特定情形下,专项债资金可用于降低企业资产负债率,发挥调节财务报表的作用。

不同会计处理方式体现政府对企业不同的支持形式

地方政府类公司属于地方国企的一种。不同于完全市场化运营的商业类国企,政府类公司保留着(准)公益性项目投资、建设和运营职能,包括交通基础设施、市政和产业园基础设施、棚户区改造和保障房、公用事业建设运营等。由于(准)公益性项目自身现金流较弱,政府类公司盈利能力有限,公司经营往往需要地方政府支持,其中承接专项债资金便是一种地方政府提供支持的体现。

地方政府类公司的经营模式整体上可以归为三类:特许经营、委托代建和投资+管理。其中特许经营模式指的是在交通(地方铁路、收费公路、轨道交通)、公用事业(水电气热等)和水利等领域,地方政府话语权较强,可以选择地方国企专门从事上述领域的经营,社会资本难以直接参与;委托代建模式指的是对于政府投资项目,由专业项目管理单位(即政府类公司)负责项目建设的组织实施,承担控制项目投资、质量、工期和施工安全等责任,并在竣工验收后将项目移交政府方;投资+管理模式则是由政府类公司作为拟投资项目的实际业主,政府负责拨付资金,政府类公司负责项目投资建设,竣工后在建工程转为固定资产,留在政府类公司资产负债表中进行管理。

政府类公司的三种经营模式对应着政府不同的支持形式,最终导致了专项债资金的会计处理方式不同,具体阐释如下。

表4 政府类公司三种经营模式对应政府不同的支持形式

上表实际上也代表了地方政府类公司市场化转型的一个典型路径:从主要依靠政府土地出让收入返还的投资+管理模式(投融资平台)到政府作为付费方的委托代建模式(城投、城建类国企),再到具有一定经营性现金流的特许经营模式(专业类国企)。

从专项债资金会计处理方式看项目资产、收入管理

在企业财务报表中,资产负债表的恒等式为“资产=负债+所有者权益”,资产负债表左右两侧的科目具有对应和勾稽关系,故从专项债资金的会计处理方式(负债和所有者权益一侧)可以看出项目建设形成资产的管理方式(资产一侧)。对于特许经营模式,专项债资金为企业有息负债(例如通过与政府签署转贷合同确认债权债务关系),此时专项债可类比于银行借款或发行债券,具有自筹资金性质,故项目投资建设形成的固定资产也应属于企业资产,在企业资产负债表中管理;对于委托代建模式,企业取得资金时专项债计入“专项应付款”科目核算,项目建设环节各项支出计入“存货”科目核算。项目竣工后移交政府,企业借记“专项应付款”、贷记“营业收入”,借记“营业成本”、贷记“存货”,项目资产最终“出表”回到政府方管理;对于投资+管理模式,专项债资金最终计入“资本公积”核算,项目资产竣工后也从“在建工程”转入“固定资产”核算,留存在企业资产负债表中。

类似地,项目资产所有权决定了项目经营收入的核算方式。特许经营模式中,项目经营收入应归属于企业(即资产所有方),而委托代建模式的项目经营收入与企业无关,归属于政府。

关于专项债资金企业会计处理方式的衍生思考

正如上文所述,会计处理的原则是“实质重于形式”,因此在实操上专项债资金的会计处理方式未必能够与专项债的政策要求完美衔接。例如,专项债用作项目资本金计入企业“资本公积”,根据《中华人民共和国公司法》和国家对资本金的定义,此时项目经营收入不应直接用于专项债还本付息,与政策要求的专项债与项目一一对应、由项目产生的政府性基金收入或专项收入还本付息有一定矛盾。

此外,专项债资金属于财政预算资金,投向政府投资项目,最终却主要由地方政府类公司承接,说明我国“政府投资项目企业化运作”的特征仍然较为显著。尽管国家政策层面持续传导和要求“平台公司尽快转型为市场化运营的国有企业”“地方政府及其所属部门不得干预(融资平台)公司日常运营和市场化融资”(财预〔2017〕50号),受限于历史存量问题(例如存续债务、管理机制架构等)和市场化经营能力与意愿不足,地方政府类公司转型之路依然前途漫漫。

(特别提示:文章仅代表作者个人观点,与所供职机构无关)

加载中...