2022上半年康养产业综合运营报告:窗口与机遇
摘要:随着养老事业重要性上升,未来行业的机遇将存在于现有养老问题的解决,同时结合科技手段推动智慧养老的发展将大有可为。
后疫情时代,经济变化和行业调控仍在进行中。当下,房地产高杠杆的发展模式弊端、高负债及各类财务资金问题成为伫立在企业面前的大山,并给企业发展带来诸多不利影响。如何实现可持续的稳健发展,是企业需要明确的首要问题。住宅业务之外,多元化赛道的物业、物流、产业等也迎来新的发展机遇,如何实现自身突破值得思考。
为此,观点指数研究院在长期跟踪企业动态、市场发展、行业经济的基础上,采用企业访谈、数据收集、调研等手法,结合专业的数据分析和深度的研究,全方位多维度地剖析当前行业各业态各领域的发展现状,并且对标杆企业项目、产品模式进行综合探析,在2022博鳌房地产论坛现场隆重发布《观点指数·2022中国房地产行业发展白皮书》(影响力指数·2022年度地产风尚企业表现报告),与各方企业共谋划,同成长。
以下为《观点指数·2022中国房地产行业发展白皮书》之康养产业综合运营篇:
观点指数 2022年上半年,虽然疫情多有烦扰,但是康养产业综合运营行业总体平稳,持续深化推进。
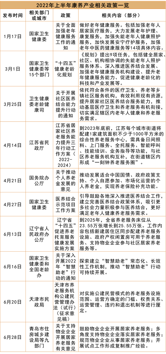
政策层面,围绕居家、社区养老的"一刻钟"服务圈成为重点,多个省份跟进出台一系列利好政策,聚焦于照护服务、护理站供应、居家失能老年人养老服务等问题的的解决。除此之外,政策对于个人养老金、医养结合、公建民营、物业企业发展养老服务等多有倾斜,旨将"十四五"期间作为积极应对人口老龄化的重要窗口期,推动养老民生保障问题的解决。
企业方面,除了个别如泰康之家、光大养老、保利健投等有项目的签约、开工、开业外,上半年康养产业综合运营企业基本以锤炼内部的防控措施、建设服务体系、加强项目运营等为主。
随着养老事业重要性上升,未来行业机遇将存在于现有养老问题的解决,如提高人才专业度、完善照护体系、增加床位数供应、平衡城乡发展等,同时结合科技手段推动智慧养老的发展将大有可为。
泰康之家表现亮眼,中海锦年康养运营能力突出
上半年,作为险资发展康养产业的代表,泰康之家动作频频,泰康之家·沈园、苏园、湘园、鹭园均有试运营和正式开业的消息。
另值得关注的是,分别于2月和4月收获杭州和呼和浩特的两宗地块,计划建设成浙园和蒙园。这也意味着华东地区布局的项目将进一步扩充至14个,而华北地区则是继北京和天津后,落地的第三个项目。
2009年投资养老社区后,泰康之家截止目前已在26个城市布局连锁医养社区和康复医院,规划养老单元以及医疗床位超4.3万个和约2500张。
来源:企业公布,观点指数整理
规模积极扩张之外,年内三亚泰康之家度假酒店·臻品之选开业,这是目前项目中唯一一家康养酒店,提供候鸟旅居、家庭度假、会议服务为一体的综合服务,目标群体为国内的高净值家庭以及泰康的高净值客户。
保险、养老、旅游、会议……泰康之家利用自身优势,正在打造更加庞大的康养版图。该项目的开业,补充了泰康全生命周期产业链以及大健康生态体系。
作为房企系康养代表的中海锦年康养,是中海地产旗下康养品牌,上半年继续深耕运营,锻造具有影响力的"新中式养老生活"品牌。观点指数对逾20家康养产业综合运营机构进行监测以及分析,发现中海锦年康养在样本机构中表现突出。
一方面是运营效率高。中海锦年康养实施总部和项目管理二级管控模式,项目由资源支持、客户服务、照护服务3个管理中心构成,组织架构精简,极大提升了运营效率。同时有效降低了冗余人员配置,使得效率与成本管控兼具,这也进一步提升了中海锦年康养的人均营业收入和人均利润,总体净利率也高于行业平均水平。
此外,医养结合程度高也是中海锦年康养脱颖而出的要素之一。在各个项目中,中海锦年康养均配有医务室或一级医疗机构,机构内常驻内科、外科医生,确保长者日常医疗需求。同时与医疗机构建立良好关系与绿色通道快速转诊服务。
产品创新性及人性化服务方面,中海锦年康养在家装、灯光、设备方面引进更符合长者身体特征的产品,极大地满足了长者需求。以长者按铃为例,考虑到老年人动作的被动与延缓性,配备了红外扫描呼叫装备。长者下床移动后,被红外线扫描到,会及时呼叫护理员前往提供帮助。
目前中海锦年康养已完成北京、深圳、天津、济南、青岛、无锡、南京等城市的布局,十四五期间将围绕成渝、中部长江经济核心城市、珠三角、长三角、环渤海完成不低于18个城市的投资布局。截止到2025年,计划新建或运营100多个养老项目。
家事与国事,政策加强养老民生保障
上半年,国家层面积极推动养老事业建设,将亿万家庭的"家事"上升为"国事",多方向规划老龄化发展,出台多个政策保障民生。
来源:各政府网站,观点指数整理
结合各地相继发布的政策来看,总体而言分为以下几个突破点:医养结合、养老服务规范、农村养老均衡发展、强化居家社区养老、支持物业企业开展居家养老服务、提升老年健康服务能力、促进健康老龄化的科技和产业发展等。
政策出台的背景是"十四五"期间,我国康养行业将面临严峻挑战。
一方面是将进入中度老龄化社会,养老压力激增。
根据国家统计局发布的第七次人口普查数据来看,我国60岁及以上人口占全国人口的18.7%,为2.64亿人;65岁及以上人口1.91亿人,占比13.54%。国家统计局发布的公报则显示,截至2021年末,我国60周岁及以上我国60岁以上人口达到2.6736亿,人口占总人口比重18.9%,65周岁及以上人口达到2.01亿,占总人口比重14.2%。
数据来源:国家统计局,观点指数整理
从上述数据可以看到,老年人口占比进一步提升,预估在"十四五"期间60岁及以上人口占总人口比例将超过20%。
但是从全国结婚意愿来看,过去十年中由2012年的同比正增长4.01%下降至-6.09%,这也意味着整体家庭结构面临一定变化,劳动人口的养老压力有所提高。
数据来源:国家统计局,观点指数整理
从最为直观的老年人口抚养比来看,每100名劳动年龄人口要负担的老年人数量由2012年的12.7名进一步提升至2021年的20.8名。
数据来源:国家统计局,观点指数整理
老年人口的结构性发展,意味着我国将面临规模更大、程度更复杂的养老问题。这不仅需要国家层面积极推动养老事业的高质、高效发展,亦需要充分发挥社会力量,共同应对好"养老"命题。
当前的养老挑战还来自寿命增加后随之而来的诸多老年人健康问题,如认知、运动、感官功能下降以及营养、心理等健康问题日益突出。国家卫生健康委等15个部门联合印发的《"十四五"健康老龄化规划》指出,78%以上的老年人至少患有一种以上慢性病,失能老年人数量将持续增加。
但是,相对上文提及的老年人健康需求,目前国内与健康老龄化相关的机构、队伍、服务和政策支持却不足。
数据来源:民政部,观点指数整理
民政部公布的数据来看,2021年末全国共有提供住宿的养老机构4.0万个,养老服务床位813.5万张,这也是过去几年来首次出现下降,2020年养老床位数为821万张。
从平均数来看,每千人老人拥有的床位数2020年为31.3张(2021年暂未公布),对比2016年的高峰31.6张,期间多有波动,整体未能明显提高。
来源:《"十四五"健康老龄化规划》,观点指数整理
来源:《"十四五"健康老龄化规划》,观点指数整理
可以说,十四五期间是积极应对人口老龄化的重要窗口期,《"十四五"健康老龄化规划》提出了9项重点任务,合计28个小项。
对于养老机构而言,既是挑战也意味着更多机遇。
尤其是健全居家、社区、机构相协调的失能老年人照护服务体系、促进健康老龄化的科技和产业发展、加强老年健康服务机构建设等的重点任务,将给行业机构带来更多的政策利好和增长空间。
企业深化原有运营,非机构养老仍有待提升
观点指数以行业内发展较为靠前的12家康养产业综合运营企业作为样本,重点关注上半年的发展情况。
总结而言,上半年企业开业、开工动作较少,基本以已有养老格局继续深耕运营。而签约合作上,"政企合作"、"智慧化发展"、"医养结合"是关键词。
来源:企业公布,观点指数整理
虽然国情有所不同,但是从国际经验出发,2018年日本各种养老服务模式中,公共设施提供的养老服务(类似于国内的公、民营机构养老)费用支出占比34.4%;居家养老服务费用支出占比最高,达到43,7%;其余则是县城村镇小型养老服务,为17.5%。
数据来源:日本厚生劳动省,观点指数整理
截至2020年底,我国共有社区综合服务机构和设施51.1万个,社区养老服务机构和设施29.1万个,共有床位332.8万张,远低于养老机构床位数。结合国内9073的养老格局,相信未来行业的增量将更多地出现在居家养老、社区养老上。
从观点指数监测的样本企业发展情况来看,基本以机构养老为主,居家和社区养老等业务虽有涉及,但是目前的发展仍处于较为初期阶段。主要体现在现有开业项目不多、布局区域较少且集中,较少企业能形成统一的品牌对外系统、全面化输出。
数据来源:安养帮,观点指数整理
医养结合(康复及护理)、智慧养老、专业人员培养方面,尤其是医养结合上,当前以基本的智能照护手环、睡眠监测等手段为主,智能程度较低、未能构建较为成熟的服务生态,整体处于初级阶段。
从行业现实出发,养老行业资产沉淀大,以样本企业A为例,目前拥有的项目达到28个,其中待开业状态达到16个,已开业12个项目中晚于2020年开业的为4个。这也意味着,大部分项目需要持续建设,处于成熟期的较少,未能提供较高入住率,给整体盈利能力带来影响。
除此之外,另一个不能忽略的现实是资金和人力成本高,购买力却不足。购买力不足一方面是潜在客群规模较少带来的,国内养老观念还是以居家养老为主,能负担养老机构尤其是民营机构的人群较少,整体购买力不足;另一方面则是资金情况带来的,由于民营养老机构通常为中高端定位,费用较高,而大部分老年人资金情况不足以承担。
对于养老机构而言,除了机构养老以外,还需要顺应政策对康养产业链条进行挖掘,提高业务链条的价值变现,以更好地实现营收平衡。
衍生业务助力盈利,"一刻钟"服务圈仍待突破
在上半年企业发展中,我们也可以看到一些养老机构凭借衍生业务发展,表现突出。
上半年,光大养老凭借在康养服务、养老金融、教育培训等上面的收入,实现了较为可观的营收和盈利。
光大养老以机构养老作为体系支撑,以康复医疗、护理医疗为服务核心。上半年其保持了一定体量的开业项目,且布局城市较广。兼顾不同层级的城市养老需求,这也是当前康养产业运营企业较为少见的。
2022年一季度,光大养老共有10家不同业态的项目先后投入运营,新增备案床位数近3000张。城市包括重庆、都江堰、南阳、泉州、启东、贵港、兰州,其中后两者是光大养老在甘肃、广西的首个运营项目。以逐渐扩大的城市和项目布局为支撑,光大养老持续输出运营咨询服务、承接培疗养机构改革和转型,形成了单体盈利和快速扩展的能力。
来源:企业公布,观点指数整理
其中标准化服务体系的建立、输出,给其他企业提供了较好的范例。这也是居家和社区养老业务发展中较为看重的能力。未来以居家、社区养老"一刻钟"服务圈为重点,将是国内结合国情下的重点发展方向。
同样以2018年日本厚生劳动省的数据为例,在费用占比43.7%的居家养老模式上,养老院护理、上门护理、养老院复建、上门看护、居家疗养管理指导、上门洗浴、上门复健的费用支出比例合计占日本总养老服务支出的30.3%。
可以看到,各种细分业务的市场广阔,同样也是我国居家以及社区养老模式中的重要机遇。
数据来源:日本厚生劳动省,观点指数整理
《"十四五"健康老龄化规划》中指出健全居家、社区、机构相协调的失能老年人照护服务体系:支持居家(社区)照护服务、促进机构照护服务发展。
具体内容(部分)包括:
支持社区、机构为失能老年人家庭提供家庭照护者培训和"喘息"服务;
鼓励社会力量利用社区配套用房或闲置用房开办护理站,为失能老年人提供居家健康服务;
鼓励社区卫生服务中心与相关机构合作,增加照护功能,为居家老年人提供短期照护、临时照护等服务;
支持具备服务能力和相应资质的机构将照护服务向社区和家庭延伸,辐射居家失能老年人等。
从上半年各城市发布的政策来看,国家发改委、中央宣传部等21个部门联合印发的《"十四五"公共服务规划》,提出要发展集中管理运营的社区养老服务网络,推动形成15分钟养老服务圈。随后不乏江苏、贵州、内蒙古等城市发布政策跟进。
江苏更提到,2023年底前,每个城市街道将配建1家建筑面积不少于1000平方米的综合性养老服务中心,具备日间照料、上门服务、全托服务、智能呼叫、技能培训、业务指导等功能,与社区养老服务机构互补,在街道辖区内形成"一刻钟养老服务圈"。
各个城市对于"一刻钟养老服务圈"的落实建设,意味着过往更多聚焦于自建自营机构养老"一亩三分田"业务的企业,需要将更多的精力放在成熟业务的锤炼和对外输出上,此外对于公建民营市场也需要给予更多的目光和尝试。
智慧养老生意经,重点关注人文关怀与生态圈
观察过去六个月的行业发展,可以看到不管是政策还是企业动作,均有涉及智慧养老的落地和体系建设。
《"十四五"健康老龄化规划》中提出促进健康老龄化的科技和产业发展:发展老年神经、睡眠等监测与干预相关技术及产品;支持新兴材料、人工智能、虚拟现实技术等在老年健康领域的深度集成应用与推广;充分运用互联网、物联网、大数据等信息技术手段,创新服务模式,提升老年健康智能化服务质量和效率等。智慧养老的提出主要基于当前人均预期寿命逐渐增长,国家卫健委的数据显示,由2015年的76.34岁提升至2020年的77.93岁,预计2025年和2035年我国的人均预期寿命将分别达到78.93和80岁。
数据来源:国家卫健委,观点指数整理
寿命的增加也带来更多且复杂的健康问题,如多病共存、病程长且复杂,发展变化快等,给康养行业的运营带来挑战。相关研究预测,2030年、2050年我国失能/半失能老年人口数量分别为6290和9600万人,占比分别为17%和20%。第七次人口普查数据显示,全国"不健康但能自理"以及"不健康、生活不能自理"的60岁及以上老年人有325.40万人,占比12%。
数据来源:国家统计局,观点指数整理
需要关注到的是,这也提高了入局运营的机构门槛,让护理工作变得更加精细,对运营人员的专业素质提出了更高的要求。
除了健康问题带来的需求外,年轻老年人(60-74岁)占比的提升,也对智能、高质生活服务提出了较高的要求。
从三次人口普查的情况来看,年轻老人在总人口中的比例分别为8.22%、9.95%和13.98%,提升幅度较大。这一群体相对较有活力,对生活的多元化、个性化、便利化存在较大需求,需要予以满足。
数据来源:国家统计局,观点指数整理
以上,都使得技术的辅助使用成为必须。
观点指数调研结果显示,大部分企业受困于预算和盈利问题,并没有明确的智慧养老发展的规划。以观点指数监测的重点样本企业为例,除少数企业外,比较多的企业智慧化程度不足,以简易小程序、APP作为载体,局限于单个使用需求或者场景的满足,而未能融合行业的智能化发展诉求,形成体系化的平台。
同时由于担心涉及老年人隐私等问题,现存的相关产品设计,未能很好地兼顾人性化需求和解决方案。这也在一定程度上压制了智慧养老的发展。
观点指数认为,在智慧养老的发展上,不是一家之力足以拉动,需要行业形成合力,构建智慧养老产业生态圈,聚焦于养老需求的满足,以形成具有可推广性的解决方案和产品。同时,政策上应予以更大力度的支持,对于隐私和人性化等问题则需要找到合适的方案解决。
产业深耕,未来六大聚焦点
结合政策指引以及行业和企业的发展现况,观点指数认为未来行业的增量和焦点可以集中于:
一、人才培训和护理服务建设。十四五期间对于老年健康照护队伍建设和老年健康专业人才培训力度提出更高的强化需求。到2025年,培训老年医学科医师不低于2万人,培训老年护理专业护士不低于1万人,每名老年医学科医护人员、安宁疗护试点地区从事安宁疗护服务的医护人员至少接受一次专业培训。遴选一批国家级和省级老年健康人才培训基地等。
这对于先行在康养运营服务上探索的机构而言,意味着的更多的轻资产发展机遇。
二、公建民营,政企合作蕴含更多的空间。6月20日天津市民政局发布《天津市养老服务机构公建民营管理办法(试行)(征求意见稿)》,原则上实施公建民营的养老服务设施包括:各级政府作为出资主体兴建、改扩建或购置并拥有所有权或者使用权的养老服务设施;以土地、房产作为投资,吸引社会资本建设,约定期满后所有权或者使用权归政府所有的养老服务设施;新建居住(小)区按规定配套建设并移交给民政部门的养老服务设施;新建公办养老机构。
目前,康养产业综合运营机构中如保利健投,形成了公建民营品牌"银福苑",在嘉兴嘉善运营综合性养老机构嘉善银福苑,是政企合作上的有力尝试。
在各地相继释出公建民营政策的背景下,养老服务机构可享受运营补贴,对于资产沉淀较大的行业乃至企业而言都是较为理想的养老发展模式之一。
三、智慧养老,新概念蕴含新机会。如上文所述,政策支持下,搭载"智慧化"手段,将给企业的康养产业发展带来更广阔的空间。
四、农村养老服务仍有较大发展,社会责任与增长机会并行。当前养老行业城乡发展水平存在较大的不平衡。
根据卫健委发布的2020年度国家老龄事业发展公报,2020年我国乡村60周岁及以上人口占乡村总人口的23.81%,比城镇高出近8个百分点。预测到2035年,我国农村60岁及以上人口在农村人口中的比例将升至37.7%。可以看到,农村地区的老龄化程度远超城市及全国整体水平。
数据来源:国家统计局,观点指数整理
而七普数据显示,无论是总人数还是健康情况,乡村面临的养老压力都高于城市。未来农村地区养老将是更大的命题,需要养老机构发挥更大力量。
五、居家、社区养老有待深化发展,与物业企业加强合作有助于抢占市场份额。6月28日,青岛市发布的《关于支持物业企业开展居家养老服务有关意见》,鼓励物业企业开展居家养老服务;开展试点工作形成复制推广经验等。物业企业对于居家和社区养老有着天然的距离优势,但是缺乏养老服务经验,养老机构与其合作,可以更有效率地入局。
六、医养结合蕴含机遇。十四五期间支持规模较大的养老机构设置医疗卫生机构,并按规定纳入医保定点范围。引导社会资本举办医养结合机构,推动建设一批百姓住得起、质量有保证的集团化、连锁化医养结合机构。
当前不少企业如泰康人寿、等都有在养老社区中配备自建或合作的医疗机构,将相关经验沉淀、输出,将助力康养产业运营机构进一步把握政策和市场机遇。