新浪财经

透平机械龙头,空气储能打开第二增长极——陕鼓动力(601369)深度报告

市场资讯 2022.08.14 22:25

前言:陕鼓动力正逐渐成为分布式能源领域系统解决方案商和系统服务商。在本篇报告中,我们聚焦储能侧,探讨在储能行业发展大趋势下,公司作为国内轴流压缩机先锋,在压缩空气储能领域的成长性。

国内透平机械龙头,立足设备向系统服务商转型。

积极转型,空气储能有望打开第二增长极。公司作为我国透平机械龙头,2016年以来持续推进二次战略转型,致力于成为分布式能源领域系统解决方案提供商和系统服务商。在压缩空气储能领域,公司天然具备做压缩机的优势,核心产品轴流压缩机已成为全球龙头,自主研发世界最大轴流压缩机AV140,该技术已达到国际领先水平。根据我们统计,年初以来,各地(湖北应城、山东泰安等)已公布多个百MW以上压缩空气储能项目,公司压缩机产品有望充分受益。

对赌机制+股权激励,充分激发国企活力。2021年,公司高管持股数量合计占总股本0.91%,国企改革先行典范。2018年,公司实施限制性股票激励计划,2019年3月5日授予532名管理人员及核心技术人员合计3825万股、预留160万股限制性股票,共占公司总股本的2.43%,充分激发国企活力。

“技术、人才、资金”三大优势构建深厚公司底蕴。2021年公司持续推进轴流压缩机、高炉能量回收透平、离心压缩机三大产品及技术的研究,多项设备和技术达到国内、国际领先水平。2022年间,公司被授权97件专利,包括发明专利8件。截止2021年底,公司3430名员工中,含865名技术人员,硕士及以上学历员工523名,占比高达15.2%,显著高于空分设备领域竞争对手。2020-2022Q1公司占用上下游资金达到1.1、12.53、12.93亿元,对上下游议价能力强,产业地位高。

双碳背景下,储能行业迎来高速成长期。

空气储能有望跻身储能市场中的主流储能模式。空气储能具有储能容量大、周期长、系统效率高、运行寿命长等优点,是非常适用于长时储能的大规模物理储能技术之一。从装机规模来看,2000~2021年空气储能累计装机在全球位居第四位,在国内位居第五位,国内占比(0.40%)高于全球占比(0.28%),相比于2020年(全球占比0.20%、国内占比0.03%)增长较快。

空气储能正在成为储能政策的重点发展方向之一。2021年7月,国家发展改革委、国家能源局发布的《关于加快推动新型储能发展的指导意见》提出到2025年,新型储能装机规模应达到30GW以上。新型储能中的空气储能受到重视,2022年3月发布的《“十四五”新型储能发展实施方案》提出,将百兆瓦级压缩空气储能关键技术作为“十四五”新型储能核心技术装备攻关重点方向之一。

空气储能:大规模商用在即,公司有望充分受益。

空气储能商业化加速,发展潜力巨大。2022年,空气储能已经跨过试验示范阶段(即:KW级),逐步突破1-100MW级系统关键技术,商业化项目(百MW级以上)正在大规模上马。截至2022年6月底,主要大型空气压缩储能项目包括湖北应城300MW级压缩空气储能电站示范工程、山东泰安600MW级盐穴压缩空气储能创新示范工程、江西瑞昌1GW/6GWh的压缩空气项目。

空气储能市场空间广阔,长期有望达到千亿量级。压缩空气储能系统效率整体上呈现逐年提升的趋势,2021年系统效率可超过70%,系统规模每提高一个数量级,单位成本下降约为30%,不断推动空气储能商业化进程。经过测算,空气压缩储能投资回收期约为12年左右,到2025年空气储能设备市场空间或达360亿元。目前公司设备(仅指压缩机)投资强度约为9亿元/GW,长期市场空间约为千亿量级。

公司有望充分受益空气储能大规模商用进程。目前,公司在压缩空气储能领域技术和系统方案优势显著,拥有储能领域必备机组压缩机组技术、膨胀发电机组技术及储换热三大核心技术。我们认为,压缩空气储能的商用化阶段已经到来,公司作为空气储能系统中最核心设备压缩机的供应商,将充分受益。

给予“增持”评级。我们预计公司2022~2024年归母净利润分别为10.10、12.35、18.71亿元,对应PE分别为22、18、12倍。我们选取布局空分设备、节能设备、储能设备领域的杭氧股份、固德威、斯莱克、合康新能、英维克作为公司的可比公司。可比公司2022~2024年平均PE估值为65、41、28倍。我们看好公司未来成长性,给予“增持”评级。

风险提示:订单执行进度不及预期;融资不及时导致财务风险;技术创新、新产品开发不及预期风险;市场竞争风险;研报使用的信息更新不及时的风险;行业规模测算偏差风险。

正文分析

1、国内透平机械龙头底蕴深厚,精于改革业绩逐步提升

1.1、国内透平机械龙头,立足设备向系统服务商转型

公司发展历程:基于透平机械,逐步转型分布式能源系统解决方案提供商和服务商。1999年6月,陕鼓集团等5家公司发起设立西安陕鼓动力股份有限公司,陕鼓动力主营业务为透平压缩机组、工业流程能量回收装置、透平鼓风机组等各种透平机械及系统的开发、制造与销售。2003年公司开始推进“两个转变”发展战略——从单一产品供应商向成套装备系统解决方案商和系统服务商转变,从产品经营向品牌经营转变。2010年公司成功在上交所上市,募集资金16.93亿元。2012年公司全面进入气体运营市场,成立子公司陕西秦风气体股份有限公司。2015年公司3.18亿元收购捷克EKOL汽轮机公司75%股权,加强全产业链建设。2016年公司推进二次战略转型,致力于成为分布式能源领域系统解决方案提供商和系统服务商。2021年公司在高端流程气领域成功打破了国外透平强企的技术垄断,实现了多项流程气体压缩机组的重大突破。

公司主营业务聚焦三大板块。1)能量转换装备制造板块,产品主要包括轴流压缩机、离心压缩机、能量回收透平装置、硝酸四合一机组、空分机组、汽轮机等;2)工业服务板块,包括设备全生命周期健康管理、EPC服务、金融和投资业务等;3)能源基础设施运营板块,业务包括分布式能源智能一体化园区、气体业务、冷热电三联供、水务一体化等。公司三大板块业务以分布式能源为圆心,辐射设备、服务、工程、运营、金融等五大产业。

气体运营业务作为公司产业转型背景下的基础性业务,占有重要地位。2012年公司全面进入气体运营市场,成立子公司陕西秦风气体股份有限公司,以进行工业气体的专业化、规模化投资运营。近年来,公司对气体运营业务投资成果较为明显,2021年公司已拥有合同供气量为119.16万Nm3/h,同比增长34.48%,已运营合同供气量69.31万Nm3/h,同比增长45.58%。

三大业务以能量转换设备制造板块为主。2021年公司营业收入合计103.61亿元,其中能量转换设备制造板块实现营收41.52亿元,同比增长3.25%,占比40.07%;工业服务和能源基础设施运营板块分别实现营收36.22亿元、24.78亿元,占比34.96%、23.91%,同比增长76.92%、27.11%。

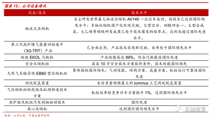
公司多种设备达到国际领先水平。公司轴流压缩机实际效率达到世界领先,某客户机组实际运行效率达到92.6%,达到国际领先水平。UOP真实气体轴流压缩机打破国外技术垄断。990万吨LUMMUS同速产品气压缩机组,整机效率较国际竞争对手最先进方案提升1%。第五代硝酸机组已处于国际领先水平。三级TRT技术取得新突破,大型TRT效率高于94%、中型TRT效率高于90%,处于国际领先水平。

1.2、发扬自我革命精神,国企改革典型代表

嗅觉敏锐、居安思危,先于竞争对手10年战略转型。设备上,公司与沈鼓在离心压缩机下游领域竞争,由于传统业务受石化、冶金行业波动等宏观因素影响较大,公司早在2003年即提出“两个转变”发展战略,引入服务和工程总包业务;2016年再创新,提出“分布式能源为圆心”新市场战略。对比沈鼓2012年提出“维护检修一体化服务模式”,晚于陕鼓近10年提供服务业务。公司一次转型从核心产品生产拓展至研发、设计、供应链管理、品牌营销、维修检修等工业服务领域,提升盈利水平;二次转型提供工业气体聚焦分布式能源市场,拓展市场空间,从而公司在利润上早已领先竞争对手。

实行对赌机制+股权激励,充分激发国企活力。截至2022Q1,公司第一大股东为陕鼓集团,持股56.56%,实际控制人为西安市国资委。

①对赌机制:2017年陕鼓集团全面推行对赌机制改革,打破国企以往按资排辈的陈旧机制,强化市场化竞争氛围。在对赌机制设计中,秉承“奖罚并举、激励为主”的原则,建立“共创共享”机制,激励员工的工作积极性,带动员工绩效和公司业绩的双丰收。

②股权激励:在国企固有的激励机制下,勤奋程度、经营成果与薪酬绩效关系不紧密,管理层积极性容易受挫。2021年,公司高管持股合计总股本的0.91%,是国企改革的先行典范。2018年公司首次实施限制性股票激励计划,2019年3月5日授予532名管理人员及核心技术人员合计3825万股、预留160万股限制性股票,共占公司总股本的2.43%。此计划有利于建立激励约束长效机制,实现企业与员工的共创共享,充分激发企业活力。

1.3、技术、人才、资金”三大优势构建深厚公司底蕴

技术优势:注重研发,多项设备和技术领先。重大技术装备类压缩机产品生产工艺复杂、下游客户对产品质量要求严格,因而技术实力是行业关键竞争要素。作为风机行业最早实现系统集成技术的企业,公司持续推进轴流压缩机、高炉能量回收透平、离心压缩机三大产品及技术的研究,多项设备和技术达到国内、国际领先水平。公司各年度“研发费用/营业收入”均高于可比公司杭氧股份。2021年公司研发费用支出规模为3.76亿元,占营业收入的3.64%。近年,公司在小型TRT气动性能优化研究、高压比轴流压缩机关键技术及样机研发、EIZT基本级开发等领域加大研发投入,巩固高端技术优势。2021年公司提交的专利已被受理119件,其中发明34件;授权专利97件,其中发明8件;公司办理计算机软件著作权登记10件。

人才优势:高学历员工队伍是公司健康发展的强心剂。西安坐拥西安交通大学、西北工业大学等多所名校,人才资源储备丰富。截止2021年底,公司3430名员工中含865名技术人员,硕士及以上学历员工523名,占比高达15.2%,对比空分设备领域可比上市公司杭氧股份(002430),此项数据仅为6.3%,陕鼓动力硕士以上员工占比具有显著优势。此外,陕鼓动力借助西安高校优势,结合外部引进和内部培养,其稳定的人才队伍是公司健康高质发展的保障。

资金优势:在手资金充裕,产业地位高。公司资金充裕,2020-2022Q1年在手资金分别达到97.30、108.30、105.40亿元,包括交易性金融资产、货币资金等。公司应付账款与预收账款之和远高于应收账款与预付账款之和,表明公司对上下游议价能力强,产业地位高,2020-2022Q1占用上下游资金达到1.10、12.53、12.93亿元。

1.4、业绩增长态势良好,盈利能力呈上升趋势

公司近年业绩呈U型走势。2014-2016年受下游行业周期性波动和固定投资大幅放缓影响,公司营收和归母净利润出现负增长。随着2017年下游行业复苏,同时公司聚焦分布式能源市场,市场容量及市场订单增加带来业务规模提升,公司走入正向增长道路。2021年,公司实现营业收入103.61亿元,同比增长28.47%,实现归母净利润8.58亿元,同比增长25.22%。2022Q1,公司营业收入29.07亿元,同比增长10.58%,实现归母净利润2.79亿元,同比增长18.91%,业绩增长态势良好。

公司盈利能力呈上升趋势。2020~2022Q1,公司毛利率分别为21.90%、18.88%、24.04%,净利率分别为9.21%、9.17%、10.31%,上升趋势初显。2022Q1公司销售费用率、管理费用率、财务费用率、研发费用率分别为1.85%、4.44%、-1.74%、3.04%,相较于2021年底分别增加0.05pct、减少0.56pct、减少0.20pct、减少0.29pct,公司期间费用率总体呈现下降趋势。

2、双碳背景下,储能行业迎来高速成长期

2.1、储能技术:能源发展调控的必经之路

储能即能量的存储。根据技术原理的不同可分为物理形式和化学形式。物理储能方面,根据储存能量的形式分为热能、机械能和电磁能。其中,抽水储能原理较为简单、目前技术成熟度最高;空气储能具有储能容量大、周期长、系统效率高、运行寿命长等优点,是非常适用于长时储能的大规模物理储能技术之一。化学储能可进一步分为电化学储能和氢能储能。其中,电池储能是化学储能中的主流形式。

储能可用于优化传统电网结构。传统电网运行的关键在于发电与用电端的动态平衡,储能可以将电力在输电终端储存起来,用电端不再单纯依赖电网供给,从而改善传统电网系统实时调配的压力。

储能是新型电力系统的重要组成部分。“双碳”政策的推出使得电力供应能源向可再生能源转型,而可再生能源发电存在间歇性和不稳定性,无法持续稳定输出电力。储能技术可以增加电力调配弹性、改善电力质量、提升电网稳定性,是解决新型电力系统供需不匹配矛盾的重要手段。

不同储能形式具有不同的技术性、经济性和适用场景。按照时长不同,储能的应用场景大致可分为:容量型、能量型、功率型和备用型四类。容量型储能场景包括削峰填谷或离网储能等,时储能技术种类较多,包括抽水蓄能、压缩空气、储热蓄冷、储氢储碳以及各类容量型储能电池(例如钠硫电池、液流电池、铅炭电池、锂浆料电池等)。

2.2、储能市场:空气储能有望跻身主流储能模式

抽水储能规模最大。从全球和国内储能累计装机容量来看,抽水储能规模均占据最大份额,占比均在九成左右,同时装机量持续增长(2017-2021H1,国内储能装机量CAGR为6.39%,抽水储能装机量CAGR为3.08%)。

空气储能:从装机规模来看,2000~2021年,空气储能累计装机在全球位居第四位,在国内位居第五位,国内占比(0.40%)高于全球占比(0.28%),相比于2020年(全球占比0.20%、国内占比0.03%),空气储能累计装机份额呈现快速增长趋势。

2.3、储能政策:空气储能正在成为重点发展方向之一

储能是我国战略性新兴产业的重要组成部分。2016年3月,“发展储能与分布式能源”被列入“十三五”规划百大工程项目,储能首次进入国家发展规划。2017年9月,发改委、财政部、科技部、工信部和能源局联合印发《关于促进储能技术与产业发展的指导意见》,这是我国储能行业第一个指导性政策。

2021年4月,发改委宣布完善抽水储能价格形成机制,规划到2030年装机容量达到1.2亿千瓦。同时新型储能得到大力发展,2021年7月,国家发展改革委、国家能源局发布的《关于加快推动新型储能发展的指导意见》提出到2025年,新型储能实现从商业化初期到规模化发展转变,装机规模达到30GW以上。新型储能中的空气储能受到重视,2022年3月发布的《“十四五”新型储能发展实施方案》提出,将百兆瓦级压缩空气储能关键技术作为“十四五”新型储能核心技术装备攻关重点方向之一。

3、空气储能:大规模商用在即,公司有望充分受益

3.1、空气储能优势明显,发展潜力较大

压缩空气储能是一种基于燃气轮机发展而产生的储能技术,以压缩空气的方式储存能量,图29是压缩空气储能系统的基本结构。当电力富余时,利用电力驱动压缩机,将空气压缩并存储于腔室中;当需要电力时,释放腔室中的高压空气以驱动发电机产生电能。

压缩空气储能系统与燃气轮机的不同之处在于燃气轮机的压缩机和膨胀机是同时处于工作状态,而压缩空气储能系统中的压缩过程和膨胀过程却是分时进行工作。

与抽水蓄能和蓄电池储能对比:目前较为成熟的大规模储能技术主要有抽水蓄能、蓄电池储能以及压缩空气储能3种。抽水蓄能技术成熟、效率较高、成本较低,然而其建设受到严格的地理生态条件限制,不仅需要丰富的水资源,还需具备可以建设上库下库的地理地质条件,推广应用存在一定局限性。蓄电池储能具有响应迅速、转换效率高等优点,但是受制于造价、寿命以及环保等问题,其大规模的应用受到一定的限制。与上述2种储能技术相比,压缩空气储能对地理条件要求较低,成本也与抽水蓄能相似,并且储能容量大,技术可靠,运行寿命长,是目前大规模储能领域极具潜力的发展方向之一。

3.2、空气储能技术不断进步,盐穴资源有力支撑储气需求

压缩空气储能技术发展于上世纪50年代,传统压缩空气储能系统目前已在德国(Huntorf 290MW压缩空气储能电站)和美国(McIntosh 110MW压缩空气储能电站)得到规模化商业应用。但传统空气储能存在如下技术瓶颈一是仍然依赖燃烧化石燃料提供热源,不适合我国“缺油少气”的国情;二是需要特殊的地理条件建造大型储气室,如高气密性的岩石洞穴、盐洞、废弃矿井等;三是系统效率较低,从而严重限制了压缩空气储能的应用和发展。

压缩空气储能技术不断突破创新。在传统压缩空气储能的基础上,国内外学者已开拓出多种新型的空气储能技术,目前主要的压缩空气储能技术包括:蓄热式压缩空气储能系统(TS-CAES)、液态压缩空气储能系统(LAES)、超临界压缩空气储能系统(SC-CAES)、先进绝热压缩空气储能系统(AA-CAES)等。

TS-CAES技术潜力较大。整体来看,蓄热式压缩空气储能系统效率较高,具备较为成熟的技术,加之我国有大量的盐洞、废弃矿洞,利用已有洞穴建设低成本的压缩空气储能系统非常有发展前景,因此TS-CAES系统有望在未来几年得到广泛关注和应用。

盐穴能够有力支撑压缩空气储能系统的储气需求。盐穴储气是采用人工方法在地下较厚的盐岩层或盐丘层中制造洞穴形成空间以储存气体的技术。盐穴储气可以与压缩空气储能系统充分结合,解决大型压缩空气储能电站的大容量储气问题,其主要优点包括:

1)建设成本低。盐穴储气的压缩空气储能发电系统储气的成本约为6~10 USD/(kW-h),其投资大约只相当于地面压力容器库的1/10。

2)占地面积小。盐穴储气库的地面设备简单,占地面积小。例如,建设容积为3x105m3盐穴储气库,其地面井口装置占地不超过100m2;对比而言,储气量5x104m3的地面压力容器储气库,需占地8x104m2左右。

3)技术成熟。作为一种常规大容量的储气技术,盐穴造腔技术十分成熟,且施工方法简单可靠。此外,可以较为精确地控制盐穴的构造形状,以满足高储气压力对于盐穴储气库结构稳定性的要求。

4)密封性好。盐岩具有非常低的渗透率与良好的蠕变特性,能够保证储存溶腔的密闭性,盐穴储气泄漏量仅为总储气量的10-6~10-5。

5)储气压力高。盐穴储气库深埋于地下数百米至上千米,可以承受较高的储气压力。岩盐与高压空气接触时没有化学反应,同时不会溶解,从而不影响储存介质(空气)的质量。

6)安全稳定。盐岩的力学性能稳定,具有损伤自我恢复功能,能够适应储存压力交替变化,用于压缩空气储能具有可靠性。

盐穴储气技术可以被用于解决压缩空气储能的大容量储气问题,进而大幅提升系统的装机容量,改善系统储能效率,降低系统造价成本。

我国盐穴资源丰富,为发展压缩空气储能提供保障。我国盐穴资源丰富,现有盐穴约1.3×108m3,图表33和图表34分别给出了我国东部地区主要盐穴资源分布情况和储气容量。虽然我国盐穴资源丰富,但是目前已利用的盐穴仅有 40 多个,仅占总量的 0.2%,绝大多数的盐穴资源处于闲置状态,可利用的空间巨大。

3.3、空气储能正迎来商业化应用,公司有望充分受益

空气储能正迎来商业化应用阶段。从商业化进程的角度看,空气储能已经跨过试验示范阶段(即:KW级),逐步突破1-100MW级系统关键技术,商业化项目(百MW级以上)正在大规模上马。2021年底,国际首套100MW先进压缩空气储能示范项目在张家口顺利并网,整体性能均处于国际领先水平。

2022年,百MW级以上项目开始快速推进。2022年,我国大功率空气压缩储能项目快速推进,截至2022年6月底,主要大型空气压缩储能项目包括湖北应城300MW级压缩空气储能电站示范工程、山东泰安600MW级盐穴压缩空气储能创新示范工程、江西瑞昌1GW/6GWh的压缩空气项目。

公司有望充分受益空气储能的商业化应用。陕鼓动力作为国内轴流压缩机龙头,有望受益于压缩空气储能市场的快速发展,迎来压缩空气储能设备订单的放量增长。

3.4、成本测算:效率提升+成本下降,空气储能商业化前景广阔

储能成本测算模型: 目前国际上通用的储能成本评价指标为基于全生命周期建模的储能平准化(度电)成本(LCOS),即度电成本(储能电站总投资/储能电站总处理电量)。该指标适合容量型储能的应用场景(如:削峰填谷),原因在于可以将其与电力系统的峰谷价差对比,进而判断储能投资是否具有经济效益。针对度电成本,除考虑储能电站的使用寿命外,还应考虑电站的能量效率、放电深度和容量衰减等因素。

压缩空气储能度电成本(LCOS)测算核心假设:

初始投资成本:根据知网文献,压缩空气储能的初始投资成本约7元/W,单位投资成本有望随着系统装机规模的提升而降低,我们预计百MW级别的项目成本预计在6元/W左右。因此我们以百MW项目为例,假设初始投资成本为6元/W。

系统运维成本:压缩空气储能的运维成本约为初始投资成本的2%左右,假设为0.1元/W。

系统寿命:目前,压缩空气项目的普遍设计的使用寿命为30-50年,我们取中间值40年。

循环效率及次数:根据中科院工程热物理研究所已开展的项目,2013年在河北廊坊建成国际首个1.5MW先进压缩空气储能系统,系统效率达到了52.1%;2016年在贵州毕节建成目前国际首套10MW级新型压缩空气储能系统,系统效率达60.2%,是全球目前系统效率最高的压缩空气储能系统;2017年启动100MW先进压缩空气储能系统研发及产业化工作,系统设计效率达70.4%,并于2021年底完成100MW示范项目并网。可以看出,压缩空气储能系统的功率和效率呈现持续快速提升的态势。我们假设大容量电站(百MW级别及以上)效率为72%。另外,循环次数方面,储能电站一般可以每天冲放1-2次,对应年循环次数350-700次,假设为500次/年。

其他假设:系统残值率5%、年衰减率0.4%、贴现率6%。

度电成本:测算可得,在初始投资成本6元/W,年均循环次数400次,储能循环效率72%,储能系统寿命为40年的假设下,压缩空气储能度电成本约为0.442元/kWh。

目前空气压缩储能投资回收期约为12年左右。测算逻辑如下(以某200MW项目为例):

1)项目参数假设:①功率200MW;②投资成本为5-6元/W;③电池容量是1GW;④年充放次数400次;⑤效率75%。则对应每年发电量为300GWh,即对应3亿度电。

2)度电盈利:即峰谷价差套利(根据政策:《关于进一步完善分时电价机制的通知》)。从2021年国内工商业电价来看,50%的地区可以达到3:1峰谷价差要求,价差值在0.5-0.7元/kWh,若峰谷电价价差提高至4:1,即价差值在0.75-1.05元/kWh。假设峰谷价差为0.7元/kWh。目前空气储能度电成本为0.4元/kWh,则度电盈利为0.3元/kWh。

3)投资回收期=11亿元/(0.3*3)=12.2年。

但从长期来看,随着项目规模增大以及设备成熟,空气压缩储能度电成本有望降低至0.2-0.3元,投资回收期将迎来缩短。

3.5、市场空间:未来十年空气储能设备投资或超千亿元

从短期来看,空气储能设备市场空间有望达到360亿元。根据长三角光储产业联盟成立大会暨新能源产业发展论坛中的报告可知,到2025年,我国风电、光伏装机存量有望突破1000GW,我国发改委与能源局对风电与光伏的配储比例要求大约为15%~20%。因此我们假设短期内(十四五期间),风光装机存量有望达到1000GW,每年风光新增装机规模有望达到200GW,配储比例为20%。随着水库资源的限制,抽水储能未来增长会比较缓慢,电化学储能受制于成本以及安全性因素,预计较难成为电力系统调峰配储的主流,压缩空气储能因为成本低、安全等优势,有望成为大容量、长时间储能的主流选择,其占比有望快速提升。基于此我们假设十四五期间空气储能占比为20%,并且依据知网相关文献,假设空气储能单GW对应的设备投资约为9亿元。可以测算出,短期内(十四五期间),空气储能项目建设对应的设备投资为360亿元。

从长期来看,空气储能设备市场空间有望达到千亿量级。假设十四五之后,风光新增装机规模每年为200GW,按照20%配比计算对应每年40GW的储能。抽蓄储能受制于水力资源限制,十四五后,预计增长将会缓慢。空气储能或将成为电力系统配储的主流形式,假设占比提升至50%,对应每年20GW。目前陕鼓动力设备(仅指压缩机)投资强度为9亿元/GW,则每年新增设备需求为180亿元,长期(未来十年)市场空间千亿量级。

4、首次覆盖,给予“增持”评级

公司有望充分受益于压缩空气储能系统效率提升与成本下降带来的产业化优势,在压缩空气储能方面打造第二成长曲线。业务假设如下:

1)能量转换业务:压缩机市场在“双碳”政策驱动下存在新增需求,同时产能置换、节能改造等因素有望带来的设备更新需求。同时公司在钢铁领域市占率高,具有大规模项目经验,在产业链中竞争力较强,我们预计2022-2024年该板块营业收入增速4%、5%、6%,毛利率为前三年的均值。

2)工业服务:该业务是以EPC业务为主的节能减排改造服务,在碳中和发展趋势下,该业务有望持续获得订单,我们预计2022~2024年该业务营收增速为25%、28%、30%。同时公司项目总包模式的优势较为显著,预计该业务收入的高增能带来规模效应,促使成本降低,毛利率持续改善,我们预计2022~2024年该业务毛利率为18%、19%、20%。

3)能源基础设施运营:该业务以气体供应项目为主,截至2021年底,公司对新增气体项目的投资额为10.25亿元,同比增长35.37%,同时随着已有合同供气量和已运营合同供气量的逐年增长,我们预计该业务有望实现快速增长,预计2022~2024年营收增速为26%、28%、30%,随着公司气体供应项目逐步达产、收入逐步确认,营收规模效应将会逐步显现,毛利率不断改善,预计该业务的2022~2024年毛利率为19.80%、20%、20.20%。

4)其他业务:其他业务保持稳定发展,预计2022~2024年收入增速为50%、55%、60%,毛利率为前三年的均值。

5)期间费用率:公司引入新业务,预计销售费用率与管理费用率在2022~2024年逐年上升;公司有望持续推进压缩空气储能等业务的研发项目,预计研发费用率逐年上升。

我们预计公司2022~2024年归母净利润分别为10.10、12.35、18.71亿元,对应PE分别为22、18、12倍。我们选取布局空分设备、节能设备、储能设备领域的杭氧股份、固德威、斯莱克、合康新能、英维克作为公司的可比公司。可比公司2022~2024年平均PE估值为65、41、28倍。我们看好公司未来成长性,给予“增持”评级。

5、风险提示

订单执行进度不及预期。公司2021年新增订单规模大,执行周期一般为一年,若受不可控因素影响进度,则影响收入确认,进而影响届时公司业绩。

融资不及时导致财务风险。随着公司经营规模的不断增长,公司在分布式能源领域技术研发仍需加大投入,需要公司提供稳健和持续的财务保障,若公司未能完善融资体系,可能面临财务风险。

技术创新、新产品开发不及预期风险。公司技术创新和新产品的开发受各种客观条件的制约,存在失败的风险。此外新技术、新产品研发成功后也存在不能得到市场的认可或者未达到预期经济效益的风险。

市场竞争风险。压缩空气储能领域发展前景可期,存在潜在竞争对手进入本行业参与竞争的风险。

研报使用的信息更新不及时的风险。研究报告使用的公开资料可能存在信息滞后或更新不及时的风险。

行业规模测算偏差风险。报告中的行业规模测算是基于一定的假设条件,存在不及预期的风险。