因贷前调查不尽职、贷后管理不到位 佳木斯郊区农信社及其两分社遭监管处罚
金融一线
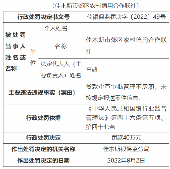
8月10日消息,中国银保监会佳木斯监管分局行政处罚信息公开表显示,佳木斯市郊区农村信用合作联社及其两分社因贷前调查不尽职、贷后管理不到位,分别被监管处罚。
其中,佳木斯市郊区农村信用合作联社被罚款40万元;佳木斯市郊区农村信用合作联社敖其信用社、长发信用社分别被监管罚款20万元。
8月10日消息,中国银保监会佳木斯监管分局行政处罚信息公开表显示,佳木斯市郊区农村信用合作联社及其两分社因贷前调查不尽职、贷后管理不到位,分别被监管处罚。
其中,佳木斯市郊区农村信用合作联社被罚款40万元;佳木斯市郊区农村信用合作联社敖其信用社、长发信用社分别被监管罚款20万元。