新浪财经

【建投有色】铝产业链价格风险管理周度报告20220809

市场资讯 2022.08.09 18:59

CFC金属研究

重要提示:通过本订阅号发布的观点和信息仅供投资者中符合《证券期货投资者适当性管理办法》规定可参与期货交易的投资者参考。因本订阅号暂时无法设置访问限制,若您并非符合《办法》规定的投资者,为控制投资风险,请您请取消关注,请勿订阅、接收或使用本订阅号中的任何信息。对由此给您造成的不便表示诚挚歉意,感谢您的理解与配合!

本报告完成时间  | 2022年08月09日

正文

一、铝产业链相关材料价格动态

1.1 铝土矿

国产矿开采难,外矿依赖加深。山西晋北地区铝土矿到厂价在425-450元/吨,山西孝义地区在435-475元/吨;河南三门峡地区铝土矿在435-480元/吨;贵州地区铝土矿价格在325-370元/吨;广西地区矿石不含税价格维持在305-320元/吨。国内铝土矿方面,1-7月份铝土矿累计产量3806万吨,累计同比下滑 32.4%。进口铝土矿方面,海关总署数据显示,1-6月累计进口约6520万吨,比去年同期增加18.2%。整体而言,国内铝土矿开采难度加大,对外矿依赖程度加深的趋势难以逆转,内地和沿海的氧化铝企业竞争差距会继续拉大。部分内地氧化铝企业因内地铝土矿采购难度加大,不适应外矿,利润微薄等原因选择减产。短期铝土矿价格保持坚挺。

1.2 氧化铝

进口窗口打开,北强南弱维持。截至8月5日,SMM氧化铝地区加权指数2969元/吨,较之上周报平。其中,山东地区报2950-3050元/吨;河南地区报2980-3060元/吨;山西地区报2900-2930元/吨;广西地区报2950-3010元/吨;贵州地区报2880-2940元/吨;鲅鱼圈地区报3050-3150元/吨。海外市场:截至本周五,西澳FOB价格报330美元/吨,较上周五报平,本周海运费46美元/吨,当前价格折合人民币到岸价为2943.9元/吨,低于国内氧化铝现货价格25.1元/吨。本周进口窗口时隔6个月重新打开,但内外价差目前并不明显。国内氧化铝供应来看,北方地区受环保政策影响,存在减产预期,价格下行压力不大。西南地区氧化铝新投产能还在不断放量,且氧化铝还存在一定利润空间,后续可能会出现低价成交的情况。总体而言,国内氧化铝北强南弱格局继续保持,进口窗口或将进一步打开。

1.3 动力煤

迎峰度夏过半,旺淡交替轮转。截至 8 月 5 日,北方港口总库存为 1434 万吨,较上周增加 21 万吨,但需求较弱,港口持续累积。今年旺季用煤量低于市场预期且以长协价保证电煤供应的情况下,供强需弱导致煤价弱势运行。非电企业水泥、化工等产品滞销,用煤采购较为冷清。迎峰度夏已经过半,现在正处淡旺季和电煤及非电煤交替轮转时间节点,动力煤需求逐步减弱,煤价短期内将以区间震荡为主。

1.4 预焙阳极

原料价格下跌,成本支撑减弱。阳极炭块方面,8月5日,华东、华中、西南、西北地区阳极炭块价格分别为8807元/吨,7320元/吨,7675元/吨和7700元/吨,较上周分别下降175元/吨,200元/吨,150元/吨,200元/吨。由于原油、焦炭等原材料的价格下跌,7月份中国预焙阳极价格在经历了5个月的涨势后开始下跌。石油焦方面,虽然目前下游以刚需采购为主,但当前炼厂石油焦库存大多维持中低仓位,且到港石油焦逐渐减少,预计下周石油焦价格维持区间震荡。

1.5 电解铝

1.5.1 产量及升贴水

供应端压力仍存,需求表现偏弱。海外能源价格高企,嘉能可上周停产欧洲一锌冶炼厂,引发了市场对于欧洲地区铝减产的担忧,因为它们同属高能耗金属。海外消费表现偏弱,美国中西部及欧洲地区现货升贴水持续回落。国内供应端云南、甘肃等低成本地区投产仍在进行,不过部分地区受高温影响,当地铝厂降负荷发生少量减产,9号四川某铝厂发生事故减产20万吨,供应压力有所缓解。现货端目前成交惨淡,巩义及无锡地区均表现出大幅贴水,主因现在处于消费淡季,下游采购意愿不强,按需采购为主。短期基本面仍处于供强需弱,铝价震荡概率较大。

1.5.2 利润及库存

目前行业平均利润回升,铝厂亏损产能持续减少。 当前电解铝全国平均成本在17884/吨附近,根据上海有色现货价测算,行业冶炼利润在600元/吨左右,目前随着铝价的小幅反弹,国内亏损产能下滑,考虑到去年铝企利润丰厚,短期减产意愿较低。8月8日,国内电解铝社会库存68.7万吨,较上周四库存总量增加0.9万吨。无锡地区到货量偏少,呈去库趋势外,其他地区均呈现不同程度累库,其中巩义地区环比上周四累库1万吨,在途货量集中到货且市场出货一般;佛山南海地区铝锭和铝棒均出现累库,市场成交惨淡,出库量减少。

1.5.3 铝加工

消费步入淡季,开工率小幅回落。上周铝加工企业行业平均开工率下滑0.5个百分点至65.63%。其中铝型材开工率下滑0.5个百分点至67.1%,铝板带箔企业开工率维持在较高水平,其中铝板带开工率回落1.4个百分点至79.6%,铝箔开工率下滑0.7个百分点至80.7%。铝线缆开工持平在57%附近。7月型材加工企业整体开工率较6月出现明显下滑,7-8月为传统消费淡季,地产面临下行压力拖累建筑板块消费。

1.6、铝合金

下游备货意愿提升,废铝企业谨慎出货。废铝方面,熟铝价格周内下跌100元/吨,生铝价格周内下跌0元/吨。再生铝方面,SMM ADC12价格周内上涨350元/吨至18450元/吨。由于铝价7月份反弹至18500元/吨附近,市场对8月铝价走势看法不一,中上游观望居多,谨慎出货。需求端方面,随着金九银十消费旺季即将到来,用废企业备货意愿逐渐提升,下游废铝需求明显增长。再生铝方面,由于市场流通废铝较少且价格巨高,再生铝价格具备成本支撑。由于上周价格波动影响下,下游选择补库,但实际需求提升并不明显,所以本周市场情绪有所降温,市场成交量下滑。

二、铝产业链行业资讯(周度)

2.1 政策篇

(1)三部门:坚持电解铝产能总量约束 2025年再生铝产量达到1150万吨

今日,工业和信息化部、国家发展改革委、生态环境部印发《工业领域碳达峰实施方案》,有色金属方面,坚持电解铝产能总量约束,研究差异化电解铝减量置换政策,防范铜、铅、锌、氧化铝等冶炼产能盲目扩张

(2)中汽协发布2022第二批新能源汽车下乡车型申报通知 车辆优惠后应在20万以内

8月3日,中汽协官网发布《关于2022年度新能源汽车下乡第二批车型目录申报的通知》。其中提到,2022年第二批新能源汽车下乡活动,申报车型应该满足产品质量稳定,适应农村消费场景;申报车型的价位优惠后应在20万元以内,适合农村消费者对汽车产品需求等要求。此外,同一单位,可最高申报8款车型。如需申报8款以上车型,可与协会进行联系。新能源汽车下乡车型目录以年度为周期进行更新,第二批目录为增补,因此已在本年度首批目录中的车型,可以不再申报。

(3)市场监管总局查处哄抬煤炭价格 进一步加强电煤价格监管

近日,市场监管总局组织3个调查组分别赴山西、内蒙古、陕西开展调查,进一步加强电煤价格监管,明确法律红线,规范电煤价格秩序。通过调查,初步认定18家煤炭企业涉嫌哄抬煤炭价格,3家交易中心涉嫌不执行政府定价。持续加强煤炭价格监管,集中曝光典型案例,形成有力震慑,引导煤炭价格在合理区间运行。指导各级市场监管部门开展煤炭价格专项调查。

2.2 市场篇

(1)再追加3000亿!国家电网要带动产业链上下游投资超过2.6万亿元

国家电网有限公司8月3日召开重大项目建设推进会议,公司董事长、党组书记辛保安强调,要积极扩大有效投资。发挥电网基础支撑、投资拉动和服务保障作用,到年底前再完成投资近3000亿元,尽快形成实物工作量,释放市场需求。公司在建项目总投资达到1.3万亿元,带动产业链上下游投资超过2.6万亿元。

(2)8月5日LME锌库存增加3925吨 大多来自新加坡仓库

8月5日LME锌库存增加3925吨,其中新加坡仓库再度大幅累库4000吨,新奥尔良仓库去库75吨。

2.3 企业篇

(1)云海金属:镁建筑模板今年已批量供货并形成规模 着力发展一体化压铸全产业链

8月3日,云海金属在调研中表示,公司在2021年开始投资镁建筑模板项目并已经在建筑工程上中批试用,2022年已批量供货并形成规模,提高镁在建筑领域的使用量。云海金属指出,微通道扁管在扬州瑞斯乐生产,销量一直在稳步增长,目前主要应用于汽车空调,未来会在商用空调和家用空调进行推广,国外已经在商用空调和家用空调上使用,国内空调工厂在上新项目时已经考虑使用铝挤压微通道扁管。一体化压铸方面,公司与高校和汽车厂商共同从设计端开始介入,着力于一体化压铸全产业链的发展,着力于镁和铝两种材料的同步发展。

三、主要原材料价格分析及周度展望

3.1 铝土矿

市场分析:进口铝土矿方面,海关总署数据显示,1-6月累计进口约6520万吨,比去年同期增加18.2%。整体而言,国内铝土矿开采难度加大,对外矿依赖程度加深的趋势难以逆转,内地和沿海的氧化铝企业竞争差距会继续拉大。部分内地氧化铝企业因内地铝土矿采购难度加大,不适应外矿,利润微薄等原因选择减产。短期铝土矿价格保持坚挺。

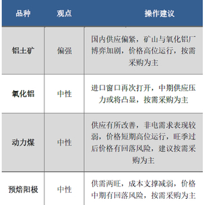
行情展望:供应仍然偏紧,铝土矿价格易涨难跌。

3.2 氧化铝

市场分析:本周进口窗口时隔6个月重新打开,但内外价差目前并不明显。国内氧化铝供应来看,北方地区受环保政策影响,存在减产预期,价格下行压力不大。西南地区氧化铝新投产能还在不断放量,且氧化铝还存在一定利润空间,后续可能会出现低价成交的情况。总体而言,国内氧化铝北强南弱格局继续保持,进口窗口或将进一步打开。

行情展望:进口窗口打开,供应压力逐渐凸显,中期价格或承压。

3.3 动力煤

市场分析:供应端看,除部分地区部分煤矿月底煤管票短缺,产量略有下滑外,多数煤矿生产正常。需求端看,受持续高温影响,电厂日耗延续环比上升态势,但涨幅略有收窄,长协保障下部分电厂库存可用天数维持在20天附近,多无采购市场煤计划。非电企业利润较为一般,开工负荷未有明显提升。库存端看,港口煤炭库存有下滑趋势,但仍保持高位水平。短期动力煤价格维持高位震荡概率较大。

行情展望:基本面处于供需两旺,旺季之后煤价有回落空间。

3.4 预焙阳极

市场分析:阳极炭块方面,8月5日,华东、华中、西南、西北地区阳极炭块价格分别为8807元/吨,7320元/吨,7675元/吨和7700元/吨,较上周分别下降175元/吨,200元/吨,150元/吨,200元/吨。由于原油、焦炭等原材料的价格下跌,7月份中国预焙阳极价格在经历了5个月的涨势后开始下跌。石油焦方面,虽然目前下游以刚需采购为主,但当前炼厂石油焦库存大多维持中低仓位,且到港石油焦逐渐减少,预计下周石油焦价格维持区间震荡。

行情展望:供需两旺,价格持稳为主。

3.5 电解铝

市场分析:美国非农就业总人数和失业率均回到疫情前的水平,市场转向押注美联储 9 月加息 75 个基点。美元指数以及美债利率均显著反弹,短期内观察市场对于未来紧缩的预期强度。欧洲能源危机加深,德国电价再创记录,电解铝在欧生产成本或将进一步上升,引发市场对供应减产的担忧。国内基本面看,西南地区氧化铝新投产能还在不断放量,但北方地区存在减产预期,价格下行压力不大,电解铝成本支撑仍存。下游铝箔和型材的订单下滑,采购需求走弱,市场成交拿货不佳,铝锭及铝棒均出现累库。总体来看,海外电解铝存减产预期,国内基本面仍然偏弱,短期铝价宽幅震荡概率较大。

行情展望:宏观情绪偏空,基本面仍然偏弱,铝价震荡概率较大,区间操作为主。

3.6 铝合金

市场分析:废铝方面,熟铝价格周内下跌100元/吨,生铝价格周内下跌0元/吨。再生铝方面,SMM ADC12价格周内上涨350元/吨至18450元/吨。由于铝价7月份反弹至18500元/吨附近,市场对8月铝价走势看法不一,中上游观望居多,谨慎出货。需求端方面,随着金九银十消费旺季即将到来,用废企业备货意愿逐渐提升,下游废铝需求明显增长。再生铝方面,由于市场流通废铝较少且价格巨高,再生铝价格具备成本支撑。由于上周价格波动影响下,下游选择补库,但实际需求提升并不明显,所以本周市场情绪有所降温,市场成交量下滑。

行情展望:基本面略有改善,合金价格跟随铝价反弹。

四、价格预测与风险管理策略建议汇总

作者姓名:王贤伟  

电话:023-81157343

期货投资咨询从业证书号:Z0015983

期货从业资格证号:F3048178

重要声明

本报告内容仅供符合《证券期货投资者适当性管理办法》规定可参与期货交易的投资者参考。在任何情形下都不构成对接收本报告内容投资者的任何投资建议,投资者应充分了解各类投资风险并谨慎考虑本报告发布内容是否符合自身特定状况,自主做出投资决策并自行承担投资风险。中信建投期货不因任何订阅或接收本报告的行为而将订阅人视为中信建投的客户,投资者依据本报告内容作出的任何决策与中信建投期货或作者无关。

本报告发布内容如属于系列解读,则投资者可能会因缺乏对完整内容的了解而对其中假设依据、研究依据、结论等内容产生误解,提请投资者参阅我司已发布的完整系列报告,仔细阅读其所附各项声明、数据来源及风险。

中信建投期货对本报告所载资料的准确性、可靠性、时效性及完整性不作任何明示或暗示的保证,本报告意见仅代表报告发布之时的判断,相关研究观点可能依据我司后续发布的报告在不发布通知的情形下作出更改。

本报告发布内容为中信建投期货所有。未经我司书面许可,任何机构和个人不得以任何形式对本报告进行翻版、复制和刊发,如需引用、转发等,需注明出处为“中信建投期货”,且不得对本报告进行任何增删或修改。亦不得从未经我司书面授权的任何机构、个人或其运营的媒体平台接收、翻版、复制或引用本报告发布的全部或部分内容。版权所有,违者必究。

全国统一客服电话:400-8877-780

网址:www.cfc108.com  

加载中...