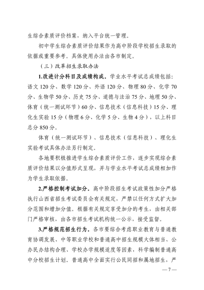
新浪财经

山西中考大改革!政策解读来了

政府网站

关注

近日,山西省教育厅印发了《高中阶段学校考试招生制度改革实施意见》,本实施意见从 2022 年秋季入学的初中起始年级学生起实施,有效期五年。一起来看——

山西省教育厅关于印发《高中阶段学校考试招生制度改革实施意见》的通知

晋教〔2022〕7号

各市教育局:

为进一步深化高中阶段学校考试招生制度改革,促进义务教育优质均衡发展和高中阶段教育多样化有特色发展,省教育厅研究制定了《高中阶段学校考试招生制度改革实施意见》,现印发给你们,请认真贯彻实施。

高中阶段学校考试招生制度改革实施意见

山西省教育厅

2022年7月19日

附件

加载中...