新浪财经

理想汽车“事故门”接连不断:巨额营销反遭吞噬,安全质量面临考验

市场资讯 2022.08.08 08:23

港湾商业观察

刚否认了向社会公众发行数字货币和数字藏品的理想汽车,热卖产品理想ONE又出底盘故障,而此事件仅距理想L9空悬断裂事件不足两周。

左手宣传,右手打脸,理想汽车安全质量如何把控?业绩层面,毛利率难以提高,营销投入继续加大,何时才能实现扭亏为盈?

01

大力宣传与不给力的质量

理想汽车成立于2015年,主体运营公司为北京车和家信息技术有限公司,作为新能源第一梯队选手,理想汽车选择了家庭类用车人群为目标客户群体,旨在“创造移动的家,创造幸福的家。”

2018年10月,理想汽车推出了自己首个车型,智能电动中大型SUV理想ONE。2020年,理想ONE取得中国新能源SUV市场销量冠军,同时成为了30万元以上国产车型销量冠军。但近期来看,理想ONE的热度似乎有些退却。

今年二季度,理想汽车共交付28687辆,同比增长63.2%、环比下滑9.55%。6月,理想汽车共交付13024辆理想ONE,同比增速为68.9%、环比增速13.29%;而今年5月,理想汽车交付同比增速为165.9%。可见到六月已出现明显增速放缓现象。

对于增速下滑现象,理想汽车并无公开回应,有业内人士表示:“造成此现象原因有诸多,或是目标人群有限已达到天花板,亦有可能是新品上市分散了热度。”

财报会上,理想汽车董事长李想提到;“从今年到明年,公司将推出3款新产品,其中就包括了L9,还有全新一代增程产品和BEV高压平台的产品。”

2022年6月21日理想L9上市,新车售价45.98万元,主打家庭用车。上市三天,订单量达到3万台。在宣传理想L9时,李想提到:“感谢大家对L9的期待,500万以内最好的家用旗舰SUV?是的!”“哪怕是和库里南相比,我们也完全不怕。”

一般来说,近年劳斯莱斯库里南系列的价格在610万至780万之间。不少市场声音都认为,为了给理想L9博到更多眼球,李想对标库里南的发言的确是“拼了”。

但距离交付不到20天时,“理想试驾车急刹空气悬架断裂”相关话题就登上微博热搜。据多家媒体报道,一辆行驶中的理想L9一脚急刹,导致了前轮空气悬架塌陷、发生断裂,车辆左前轮陷入车身当中,无法正常行驶。

对此,理想汽车相关人员表示:“重庆的试驾车是90公里/小时的速度冲过一个深度20厘米的坑,导致空簧内部的缓冲环破损。”

有趣的是,在回应当中,理想汽车提到试制版和量产版并不一致:“因为供应问题,有部分试驾车使用了试制阶段的缓冲环。试制版虽然满足安全标准,但遇到大冲击工况会偶发失效。实际量产版的缓冲环强度是试制版的2.5倍,面对更大的冲击也不会有问题。”

试制版与量产版不相同,那试制版的意义何在?《港湾商业观察》联系了理想汽车,并未收到相关回复。

著名经济学家、新金融专家余丰慧向《港湾商业观察》表示:“在宣传上把话说到顶端,是极具风险的行为。悬挂在汽车里是一个十分重要,对安全有较大影响的一个零部件,此次事件就导致了理想汽车自己打脸。未来,理想汽车还需在宣传上更为保守,这样一来,企业在舆论面前也会比较主动。”

02

总出故障如何挽回信心?

理想汽车最近的确热搜不断,原因都是事故。

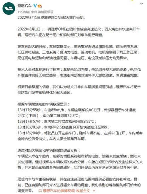
8月1日,一辆理想ONE在四川省成渝高速起火。现场视频显示,车身在短时间内被烧成了空架,车内四人烧伤,及时离开车辆。

8月4日,理想汽车对外披露了事故调查进展。理想汽车表示,在车辆起火的时候,车辆数据显示,车辆增程系统及油路系统、高压供电系统、低压供电系统、三电系统(含动力电池、驱动电机、电机控制器)均工作正常,无任何电路短路和燃油泄露问题,车辆电压、电流及燃油压力均无异常。

“根据目前掌握的信息,我们认为起火并非由车辆质量问题引起,理想汽车将配合消防部门调查车辆具体的起火原因。”

就在该事故前不久,7月29日,一辆理想ONE在行驶途中出现故障,底盘后方零件碎裂,导致车辆无法正常行驶;7月26日,理想汽车L9试驾车再次传出"断轴"意外;7月17日,一辆理想L9的试驾车在试驾过程中发生故障在车圈突然爆火。据悉,该车辆左前轮陷入车身当中,无法正常行驶,疑似车辆空气悬挂故障。

更多的质量隐患此前已然不少。2020年11月,因多次发生前悬架下摆臂球头从球销脱出情况,理想汽车召回10469台于2020年6月1日前生产的理想ONE,进行免费更换球销脱出力更高的前悬架下摆臂。

在黑猫投诉平台,更是有着不同方面对理想汽车质量的质疑。有消费者表示:“因为车辆不到十天购买后一共用发动机两次,第一次出现发动机蜂鸣异响剧烈,第二次发动机高温报警。检修发现发动机的配件由于没有装配好,磨损皮带(需要更换),节温器开合角度不足。机械水泵出问题(需要更换)。还有触摸屏存在问题,测试后也需要更换。”

“理想ONE提车5天,因为车辆加速抖动,厂家给出解决方案更换半轴,后驱动半轴问题.扭曲力不足…… 太让我意外了。另外车辆出厂方向盘就向左歪,这种品控...”

不止于理想汽车,为什么新能源汽车总是出现或大或小的毛病?余丰慧认为:“归根结底新能源汽车企业还是要踏踏实实把汽车质量做出来,把安全性做出来。现在新能源汽车面临着很大问题,处在低温下,续航能力如何提高?电池的耐用性及安全性如何保障?新能源汽车毕竟还处在普及阶段,核心问题还需重视。”

故障频出,售后如何保障就成了消费者不得不面对的难题。《港湾商业观察》在黑猫投诉平台检索理想汽车时发现,截止2022年8月6日,理想汽车在黑猫投诉上共有67条投诉,已回复10条,已完成6条,完成率约9%,完成率较低。

把注重客户体验挂在嘴边,但落实到位并不容易。余丰慧表示:“在宣传时就把预期调动起来,但到消费者手里实际的比预期要差的远,售后难落实,久而久之,消费者就会选择把这个公司,这个产品抛弃,希望理想汽车有所反思。”

03

想当蔚小理冠军并不容易

财报数据显示,2019-2021年,理想汽车营收实现大步增长,分别录得营收2.84亿、94.57亿及270.1亿,同期分别产生净亏损24.39亿、1.52亿元、3.2亿元。虽然此亏损在“蔚小理”新势力当中已是最少的,却依旧没能实现扭亏为赢。

但在销量方面,理想汽车还存较大空间。对比来看,今年6月,理想汽车共交付13024辆理想ONE,同比增速为68.9%;小鹏汽车(09868.HK/XPEV.US)总交付15295台,同比增长133%,二季度小鹏汽车累计交付34422台,已连续四个季度夺得造车新势力交付冠军。

或是为了提高销量,理想汽车2021年度加大了营销费用。2021年理想汽车的市场销售及管理费用为近三年最高点,投入了近35亿,其中市场营销及推广费用为11亿元,远远高出上年同期数倍。

另一方面,理想汽车毛利率在2021年有所提升。从2020年的16.4%上升至21.3%,车辆毛利率由16.4%上升至20.6%。在2022一季度,受电池成本上涨的压力,理想汽车进行了产品价格调整,提价后毛利或能有更大空间。

对此,理想汽车在财报会上回应称:“一季度受到了部分动力电池涨价,但实际财务表现不明显,主要我们有库存,成本在时间上是滚动的。二季度电池成本和车辆价格同时上涨,相比一季度,公司不期望二季度有非常高的毛利率。”

2022年度理想汽车究竟能否有好的业绩表现?宣传与质量如何匹配?基本保障无法确保的话,如何竞争新势力冠军宝座?《港湾商业观察》将持续关注。

加载中...