新浪财经

“明星抗糖药”专利侵权,被停止生产、销售!

市场资讯 2022.08.05 15:57

8月4日,国家知识产权局官网发布了两则重大专利侵权纠纷行政裁决书,对勃林格殷格翰自主研发的创新药品欧唐宁?(利格列汀片)专利受到广东东阳光药业有限公司以及其关联方宜昌东阳光长江药业股份有限公司(以下合称为“东阳光”)侵犯案分别做出裁决。

判定东阳光侵犯了勃林格殷格翰的一项保护利格列汀化合物的专利。国家知识产权局责令东阳光停止一切侵权行为,包括制造、销售和许诺销售利格列汀片仿制品的行为在内。

根据相关的法律法规,尽管东阳光可在规定的期限内对裁决提起行政诉讼,但诉讼期间不停止行政裁决的执行。这也就意味着东阳光的所有库存短期内甚至很可能永远无法面向市场,即便后边有机会重回利格列汀市场,格局也必将发生变化。

作为首仿药,东阳光备受关注

作为全球第一尿病大国,全国疾病监测系统死因监测系统(NMSS)的多源数据显示,我国糖尿病年龄标化死亡率(ASMR)从2005年的12.18/10万人,增加到2020年的13.62/10万人,同比增长了11.86%。其中2型糖尿病(T2DM)的ASMR明显高于1型糖尿病(T1DM)。

而勃林格殷格翰的利格列汀片正是用于改善2型糖尿病的血糖控制,2013年获国家药监局批准进口,国内上市以来,利格列汀的销售额保持着超高速的年增长率。2021年的销售额预估可达近8亿元。

这个“重磅炸弹”一经上市,很快引起国内药企的关注,并纷纷开始了其仿制之路。

2020年7月8日,东阳光药业的仿制药利格列汀片获国药监批准上市,成为国内首款利格列汀仿制药,多家媒体争相报道。

勃林格殷格翰诉东阳光3宗罪

2021年11月5日,国家知识产权局依据《中华人民共和国专利法》第七十条第一款的规定,受理了勃林格殷格翰制药两合公司提出的的重大专利侵权纠纷行政裁决请求。请求涉及发明名称为“8-[3-氨基-哌啶-1-基]-黄嘌呤化合物,其制备方法及作为药物制剂的用途”的发明专利。

一、核心争议焦点:被控侵权产品是否落入涉案专利的保护范围。

判定被控侵权产品技术方案是否落入专利权的保护范围,应当审查权利人主张的权利要求所记载的全部技术特征。

本案中,东阳光的药品说明书中记载:药品通用名称为利格列汀片,主要成分为利格列汀,适应症为“适用于治疗2型糖尿病”,分子式如下:

勃林格殷格翰专利权利要求1、2、5、6保护的是被特定基团取代的如下通式的化合物,其对映异构体、非对映异构体、混合物或其盐。

合议组认为,对于一个具体化合物而言,只要该具体化合物的母核及其母核上各取代基都同时落入该通式所列举的各选择要素之一中,可以认为该具体化合物落入该通式的保护范围内。

二、东阳光的利格列汀片已大规模挂网

2021年2月起,东阳光利格列汀片在北京、上海、广东、江西、陕西、广西、江苏、浙江、福建、山东、海南等24个省(区、市)相关官方网站被公告、公示挂网或执行挂网,即实施了许诺销售的行为。

三、东阳光的利格列汀片已完成实际销售

勃林格殷格翰的举证证据显示,东阳光的利格列汀片在上海、广东和江西多地的医院、卫生站等医疗机构被购买获得,其外包装和说明书中明确记载药品上市许可持有人和生产企业均为广东东阳光公司。即实施了制造、销售的行为。

利格列汀维权案例

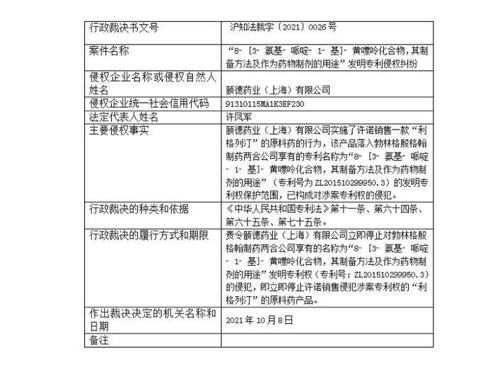
医药健康地方台梳理发现,本次裁决已非利格列汀引发的第一起维权案件,2021年10月8日,勃林格殷格翰诉颐德药业(上海)有限公司专利侵权成功,颐德药业被上海知识产权局责令停止许诺销售利格列汀。

目前,勃林格殷格翰公司的利格列汀片仍在中国的专利保护期内,其中几项专利到期时间均在2030年前后,此次裁决,也给还在利格列汀仿制药赛道的企业敲响警钟,如何在专利的基础上,继续研发之路,各企业需要好好思考、研判。

据CPM新药研发监测数据库,除东阳光外,目前扬子江、石药、科伦药业华海药业4家企业的利格列汀片仿制药均已过评。

加载中...