新浪财经

【最全】2022年中国航天行业上市公司全方位对比(附业务布局汇总、业绩对比、业务规划等)

前瞻网

关注

行业主要上市公司:航天科技(000901)、中天火箭(003009)、中国卫星(600118)、中海达(300177)、盟升电子(688311)等。

本文核心数据:上市公司营收规模;上市公司注册资本;上市公司营收占比;上市公司产品毛利

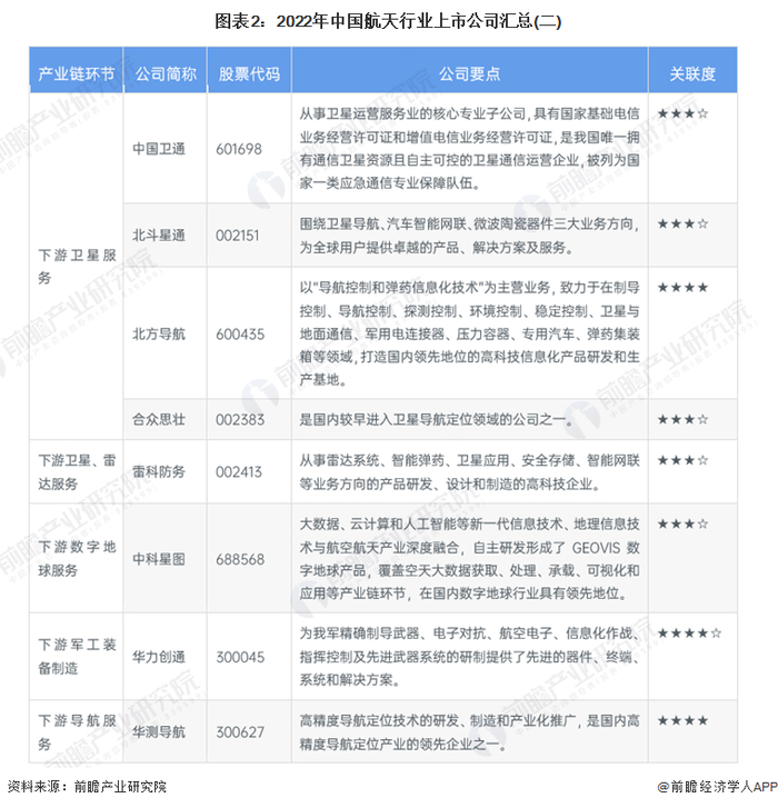
1、中国航天行业上市公司汇总

航天行业是各国综合国力竞争和高精尖技术的集大成行业,国内行业行业产业链中上市公司相对较少,行业核心产业链环节中上市公司总计仅有不到50家,其中专职从事航天装备生产制造的上市企业数量仅有7家,相关上市公司企业情况如下:

2、航天行业-中国卫星火箭制造上市公司业务布局对比

在航天行业,仅有航天科技旗下航天装备行业营收占比相对较少,这主要与其旗下子公司较多为主,但实际上航天科技是我国重要的航天装备生产上市央企。其他航天行业上市公司情况如下:

3、航天行业-中国卫星火箭制造上市公司业务业绩对比

总体来看,目前中国卫星火箭制造行业企业主要为央国企,各大公司注册资金均在1亿元以上,相关上市公司业务业绩情况如下:

4、航天行业-中国卫星火箭制造上市公司业务规划对比

总体来看,除了航天科技规划中仍然主要保障军用航天产品需求外,其他企业均对航天民用领域提出了相关发展规划,相关规划情况如下:

更多本行业研究分析详见前瞻产业研究院《中国航空航天产业链布局全景梳理与招商策略建议深度研究报告》,同时前瞻产业研究院还提供产业大数据、产业研究、政策研究、产业链咨询、产业图谱、产业规划、园区规划、产业招商引资、IPO募投可研、IPO业务与技术撰写、IPO工作底稿咨询等解决方案。

更多深度行业分析尽在【前瞻经济学人APP】,还可以与500+经济学家/资深行业研究员交流互动。

加载中...