新浪财经

【最全】2022年铝箔产业上市公司全方位对比(附业务布局汇总、业绩对比、业务规划等)

前瞻网

关注

铝箔产业主要上市公司:目前国内铝箔产业的上市公司主要有中国铝业(601600)、云铝股份(000807)、南山铝业(600219)、神火股份(000933)、明泰铝业(601677)、鼎胜新材(603876)、东阳光(600673)、中孚实业(600595)、新疆众和(600888)、万顺新材(300057)、常铝股份(002160)、华峰铝业(601702)等。

本文核心数据:铝箔产业上市公司汇总、铝箔业务布局情况

1、铝箔产业上市公司汇总

中国铝箔产业近年来持续高速发展,产业规模快速增长,装备水平不断提升,科技创新日益强化,产品质量不断提高,国际贸易高度活跃,龙头企业不断涌现。从产业链来看,铝箔产业可以分为上游原材料供应业、中游铝箔制造加工业以及下游各应用需求产业,部分上市公司拥有铝箔全产业链布局。

铝土矿行业上市公司有:中国铝业(601600)、云铝股份(000807)、中色股份(000758)、新疆众和(600888);

氧化铝行业上市公司有:中国铝业(601600)、云铝股份(000807)、南山铝业(600219)、特变电工(600089);

电解/高纯铝行业上市公司有:中国铝业(601600)、南山铝业(600219)、云铝股份(000807)、中孚实业(600595)、新疆众和(600888)、天山铝业(002532)、焦作万方(000612)、晋控电力(000767)、多氟多(002407)、神火股份(000933)、上海能源(600508);

铝箔行业上市公司有:中国铝业(601600)、云铝股份(000807)、南山铝业(600219)、神火股份(000933)、明泰铝业(601677)、鼎胜新材(603876)、东阳光(600673)、中孚实业(600595)、新疆众和(600888)、万顺新材(300057)、常铝股份(002160)、华峰铝业(601702)、江海股份(002484)、宏创控股(002379)、海星股份(603115)、华锋股份(002806)。

2、铝箔产业上市公司业务布局对比

从铝箔行业上市公司业务布局来看,鼎胜新材、东阳光、万顺新材、常铝股份、华锋股份、宏创控股和海星股份的铝箔业务营收占比均超过了50%,是公司的绝对主营业务。从铝箔上市公司的销售区域来看,国内市场仍然是我国铝箔的主要市场。

3、铝箔产业上市公司铝箔业务业绩对比

从已经披露的信息来看,2021年铝箔业务营收最高的是鼎胜新材,达142.16亿元,其次是东阳光和常铝股份,分别达76.50亿元和56.37亿元;2021年铝箔产品毛利率最高的是新疆众和的电子铝箔,达34.27%,其次是东阳光的电极箔和鼎胜新材的电池箔,分别达29.81%和29.64%;此外,海星股份铝箔业务毛利率为27.52%;其余企业毛利率均在25%以下。

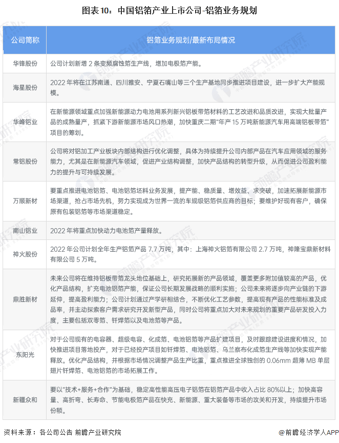
4、铝箔产业上市公司铝箔业务规划对比

随着国民生活水平提高、消费结构改变和技术的进步,铝箔在日常生活中的应用越来越广泛,应用领域从传统的香烟包装、空调箔、药箔等扩展到液体软包装、高端电容器和动力电池、储能电池、钠离子电池等高端领域,高精度电子铝箔已成为铝箔行业最具市场潜力和高附加值的发展方向,从铝箔产业上市公司业务布局亦可看出这一趋势。

更多本产业研究分析详见前瞻产业研究院《中国铝箔行业市场前瞻与投资战略规划分析报告》,同时前瞻产业研究院还提供产业大数据、产业研究、政策研究、产业链咨询、产业图谱、产业规划、园区规划、产业招商引资、IPO募投可研、IPO业务与技术撰写、IPO工作底稿咨询等解决方案。

更多深度行业分析尽在【前瞻经济学人APP】,还可以与500+经济学家/资深行业研究员交流互动。

加载中...