新浪财经

海康威视分拆萤石网络,竞争对手都是行业“巨头” | IPO观察

一财网

关注

智能家居受制于房地产成交低迷。

小米集团(01810.HK)、海尔智家(600690.SH)、美的集团(000333.巨SZ)等巨头“贴身厮杀”,甚至连华为公司也加入竞争。如今的智能家具市场,可谓是群雄逐鹿。但仍有一些追赶者,希望能在这个市场分一杯羹。

“安防茅”海康威视(002415.SZ)旗下智能家居企业杭州萤石网络股份有限公司(下称“萤石网络”)就是这样一家公司。目前,萤石网络正冲刺科创板上市,保荐人为中金公司(601995.SH)。

作为后来者的萤石网络,虽然背靠海康威视,不仅面临与巨头的竞争,还要面对房地产成交低迷对智能家居市场造成的冲击。此外,由于海康威视直接持股萤石网络60%,关联交易和同业竞争也成为了成为了监管部门关注的重点。

如何华为小米夹缝中生存?

据萤石网络介绍,2021年全年各类智能家居产品销量1934.88万台,其中智能家居摄像机、智能猫眼、智能门铃合计销量超过1800万台,全球市场占有率达到18%左右,预计2025年全球出货量市场份额将达到23%~30%。

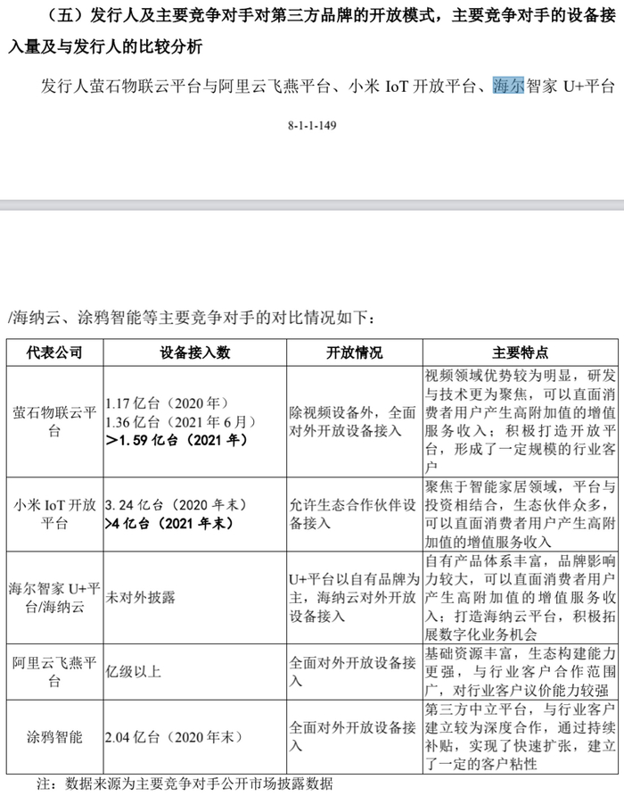
监管问询时要求萤石网络,说明公司及主要竞争对手对第三方品牌的开放模式,并对共公司与主要竞争对手的设备接入量进行比较分析,

萤石网络称,华为、小米等科技公司是强大的竞争对手。而在不少资深业内人士看来,美的集团、海尔智家等家电企业,也是萤石网络的强有力竞争者,跟萤石网络也有相应的产品重叠。但该公司的招股书,并未对来自家电巨头的竞争作出详尽分析。

招股书显示,萤石网络此次IPO计划募集37.39亿元。其中,22亿元用于萤石智能制造重庆基地项目,8亿元用于新一代物联网云平台项目,3.9亿元用于智能家居核心关键技术研发项目,3.38亿元用于萤石智能家居产品产业化基地项目。

萤石网络表示,智能家居行业的竞争日趋激烈,华为、小米集团等大型科技公司,利用自身在智能手机领域的规模优势和物联网云平台领域的技术优势,积极拓展智能家居产品品类,发展智能家居业务生态。大型科技公司方面,主要基于软件与硬件高度融合的模式优势,在软件开发和硬件制造上具有协同性,形成了自成一体的生态闭环,筑造起了较高的竞争壁垒。小米、华为、苹果、三星、海康威视等大型科技公司,也发展了物联网云平台业务。

提到跟小米等公司对比,萤石网络称,自身是海康威视发展的物联网云平台;小米则以“米家”为入口,利用智能语音助手实现智能家居的控制,同时以“投资+孵化”的方式,打造了全产业链式智能家居产品的闭环。面向开发者,小米还开发了物联网操作系统,并通过小米IoT平台向消费类的智能硬件提供开发平台。

截至2021年12月末,萤石物联云平台接入IoT设备数超过1.59亿台,其中视频类IoT设备数量约1.3亿台,萤石物联云平台用户数量突破9500万名,月活跃用户突破3500万名,“萤石云视频”应用拥有行业内前两位的月度活跃用户数量。“发行人的物联网云平台已经建立了一定的规模体量,但对比华为、小米、涂鸦智能等竞争对手,在设备接入数量、产品类型丰富度等方面仍存在部分劣势。”

萤石网络并称,智能家居行业的重要发展趋势是单品之间互联互通,因此不同品牌、不同品类的产品之间,将在物理上互联、在数据上互通,这需要智能家居的相关产品运营在同一物联网云平台之上。随着不同智能家居和物联网云平台企业产业链的延伸,智能家居行业有望从单品的竞争发展至平台和生态体系的竞争,行业的市场集中度将进一步提升。

业务开拓或受制于房地产低迷

萤石网络的竞争对手,并不仅限于手机厂商,也包括家电巨头,而智能家居市场整体也都受到房地产市场低迷的影响。

一位家电企业高管向第一财经记者表示,华为、小米以外,头部家电品牌如海尔、美的等,也是萤石网络强大的竞争对手,也有智能门铃等产品,优势在于有更广阔的销售网络。大型家电巨头依托于已经组建起的智能家电产品线,打造独有的物联网产品和研发系统,比如空调、冰箱、洗衣机等大家电产品线,美的、海尔已经有较大优势。

面对这种局面,萤石网络提出的策略,是扩大在房地产前装等智能家居新兴市场的份额。但除了行业集中度提升以外,智能家居也要面对房地产市场下滑的挑战。,其招股书并未重点提及智能家居作为房地产后周期的风险,也没有提及家电巨头跟房地产捆绑的固有优势。

上述家电企业高管认为,从家电的消费特征来看,主要消费周期一般滞后于房地产销售8到12个月左右,智能家居的产品也是类似的情况,预计下半年可能承受一定的销售压力。

国家统计局数据显示,2022年上半年,全国商品房销售面积为6.89亿平方米,同比下降22.2%。其中,住宅销售面积下降26.6%。价格方面,2022年上半年,商品房销售额为6.6万亿元,同比下降28.9%,住宅销售额则下降31.8%。

关联交易受关注

萤石网络跟海康威视之间的关联交易,也是监管部门主要关注点。2021年,萤石网络对海康威视的采购站总额的9.34%;而2019年到2021年,关联销售则占营业收入的9.1%、17.03%和12.44%。

监管部门在问询函中要求萤石网络,补充披露2020年及以后发行人关联销售金额大幅增加的原因;海康威视及其下属企业向发行人采购智能家居产品的的原因及用途,对外销售情况;与发行人对外销售产品的具体差异。

萤石网络回复称,2020年初,切换为自主生产模式后,对海康科技由销售计算机软件产品变更为对关联方直接销售自主生产的智能家居产品,因此公司关联销售智能家居产品收入金额增长较大。

关联采购方面,萤石网络披露,该公司使用的部分信息系统亦来自海康威视,并与后者签署了《系统授权使用协议》,明确约定授权使用信息系统期间内双方的权利义务关系。

海康威视主营产品,与萤石网络的主营产品是否构成竞争,也是监管部门关注的问题。

萤石网络称,海康威视主营产品接入萤石物联云平台的具体情况,是分析海康威视与发行人主营产品同业竞争情况的基础,而海康威视约有85%的视频监控系统等硬件设备应用于局域网、内部网络等专用网络环境,不接入萤石物联云平台,其是由多种设备共同构成的复杂系统,相关系统与该公司主营产品存在本质差异,不存在业务重合,不构成同业竞争。

萤石网络还称,海康威视仅有约15%的视频监控系统等硬件设备接入萤石物联云平台。在约 15%接入萤石物联云平台的硬件设备中,95%是由前端设备、后端设备、显示设备等共同组成的视频监控系统,并通过后端设备接入萤石物联云平台,以补充其远程服务及统一管理能力。

加载中...