新浪财经

光大控股原CEO陈爽被查:除了操刀的绅湾资本、中飞租赁,还留下了哪些资本迷局?

第一财经

关注
  陈爽在光控期间全程主导中飞租的收购、上市,并致中飞租实际控制权模糊,以及在其离职光大集团后,利用国有平台成立搞“大湾区基金”,成立绅湾资本,但背后却将其私有化。

7月26日下午,中央纪委国家监委网站发布通报称,中国光大控股有限公司(00165.HK,下称“光大控股”)原党委书记、行政总裁陈爽涉嫌严重违法,目前正接受监察调查。

据接近陈爽的人士透露,“半个月前,陈爽还在香港活动,后来听说回北京,但没有想到是被查了,很突然”。

稍早前的7月19日晚间,光控发布盈利预警称,预期2022年上半年净利润亏损约26亿港元至28亿港元,去年同期为盈利约18.1亿港元。亏损的主要原因,是该期间集团持有的私募股权投资项目中,已上市但尚未退出的股权投资以及二级市场基金投资,因市场价格下跌预期,录得未实现亏损净额约25亿港元。

第一财经记者从接近光大控股的人士处了解到,陈爽被查与该公司录得亏损不无关系。陈爽在光大控股期间,全程主导中飞租赁的收购、上市,并致中飞租赁实际控制权模糊,以及从光大集团离职后,利用国有平台成立搞“大湾区基金”,成立绅湾资本,最后又将其私有化,也可能是导致其被查的原因之一。

天眼查显示,目前陈爽还担任光大融资租赁(上海)有限公司的法人代表。香港公司注册处信息显示,陈爽具有香港身份证。

绅湾资本迷局

2019年5月,陈爽辞任光大控股执行董事及首席执行官职务。时隔两年才被查,“都以为他离开体制,安全落地了。”接近陈爽的人士向记者表示。

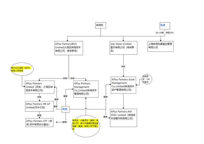
公开报道显示,2019年4月,陈爽即开始筹备“大湾区基金”。相近的时间里,大湾区绅湾资本有限公司(APlus Partners Limited,下称“绅湾资本”)在香港成立。

光大控股在绅湾资本的成立过程中,可能起了过桥的作用。据香港公司注册处信息显示,绅湾资本于2019年4月24日设立,创办者为光大控股(秘书)有限公司,创始的三名董事分别为陈爽,光大控股首席财务官邓子俊、首席风险官曾瑞昌。公司注册资本金为1港元。

成立仅仅1个月后,该公司股权由光大控股(秘书)有限公司转给一家中文名同名的大湾区资本有限公司,后者英文名显示为APlus Partners (BVI) Limited(下称“绅湾资本BVI”),为一家注册在维京群岛的离岸公司。

离开光大控股后,陈爽再次出现在公众面前,是2019年9月11日,彼时陈爽以中集资本控股有限公司首席执行官兼总裁身份出席大型论坛演讲。

2019年11月,陈爽在公开场合介绍,大湾区基金新平台中集资本的各项筹备工作已完成,海外中集资本国际(绅湾资本)还在搭建中。彼时陈爽展望,未来,新平台将立足大湾区,聚焦产业基金,包括冷链物流、清洁能源、模块建筑等系列基金产品会陆续推出。

不过,中集资本国际可能与光大控股一样,也只是一个跳板。香港公司注册处查询信息显示,2019年9月日,陈爽将一家自己拥有的香港公司股权,转给中国国际海运集装箱(香港)有限公司(下称”中集香港“),该公司名称也随即变更为中集资本(国际)有限公司。

半年后,中集香港又将该公司股权转让给绅湾资本BVI。公司名称也因之变更为绅湾资本管理有限公司(Apus Partners management Co., Limited,下称”绅湾资本管理公司“)。目前,该公司董事亦由陈爽担任,为1元港元注册的公司。

中集香港作为短暂持股方的这段时间,陈爽在中集资本任职。天眼查显示,陈爽曾担任中集资本控股总经理,董事,2019年10月任职,2020年11月去职。

另外,记者从香港公司注册处查询到,与绅湾资本(APLus Parnters)名称类似、由陈爽担任董事的,以及疑似属于绅湾系的公司和基金,至少还有五家:绅湾资本管理有限公司、绅湾资本资产管理有限公司(下称:绅湾资本资产)、绅湾资本资管并购有限公司、绅湾资本有限合基金、APlus Partners HK GP Limited(无中文名)。

其中注册资本金较大的,是绅湾资本资产,该公司于2020年8月更名为现有名称。在这之前,公司名称为金牛资产管理有限公司(Dragon Bull Asset Management Limited)。

绅湾资本资产注册股本为160万股,由一家叫做STAR MOON Limited(星月有限公司)的公司全资持有。而星月有限公司,也是一家注册在维京群岛的公司。

绅湾系图谱

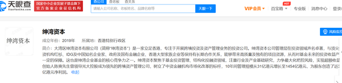
据知情人士透露,陈爽此次被调查,可能与绅湾资本私有化有关。记者发现,绅湾资本并无官网。天眼查系统对绅湾资本的简介显示,绅湾资本成立年份为2019年,为一家立足香港,专注于开展跨境投资及资产管理业务的投资公司。

此前媒体报道,绅湾资本的股东包括红杉资本中国和IDG资本,并在2021年1月延揽了原中信里昂证券副首席执行官孙剑锋等人加入。

公开信息显示,绅湾资本投资了加速科技B+轮,科越医药B+轮1期,以及思谋科技B轮。

绅湾资本成立于2019年,但其于天眼查的简介又显示,公司已经有10多年业绩。相关简介称,10年间,绅湾资本的管理规模从31亿港元增长至1454亿港元,为股东创造了近350亿港元净利润。而绅湾资本成立不过两年多,这与10年业绩存在诸多矛盾。

另外,陈爽还是上海绅湾私募基金管理有限公司(下称”上海绅湾“)法定代表人、持股95%的股东。根据中基协披露信息,上海绅湾管理规模为0-5亿元,最后信息更新时间为2022年5月19日。

陈爽与中国飞机租赁

另有知情人士透露,陈爽在光大控股操盘的一个重要项目——中国飞机租赁(下称“中飞租赁”)收购与上市,可能亦与其此次被调查有关。

中央纪网国家监委网站信息显示,陈爽早在2007年8月,就已开始担任光大控股执行董事、行政总裁。2018年3月至2019年4月,在担任上述职务的同时,还担任该公司党委书记,截至2019年4月卸任,其执掌光大控股的时间长达12年。

陈爽执掌光大控股期间,曾在2011年收购中国飞机租赁(China Aircraft Leasing Group Holdings Limited,01848.HK)48%的股权,并于2014年带领中飞租赁在港交所上市,成为亚洲首家上市的飞机租赁商,并为光大集团扩大上市公司版图又落下一子。

收购后,陈爽作为光大控股CEO,兼任中飞租赁董事会主席。直至2019年5月,陈爽才辞任。

中飞租赁的创始人是潘浩文。据公开资料,潘浩文是一名投资经理,富有对冲模型、组合投资经验,其于2000年成立富泰资产管理有限公司(Friedmann Pacific Asset Management Limited,下称”富泰资产“)。

2006年,富泰资产成立中飞租赁,是当年中国第一家独立经营的飞机租赁商。2011年光大控股收购中飞租赁部分股权。2014年上市前,光大控股持有中飞租赁40%的股权,中国航天投资控股有限公司持有8%的股权,潘浩文及其家族持有其余股权。

拿到中飞租赁上述股权对价几何,光大控股一致没有披露,只在2011年年报中披露,当年6月收购了中飞租赁48%的股权。

作为中飞租赁的两大股东,光控与富泰资产,以及作为董事会主席的陈爽和作为首席执行官的潘浩文一直并肩而行。

2014年,陈爽和潘浩文共同执掌下的中飞租赁,曾大手笔订购100架空客飞机,价值达102亿美元,占当年中国租赁商订购飞机数量的一半还要多。扩张的代价之一,是杠杆率快速攀升。2014年年报显示,该公司资产负债率当时已经达到90%。

尽管如此,2016年4月,光大控股又与富泰资产联手收购阿尔巴尼亚最重要的交通枢纽——地拉那国际机场。

身为陈爽的重要合作伙伴,潘浩文一度卷入贪腐案件。2015年6月,潘浩文曾一度因南方航空高层腐败案遭到协助调查,彼时潘辞去中飞租赁CEO职务,由陈爽兼任;2017年1月,潘浩文恢复中飞租赁CEO职务。

光大控股、潘浩文家族持股分别为中飞租赁第一和第二大股东。2021年年报显示,光大控股控制的股份为37.91%,潘浩文及其妻子控制的股份为29.77%,持股较为接近。潘的妻子吴亦玲也在中飞租赁投资的项目中担任重要职位。在香港中资机构中,对于中飞租赁的实际控制人,一直颇多猜想。

知情人士透露,潘浩文和执行董事、副行政总裁刘晚亭,是中飞租赁的实际操盘人。“但是陈爽是幕后控制人,最近潘浩文有意离开中飞租赁,他们正打算想卖(股份)”。

2020年12月,光大控股发起一项专项基金,由光控作为基金发起人,认购者来自非关联的第三方金融机构,完成了发行2亿美元的私募永续债工作。永续债实股名债的特性,更令中飞租赁实际控制权扑朔迷离。

加载中...