新浪财经

武汉市东西湖区救楼市新招:行政事业单位购房职工一次性预发购房补贴15万元

媒体滚动 2022.07.25 08:46

唐军 发自武汉

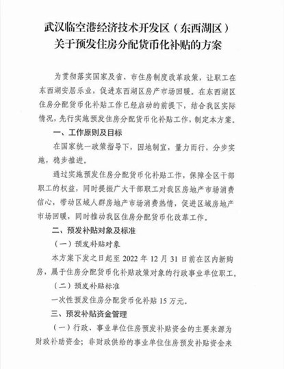
7月23日,记者获悉,武汉市临空港经济技术开发区(东西湖)关于预发住房分配货币化补贴的方案于7月18日正式印发。该预发补贴的具体方案是:属于住房分配货币化补贴政策对象的行政事业单位职工,在方案下发之日起至2022年12月31日前在东西湖区内新购房的,可一次性预发购房补贴15万元。

方案要求各行政事业单位在方案下发后一个星期内,立即启动对符合条件职工购房意愿的调查摸底工作。经测算后的预发资金,由单位向财政部门申报后统一追加预算。

方案称,实施预发住房补贴政策的原因是为了贯彻落实国家及省、市住房制度改革政策,让职工在东西湖安居乐业,促进东西湖区房产市场回暖。

武汉东西湖区又称临空港经济技术开发区,是武汉第三个获批的国家级经济技术开发区。记者了解到,近年来,该区域房地产市场供应量激增,而销售去化速度特别缓慢,正处于供求失衡的煎熬期,目前,该区域新房、二手房价格均呈现横盘下滑态势。

加载中...