新浪财经

宏观|越南和印度对我国制造业出口替代影响试析

市场资讯 2022.07.23 11:31

诸建芳  程强  崔嵘  玛西高娃

联系人:李翀

核心观点

受国内局部疫情影响,年初以来越南对中国存在一定的出口替代,但全年来看预计宏观层面不影响我国出口读数。展望未来,预计短期内越南对我国个别产业竞争加剧,而长期则需重点关注印度制造业发展。就投资而言,我们给出“补短板”和“产业升级”两条主线,建议关注跨境服务业、轻工业和消费电子产业升级方向。

制造业短期竞争看越南。越南在电子设备制造、纺织鞋服及家具等领域与我国存在竞争,低人工成本窗口期可能还有十年。越南经济外向型特征明显,发展道路和出口结构与我国相似,同包括我国在内的RCEP域内国家经贸往来明显更加密切。电子设备及纺织鞋服为越南最主要出口产品,上述产业亦明显同我国存在竞争,木质家具可能是下一个重点竞争门类。人力成本较低是越南制造业的核心竞争优势,但工资上涨斜率较高,窗口期可能还有约十年。

制造业长期竞争看印度。印度具备成为制造业大国的潜力,但发展道路上阻碍较大。印度与我国经贸往来并不密切,经贸合作持续“向西看”。受到比较优势差异以及两国制造业基础的影响,目前与我国存在产业竞争的领域主要集中在消费电子方面。服务贸易出口是其亮点。整体来看,印度具备成为下一个制造业大国的潜力,但其制造业发展要面临基础设施、劳动力素质、营商环境等“历史包袱”和机器换人等“未来挑战”的考验。

其他国家制造业冲击不改中国制造业大国基础和产业升级趋势。结合产业研究理论,我们概括出我国与其他国家之间的制造业竞争中的八大核心因素,认为综合优势突出是我国成为“世界工厂”的核心原因。。尽管逆全球化趋势、不断上升的劳动力成本、地缘政治及贸易摩擦以及别国的产业政策可能会加剧产业竞争和出口替代,但受益于丰厚的资本存量、较好的营商环境、完备的产业链以及优质的人力资本等因素,我国作为世界上最大的制造业大国的地位不会动摇,产业升级基础明显。

疫情期间越南对我国存在的一定出口替代无碍出口增长读数。预计未来产业发展领域中越仍以合作共赢为主,而中印可能以竞争为主。尽管本轮疫情期间,越南对我国在电子电器、纺织鞋类及家具配饰领域出现了出口替代的现象,但 5月回升的出口数据与我们“越南出口替代对我国出口拖累作用有限”的判断吻合。整体来看,未来中越两国受产业链高度相关、产业升级等原因仍将以合作共赢为主;印度疫情期间的出口替代并不明显,短期内无忧虑,中长期要持续关注印度制造的发展进程。

扩大对外开放深度,改善营商环境。结合我国近些年外贸呈现出“贸易参与稳定、分工渐趋上游、贸易伙伴渐趋多元”的特点,我们认为应深入推进RCEP、“一带一路”发展战略,拓宽对外开放深度和高度,同时应当注意减少海外投资对国内的挤出效应;营商环境方面,应健全企业全生命周期管理体系,进一步完善公平竞争、产权保护、破产处理等涉企全生命周期管理体系。同时,应利用金融科技打破数据壁垒,建立健全企业信息平台和动产担保平台,解决金融机构“惜贷”问题。结合当前经济形势,宜大力推进减税降费政策,稳定市场主体。

投资建议方面,我们给出“补短板”和“产业升级”两条主线。一方面,在中印贸易对比中,我国在服务贸易方面短板明显。建议关注跨境金融、互联网、咨询、旅游等服务贸易领域。另一方面,结合越南和印度制造业竞争及出口替代领域,我们认为相关行业宜布局对方优势环节的相关产业并进行产业升级。建议重点关注消费电子、纺织鞋服及家具等轻工业领域的头部品牌,以及原材料、设备技术等细分赛道龙头企业。

风险因素:新冠疫情反复超预期;地缘政治恶化。

正文

2022年3月以来,我国主要城市疫情复发明显影响到我国出口增速和产业链正常运转。国内局部疫情扰动下,部分出口订单转移至以越南为代表的东南亚国家引发市场对中国产业转移以及出口替代的担忧。事实上,自2008年金融危机后,产业转移话题便不绝于耳。本专题以越南和印度为例试析两国对我国制造业竞争和出口替代的前景,并给出政策及投资建议。

出口竞争力:短期关注越南,长期关注印度,但均难对中国形成替代

越南:外向型经济特征明显,在电子设备制造和纺织鞋类与我国存在竞争

90年代以来,越南经济实现腾飞,发展阶段约相当于中国90年代末21世纪初。与中国的发展路径相似,当代越南经济转折点始于1986年革新开放政策[1]。2021年越南实现GDP3662亿美元,约是1990年的45倍;实现人均GDP约3700美元,约是1990年的39倍。从人均GDP上看,越南与中国21世纪初相似。从产业结构看,第一产业约占GDP的20%,与中国上世纪90年代中期相似。

外资流入带动越南进出口增长及产业升级趋势。越南于1995年加入东盟,特别是2007年加入世贸组织,2020年加入RCEP以来,外资投入和产业转移助力经济迅速起飞。截止2021年底,越南共吸引外资约4000亿美元,投资项目约3.5万个。2021年越南进出口双双突破3000亿美元,同比增长19%和26.5%,相比于1990年分别提高了120和140倍。整体来看,越南在使用外资和进出口方面体现出以下特点:

1)外商投资主要集中在加工制造部门,外向型经济十分明显。1990年以来,越南超60%的项目和超一半的外资流入制造业,同时,外商投资越南外销部门资金占比不断走高,近十年占比一度超过70%。越南经济形成了典型的“进口原料-加工制造-出口成品”的出口加工型经济发展道路。越南出口商品集中度高,机械设备部门产品占比约40%,前30大出口细分品类占比约53%。

2)利用外资效率不断提高,产业升级明显。近15年投资占越南GDP的比重持续维持在30-40%之间。同时,越南制成品占比飞速上升,目前与中国90年代中后期接近。中高端制成品占比亦提升较快,2016年首次超过50%,与中国21世纪初期相似,显示出增量资金产出比持续攀升,制造业明显驱动产业升级的趋势。整体来看,越南的出口发展道路与中国十分相似,均通过“原材料-初级品-中高端制成品”出口带动产业结构升级。

3)中国等RCEP成员国与越南经贸往来明显更加密切。截止2021年底,来越投资主要资金来源地为韩国、日本、新加坡、中国台湾、中国香港、维京群岛和中国大陆,合计占比超过3/4。尽管美国等近来年亦通过外商投资、拉新框架[2]等方式加大对越南等东南亚国家的影响力,但是包括中国在内的RCEP框架下的域内国家对越南经济影响明显更大,经贸脱钩极不现实。以中越贸易为例,中间品出口约占中国对越南出口的30-40%,同时,源自中间品金额占越南中间品进口总金额的约一半左右,显示出越南逐渐成为了中国产业链下游国,进口半成品并加工至成品出口欧美消费国,形成了“进口中国原料、技术、设备或半成品-加工制造-出口欧美消费国”的贸易模式。

4)对外依存度高。越南经济明显严重依赖外贸驱动,2021年越南进出口总额是本国GDP的1.85倍,持续位于全球前10名行列,远高于东南亚及全球平均水平,贸易依存度过高可能会影响越南经济的稳定性和长期发展。

双轮驱动明显,电子设备及纺织鞋类为越南最主要出口产品。目前,越南出口呈现出“三分天下”的局面。1)电子机械类产品占比接近一半。电子设备产品是越南最主要出口产品,占比约40%。未来随着越南更多承接该类产品产业转移[3],预计这一类产品占比可能还要增加;2)服装鞋帽及家具占比约20%。纺织及鞋类产品是越南第二大出口产品类别,目前占比约15%。上述两类产品为越南出口的两大主要抓手,是越南出口政策中重点支持和发展的产业门类;3)初级原料及其他制造业门类占比约1/3。该类产品占比逐渐下降,随着越南未来产业政策发展以及产业升级,占比可能继续下降。

电子产品零部件、运动鞋及纺织服装和热带农业为越南主要优势出口单品。从越南出口单品TOP30词云中可以看出,越南目前的优势单品主要集中在电脑、手机、固定电话、电视、打印机、传真机等消费电子零部件、运动鞋、塑料鞋等鞋类产品、棉衫、纺织衫等服装产品以及热带鱼、咖啡、大米等热带农业产品。具体说来:

电子产品方面,以手机为例。结合Counterpoint最新数据,中国手机产量在全球中的占比由2016年的75%逐年下降至2021年的67.4%(图14),而越南和印度占比却明显上升。越南近几年受到不少全球手机等电子设备大厂青睐,吸引到众多厂商投资设厂生产零部件。以三星(SAMSUNG)为例,自离开中国市场后,三星便“重仓”越南及印度,对越投资是同类企业之最,这也是韩国一直是越南第一大投资来源国的主要原因[4](图5)。此外,LG(亦为韩企)、佳能、富士康等亦是投资越南的主要厂商。

▪ 服装鞋类产品方面,以运动鞋为例。运动鞋为越南纺织鞋类产业最大出口单品类,耐克(NIKE)是该类产品对越主要投资企业。根据耐克公司年报数据,2021年旗下鞋子及服饰产品中的51%和30%均产自越南。上述两大品类越南占比均于2009年和2020年超越中国,并均成为耐克最大海外产地。

中越出口结构相似,竞争不可避免,家具类产品可能是下一个竞争门类产品。比较中越两国出口结构不难发现(图11和图23),中越两国主要出口门类高度相似,机械电子及纺织服装均是两国重点出口产品。同时,越南木质家具产业近几年亦发展迅速,2020年超越中国成为美国第一大木质家具来源国,尽管中国于2021年反超,但是两国在全球份额已经旗鼓相当[5]。结合越南出口结构、越南出口产业政策以及现状,我们认为家具类产品可能是下一个出口替代产业。

印度:比较优势差异较大,预计短期内对我国出口替代作用不明显

印度近三十年实现经济快速发展。印度与中国同为金砖国家,随着1991年后推行市场化改革,发展速度较快。2021年印度GDP首次突破3万亿美元,达到3.08万亿美元,同比增长8.1%。横向对比,印度经济规模位于全球第六,约是我国的17.4%。纵向对比,2021年印度经济规模约是其1990年的9.6倍。

印度工业生产能力与我国有较大差距,“印度制造”战略落地后宏观层面效果并不太明显。不论从体量规模,还是从贡献增速来看,印度制造业基础比较薄弱,中印两国工业生产能力存在较大差距。从规模上看,2020年印度实现工业增加值6257亿美元,从体量上来看略高于广东省;从GDP贡献看,2020年印度工业增加值占GDP比重约23.5%,远低于我国的37.8%;从增速看,印度2011-2020十年工业增加值年平均增速仅3.8%,远低于我国的6.5%。2014年印度总统莫迪宣布实施印度制造战略,要求将制造业占GDP比重从15%提升至25%[6]。截止到目前,宏观层面效果并不明显。从增速看,2000-2013年印度工业增加值年平均增速约12%,而14-20年年平均增速仅3%;从规模看,2014年后广东省工业增加值逐渐追上印度,差距不断缩小;从结构上看,2014年后印度第二产业占比逐渐下降,2020年不足24%。制造业占GDP比重不增反降,2021年尚不足15%。从行业角度看,该战略有一定成果,印度在信息产业吸引外资占比增加,消费电子产品出口增长迅速(图21)。

消费电子产业未来可能在印度制造业占比中上升。以消费电子产业为例,该产业是“印度制造”战略的重点发展产业。莫迪政府以印度广阔的消费市场为吸引点,出台扶持方案[7]同时提高整机进口关税,力图打造手机制造上下游产业,培育本土完整产业链。随后包括苹果、OPPO、VIVO、传音等手机厂商均在印度投资设厂。相比于越南仅生产部分零部件,印度的产业政策一定程度上提升了自身整机生产的能力。以苹果手机为例,在苹果公司全球200家供应商中,尽管中国在其供应链中重要性仍在上升,但印度供应商数量上升亦较快,达到9家[8]。同时,2020年印度能够承接最新款iPhone13苹果手机的组装工作。这也是印度2016-2021年整机出货量占比迅速提高的原因(图14)。但是,以小米为代表的中企受地缘政治摩擦影响频繁遭受到歧视性政策、行政处罚及司法调查,反映出印度政策中的不确定性,可能会影响印度制造业的发展。

印度近几年外资流入增长迅速,但出口规模与自身经济规模并不相配。外资投入方面,从规模看,2021年,印度实际吸引外资约820亿美元,同比增长25.6%。2020年中国吸引外资金额是印度的1.8倍,但考虑到两国GDP规模差距,该规模并不逊色。从增速看,2006年后,印度吸引外资增速明显加快,不容忽视。出口方面,印度进出口对经济增长贡献率明显较低,进出口体量亦与经济规模不相配。近年来印度GDP持续位居第6-7位左右,但出口规模却经常位于十名开外,显示出其经济贸易依存度低的特点。整体来看,印度外资流入及外贸主要体现以下特点:

1)印度与西方国家经贸往来密切,我国对印投资份额较少。西方国家一直是印度吸引外资的主要来源国。毛里求斯为印度第一大投资来源国,长期占比约30%。主要原因为企业避税[9]。除此之外,近些年美国对印投资占比上升,这与印度给予美国的投资优惠政策有关。中国对印投资过少,2018年达到峰值时,仅占印度总外资投入的0.5%。发达国家加大对印度的投资以及中印发生的地缘政治冲突明显影响到了中国对印度的投资热情。近几年我国对印投资明显下降;外贸方面同样较为平淡。美国、中国、阿联酋常年为印度前三大商品出口地,三国合计占比约30%。美国为印度商品第一大出口国,近年占比约16%左右。尽管近几年中印经贸往来逐渐密切,2020年中国超越阿联酋,成为印度第二大商品出口国,但是比重仍不到7%,规模约200亿美元。

2)对华贸易逆差明显,印度经贸与欧美国家关系更加密切。结合国家统计局和印度商工部的数据,中国是印度第一大商品进口国,2020年约占印度总进口的17.3%。2020年印度对华出口总额约为209.8亿美元,不及进口的1/3(约667亿美元)。巨大的贸易逆差易成为印度发动对华贸易摩擦事件的导火索。此外,印度与中国香港、中国台湾以及东盟国家贸易逆差亦十分明显,这也可能是印度停止RCEP谈判的原因。莫迪政府为化解该问题,对外贸易持续“向西看”,与欧美国家经贸往来更加密切。

化学化工、珠宝首饰、贵金属、油气资源、交通运输设备、特色农产品为印度出口的比较优势品类。结合印度出口品类TOP30词云图可知,印度目前出口主要单品为以石油为代表的油气资源,以抗生素、药物为代表的医药化学产品,以贵金属首饰、加工钻石为代表的贵金属加工产品,以摩托车、燃气涡轮机为代表的交通运输设备产品和以小麦、大米、牛肉为代表的特色农产品等类别。大量产品尚属资源品,高端制造较少。比较中印两国商品出口结构(图23和图24)可以看出,中印两国出口结构差异较大。

相比于货物贸易,印度服务贸易可圈可点。服务贸易在印度外贸中占比较高,是印度重要的GDP来源。中印GDP相差5倍,但中国服务贸易总额仅是印度的2倍。近几年印度实现服务贸易金额位于3000亿美元左右,约占印度GDP的12%,明显高于中国。除此之外,印度服务贸易一直实现顺差,并且顺差规模一直扩大,2020年达871亿美元。与此相反,中国服务贸易则明显逆差,结合世界银行数据,逆差最大时超过2500亿美元,直到近一两年逆差扩大的趋势才逐渐逆转。

以信息产业为例,中国更擅长硬件制造,印度软件服务占优。计算机和信息服务是印度最主要的服务贸易出口类别,约占印度服务出口的一半。与之相比,我国软件服务业出口规模较小,国际影响力较弱。耿溪谣,胡洋(2022)[10]结合价值链视角对中印两国信息产业给出研判,认为中国主要依靠“硬件”制造,而印度侧重“软件”服务。这与两国不同的发展道路直接相关。整体来看,中国的发展道路依托强大的硬件制造能力有望实现信息产业整体实力的提升,更能拓宽软件服务业的进步空间。

比较优势:其他国家制造业冲击不改中国制造业大国基础和产业升级趋势

我们结合目前形势以及国别产业研究领域基本框架认为,中国与越南和印度为代表的发展中国家之间的产业竞争因素主要概括为以下八大方面:

回首中国制造业发展之路,综合优势突出是我国成为“世界工厂”的核心原因。在上述八大核心竞争要素方面,我国无明显短板。一方面,在与发达国家的竞争中,我国充分发挥自身市场规模和人力成本的优势。利用相对便宜的人力成本以及巨大的生产规模摊薄成本,并通过扩大对外开放程度,做大做强市场规模进一步吸引外资流入。在这一过程中,我国用市场换技术、用空间换时间,逐渐完善产业集群、深化外资合作、突破技术迭代、积累资本存量、实现产业升级、倒逼国内改革;在与发展中国家的竞争中,我国出台优惠政策,积极发挥在公共治理、基础设施、营商环境、市场规模、人才质量、科技水平、产业集群、供应链安全方面的巨大优势,努力降低人力成本不断上升的压力,实现在华投资相对其他发展中国家总成本较低、回报率高的目标,从而在全球脱颖而出。

未来影响我国制造业转移的因素主要集中在逆全球化趋势、劳动力成本上升、地缘政治及国际贸易摩擦和别国的支持政策。以当下为节点看,未来影响我国产业竞争和出口替代的因素主要有以下几个方面:

1)新冠疫情可能加速逆全球化趋势。新冠疫情发生后,世界各国增加了对产业链安全的忧患意识和重构意愿。而俄乌冲突爆发后,初级资源品的短缺、全球供应链受阻、难民潮等地缘政治问题可能会激化区域矛盾。而主要大国间关系的对立,逐渐升级的制裁政策,部分经济、政治、贸易、外交等国际组织有待商榷的非中立立场,都会让各国尤其是发展中国家看到了全球化系统性的不确定性因素,逆全球化趋势可能加速。尽管成本可能上升,各国出于自身安全问题的考虑仍会回迁或扶持本国相关产业,影响我国制造业产品出口份额。

2)劳动力成本明显上升。改革开放40年来,我国的人力成本逐渐上升,结合Statista数据[11],2020年中国制造业劳动力时薪为6.5美元,而越南仅2.99美元,约是中国的46%。尽管我国劳工成本相对发达国家仍有优势,但相对发展中国家优势丧失明显。展望未来,人口红利即将消失亦是不争的事实。明显升高的劳动力成本劣势尤其在中低端劳动密集型产业的全球竞争中显露出来。

3)地缘政治及国际贸易摩擦。地缘政治与国际贸易和投资争端对我国制造业影响主要体现在关税和行政命令方面。关税方面,美国301关税法案连续四批的关税加征在各类产品中平均覆盖74%的出口产品,其中不乏电器设备、机械、纺织服装等中国重点出口类别产品。相关影响可能已经显现出来。行政命令方面,印度、澳大利亚等国由于地缘政治问题,为达到政治目的不惜牺牲一部分制造业成本,针对我国个别产品出口直接叫停或设置配额,对某细分品类的出口会产生较大影响。

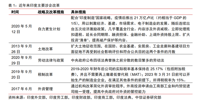
4)别国的产业政策。不可否认,制造业是全球众多国家争夺的对象。以印度为例,2020年新冠疫情爆发后,印度莫迪政府随即出台了“自力更生”计划,并借此机会持续推进自2014年上台以来便展开的土地、劳动法、税收、外资管理改革。相关政策一定程度上触及到了印度发展道路上的顽疾,短期内可能会有一定效果,但长期来看彻底改变现状仍任重道远。

展望未来,我国作为世界上最大的制造业大国的地位不会动摇,产业升级基础明显。我国进一步参与制造业国际竞争和产业升级的优势主要集中在以下方面:

1)资本存量助力产业升级。依靠长期的投资积累,中国目前的资本存量位居全球第一,这一巨大优势便于帮助中国将所剩无几的人口红利转变为基建红利,便于做大做强产业链以及产业升级。做强产业链是制造业升级和高端制造转入的最核心竞争力。

2)较好的营商环境。营商环境是我国领先于众多发展中国家的关键因素。2014年开始的商事制度改革明显提高了我国营商环境整体水平,尤其是在简政放权、企业准入、创新监管、“互联网+政务服务”建设方面取得长足进步。在2020年世界银行对全球国家和地区营商环境得分排名中,我国首次入围营商环境40强,位列第31位[13]。相比较其他发展中国家落后的基础设施、腐败的政企关系、频繁变动的政策规章、抗风险能力低的产业链基础、落后的公共治理能力,我国在该方面的优势有利于消化成本上涨的劣势。

3)完备的产业链优势。经历40年改革开放后的中国已经奠定自身全球制造业第一大国的地位。我国制造业产值稳居全球第一,并占世界制造业产值的30%。整体来看,中国产业链具有“门类全、规模大、配套完备”的特点,并且普遍位于世界前列,部分细分产业世界领先。完备的产业链优势提高了我国抗风险能力,是我国产业升级的巨大支撑。 

4)优质的人力资本。人力资本无疑是中国另一大优势。中国在教育投入、受教育人数、基础教育及高等教育入学率、高水平人才规模、工作时长、单位劳动效率、科研产出方面均领先于其他发展中国家,部分指标全球顶尖。完备的工业化人才规模和梯队建设是中国保持制造业全产业链并角逐中高端制造业的重要基础。

越南:劳动力成本低是越南制造业的核心优势,窗口期可能还有约10年左右。结合中越最低工资反映出来的劳工成本和工资增长斜率可知,越南目前工资水平约相当于2010年中国同期水平。同时应当注意越南工资成本增长斜率并不低。按照中国出现产业转移的时间点和劳工成本计算,越南在2030年左右可能亦会面临相同问题,人口红利区间可能还将持续约10年左右。预计2030年左右,纺织服装以及电子设备生产等工厂可能会出现转出越南的趋势。相比之下,印度由于人口基数大,潜力巨大,薪资增长速度不及中越,窗口期可能更长。此外,劳动力成本低的优势并非越南独有,在东南亚、南亚、中亚、非洲及拉丁美洲均有大量劳动力成本低、亟待发展的国家,越南制造的替代者较多。

印度:印度制造业发展要面临“历史包袱”和“未来挑战”的双重考验。印度拥有与中国相近的人口规模和市场潜力、更加便宜的劳动力成本、更发达的软件服务行业,印度具备成为下一个制造业大国的潜力,但是印度制造的发展道路亦有很多阻碍,具体说来:

1)现实来看,印度在基础设施、劳动力素质、营商环境等方面均存在明显短板。印度制造业发展道路上的“历史欠账”较多。土地、宗教、央地关系、教育、全国统一大市场方面均有不少阻力。仅以劳动参与率为例,与中国不同的是,尽管印度15-64岁人口占比仍在不断增长,但是劳动参与率却远不及我国,这背后便是教育、宗教等因素综合反映的结果。

2)展望未来,机器换人可能成为印度制造业发展的制约因素。随着人工智能及机器人产业的发展,未来大量来自制造业和服务业的基础工作岗位将会被机器替代。结合彭博、埃森哲及福布斯的预测,相对于2016年,2030年全球将有约800万个就业岗位被机器替代,其中中国和印度各占236万和120万个[15]。相对于人工,机器人具备危险系数低、出错概率小、成本低、流动性低的特征。结合印度人口规模仍在快速上涨、教育普及率及科技水平仍较为有限的情况下,预计未来制造业转移将会变得愈发困难,进一步影响其经济转型。

局部疫情冲击及前景:中越会以合作共赢为主;而中印可能以竞争为主

短期来看,受本轮局部疫情冲击影响,越南对我国出口替代主要集中在电子电器、纺织鞋类、木质家具及配饰类方面。我们采用2022年Q1相对于2021年Q4中国和越南两国对美出口商品金额环比数据考察本轮疫情影响的具体出口行业。由于同样受到春节等节日影响,越南出口与中国出口全年数据同样存在“前低后高”的特征。在此前提下,如若中越在某品类均是美国的主要供给国,且该品类2022年Q1越南出口环比大幅增加,同时伴随中国出口环比增幅较小甚至明显下降的特征,可以看作是越南对我国出口订单替代的重点领域。结合各细分品类可以发现,今年一季度以来,越南在电子电器、纺织鞋类以及木质家具及配饰等领域拿到了更多的出口订单,对我国出口形成了明显的替代作用。在海关总署公布的4月出口降幅较大产业名单[16]中,上述行业亦赫然在列。

本轮疫情期间,印度对我国出口替代不明显。从对美出口数据看,印度对我国出口替代并不明显,主要有以下两大原因:1)体量以及比较优势领域不同。如上文所说,贵金属加工以及化学药品领域是印度对美出口的主要产品。这些领域与我国优势出口门类重合度低,且印度在贵金属加工方面面临南非、巴西、智利等国的竞争,在化学药品领域又面临加拿大和墨西哥等国的竞争,对美出口体量有限;2)制造业竞争力一般。近两年印度在机械、纺织服装、电子电器方面制造业竞争力增强有目共睹,但纺织服装及电子电器领域在体量和规模方面尚不能与中越相较,机械制造方面又面临中国、欧洲、日韩甚至泰国多国的残酷竞争,体量和技术方面均无明显特色。整体来看,在本次疫情期间印度对我国出口替代并不明显,机械部件领域可能存在一定的出口替代现象。

疫情后:预计今年越南等其他国家出口替代对我国出口增长的拖累有限

从宏观层面看,预计今年越南出口替代对我国出口的拖累作用影响有限。我们认为产业转移是缓慢渐进的过程,疫情防控政策并不是产业链外迁的主导因素。同时,以中国的经济和外贸体量很难出现完全的替代者。短期来看,特定的时间段内,越南和中国的出口增速之间确实存在一定的此消彼长关系。例如2020年初中国疫情阶段、2021年三季度越南疫情阶段。预计随着6月我国局部疫情防控形势不断转好,复产复工进程不断加快,全国供应链逐渐回稳将会带动出口订单回归,实现出口增速的触底反弹。因此年内尽管受局部疫情影响,对出口代替问题对年内出口的拖累无需过度担心。

长期来看,受贸易摩擦以及国内产业升级等影响,部分环节或主动迁出。未来5-10年,以消费电子和纺织鞋类为代表的制造业加工环节可能主动迁出我国。

中越贸易:相互需求、相互合作更为重要

从贸易依存度看,中越相互需要,扶持与共。中越两国同为RCEP框架下的重要成员国,相互间的贸易以及投资互惠互利。从贸易关系来看,中国是越南第一大进口来源国,也是越南第二大出口目的国家。2020年越南总进口金额2624亿美元,其中对中国的进口为842亿美元,占比32%。因此中越更多是相互需要、相互合作,而非相互替代的状态。

就产业合作而言,中越两国位于同一条产业链上,高度相关。从两国的贸易产品结构可以看出,机械电子及纺织品无可争议的占据两国出口的绝大部分,相关产业转移一定程度上驱动了双边贸易的快速发展。越南的发展为我国相关产业升级和出口增量带来新机遇,具体说来:

1)人才和技术流出有利于提高对外开放水平。以消费电子行业为例。大量中国企业在越投资设厂带动中国熟练技术工人及中企标准出海,明显利于提高我国对外开放水平。同时,2021年越南进口我国商品中,七成均为机械电子类产品,远高于该类商品在出口我国商品总金额中的占比亦显示出我国消费电子产业走出去对进出口贸易的带动作用。

2) 制造业转移有利于倒逼相关部门产业升级。以运动鞋服市场为例。纺织服装行业是典型的劳动力密集行业,如若仅与越南就生产加工环节竞争恐难完全发挥出我国优势。近年来我国运动鞋服市场呈现出市场集中度高、国产品牌崛起的特征。国产运动鞋服龙头企业通过产业转移在产业链中逐步跃升并掌握供应链价值高点,依靠智能制造和核心技术在与世界龙头公司的竞争中提升品牌价值,是实现产业升级的可行之路。

3)转出口贸易规避贸易摩擦。以光伏产业为例。根据美国商务部6月6日声明,白宫计划豁免2年东南亚4国光伏进口关税[17],这背后反映了美国光伏对中国供应链的高度依赖,亦是抑制通胀的应对措施。事实上,自2017年贸易战以来,东南亚便成为中国商品出口的中转站,缓解了中国因贸易摩擦带来的出口问题。越南自中国进口的中间品金额及占比不断攀升就是直接证据(图10)。

就产业竞争而言,下一个可能的出口替代行业为家具领域。结合越南产业结构以及上述分析趋势,目前产业转移和出口替代的行业将主要集中在消费电子、纺织鞋类和木质家具领域。结合越南人口规模以及经济体量,抓住三个产业的发展红利期可能能够帮助越南实现产业升级和国家整体发展水平的跃升,但预计不会对我国造成系统性冲击,因此对我国制造业要坚定大国自信。

中印贸易:短期内无忧,中长期要持续关注印度制造的发展进程

短期内印度对中国制造和出口替代影响预计不大,但中长期来看应持续关注印度制造的发展进程。结合上文对印度制造业的分析,整体来看,预计未来几年内印度对我国的出口替代作用并不大,未来在消费电子领域可能会出现制造业转移的现象。但是将视角拉长,印度具备承接制造业转移的潜质。未来印度经济可能还将持续保持高增长的趋势,随着经济体量不断扩大,印度需要支撑其经济体量的制造业门类可能越多,对我国制造业出口可能形成越来越大的挑战,需要持续关注其发展动向。

政策应对及建议:扩大对外开放深度、改善营商环境

深入推进RCEP、“一带一路”发展战略,拓宽对外开放深度和高度

扩大对外开放深度,同时应注意减少海外投资对国内的挤出效应。结合GVC价值量以及我国出口结构数据,近年来我国出口呈现出以下特点:1)贸易参与稳定。在经历了90年代和20年代初的高增长后,我国已经深度融入全球,全球参与度持续保持稳定,想要再现90年代贸易参与度大幅提高的情景已不现实;2)分工渐趋上游。2000年后我国在全球产业分工中向上游发展的趋势非常明显。这意味着处于我国产业链下游的国家越来越多,他们对中国出口的拉动作用将会越来越大;3)贸易伙伴渐趋多元。纵观2000年以来我国出口伙伴结构可以发现,欧盟和东盟的占比快速上升。2022年前4个月,东盟成为我国第一大贸易伙伴。此外,以拉丁美洲和非洲为代表的新贸易伙伴占比亦逐渐上升。可以预见的是,随着全球分工渐趋上游,我国与亚非拉贸易及投资将会持续升温,扩大对外开放深度和广度势在必行。此外,在海外市场应注意与国内差异化布局,降低对国内挤出效应。

进一步完善营商环境建设,加强对小微企业贷款的支持政策

健全企业全生命周期管理体系,进一步完善公平竞争、产权保护、破产处理等涉企全生命周期管理体系。2014年我国开启商事制度改革后,我国在企业准入、主体登记等方面取得长足进步,市场主体明显增多[18],激烈竞争在所难免。接下来要针对公平竞争、产权登记、公示、担保以及破产退出市场等相关制度进行完善,构建好涉企全生命周期管理体系。

利用金融科技打破数据壁垒,建立健全企业信息平台和动产担保平台,解决金融机构“惜贷”问题。结合营商环境各分项看,“贷款难”仍是主要问题并且明显制约到我国营商环境水平的进一步提高。2020年,在其他二级指标均明显进步的同时,“获得信贷”指标得分没有变化,排名反而下降了18位,仅位居全球第80名。究其原因,信息不对称一直是影响金融机构为市场主体,尤其是小微企业融资的关键原因。尽管不同涉企部门及金融机构掌握企业“三张表”以外的众多数据,但信息壁垒高、数据孤岛的现象亟待解决。解决这个问题需要应用金融科技并深入推进体制机制改革。一方面,政府应当汇集掌握涉企数据的各部门,建立汇集涉企经营、动产估值、担保、企业信用记录等企业信息平台,实现数据互联互通。另一方面,利用金融科技综合数据信息进行整合、分析、建模、评估、得分,充分降低信息不对称问题,助力解决“贷款难”问题。

结合当前经济形势,宜大力推进减税降费政策,稳定市场主体。5月19日,国务院召开稳增长稳市场主体保就业座谈会。同时,5月底,中央已经出台包括稳市场主体稳就业在内的33条措施,旨在努力推动经济回归正常轨道,确保经济运行在合理区间。具体说来包括扩大小微企业贷款支持工具、留抵退税减税、个体工商户贷款缓交利息等政策。随着6月局部疫情的逐步缓和,政策的落地更具条件,预计经济将进入改善通道[19]。

投资建议:“补短板”和“产业升级”两条主线

结合上述分析,我们在投资建议方面给出“补短板”和“产业升级”两条主线,建议关注:

1)“补短板”主线。在中印贸易对比中,我国在服务贸易方面短板明显。结合国内防止资本无序扩张,正确引导资本出海并配合国家战略部署的政策思路。建议关注海外市场中的消费贷款、财富管理、保险、搜索引擎、跨境咨询、跨境交易平台、跨境电商、跨境旅游等领域。

2)“配套产业及产业升级”主线。结合上文阐述的未来产业转移趋势,我们建议重点关注相关配套产业和产业升级方向赛道的龙头股企业。一方面,面对越南及印度等低成本竞争策略,转变思路,顺势而为发展配套产业不失为我国产业转型的一种方向;另一方面,产业升级,掌握并留存产业链中高端环节才是应对制造业转移替代的“王道”,符合我国的制造业发展战略。具体说来:

纺织鞋服及家具等轻工业方面,建议重点关注头部品牌以及原料、设备及技术等细分赛道龙头。越南在产业链上游的技术、原材料和下游的品牌价值及终端渠道方面均明显依赖中国。例如,结合越南商务部及越南纺织服装协会(VITAS)[20]的消息,超一半的越南纺织业所需的服装原辅料、纱线、布料等原材料依赖我国,同时,在部分印染技术及纺织设备方面,越南亦依赖我国出口。相关产业出口可能会带动赛道龙头业绩;产业升级方面,一般来看,受益于品牌溢价、渠道、规模化经营,龙头品牌盈利能力、市占率以及对产业链整体的带动明显更大。积极做大做强头部品牌及细分龙头企业,显然是我国轻工业部门产业升级的途径。同时,应持续推进新材料、新技术的研发及应用,高壁垒、稀缺性材料研产企业能够掌握强议价权(量、价、款等),在全球产业链竞争中占据主动。例如,台华新材(603055)在尼龙66和可再生尼龙6领域的技术突破为其带来了更高利润率的订单,并为公司未来产能的扩张提供了充分的订单支持[21]。

▪ 消费电子产业方面,我们建议关注产业链环节中能够具备承接大客户订单能力的领域,同时建议关注芯片、半导体器件、集成电路及系统集成赛道股[22]。中国消费电子产业发展数十年,相比较越南和印度,中国在整机组装以及部分细分环节零部件方面均有明显优势。以零部件为例,中国在产业链前段的部分细分领域(如指纹识别芯片、图像传感器、LCD面板等)已实现较为明显突破,而在产业链后段环节,包括声学器件、光学器件、结构件、功能件等方面已建立起绝对优势,建议关注上述产业环节中能够具备承接大客户订单能力、技术精良的企业。就产业升级而言,我国在芯片制造、半导体核心零部件及系统集成领域仍有广阔的发展空间。芯片制造方面,目前仍以欧美厂商主导。我国在CPU、基带芯片、射频前端模块等核心零部件制造方面实力仍较弱;同时,日韩在面板、存储器、图像传输等方面技术及市场份额亦远超我国。系统集成方面,我国起步较晚,与发达国家仍有较大差距。在底层技术积累、交叉应用等方面仍需长期积淀。

风险因素

新冠疫情反复超预期:疫情防控方面,如若下半年疫情再度复发,出口替代现象可能再次出现并影响出口读数。

地缘政治恶化:地缘政治恶化会引发外贸及投资政策变动,从而影响我国的外贸和投资领域相关表现。

[1] 1986年12月,越南共产党第六次全国代表大会上,越南决定导入市场经济和对外开放政策。

[2] 5月23日,美国总统拜登提出“印太经济框架”,并在此前与东南亚领导人会谈中提出计划向东盟提供超过8亿美元的援助,在去年10月份已经宣布的1.02亿美元投资的基础上,宣布超过1.5亿美元的投资,继续在健康、教育、资源、科技等方面开展双边合作。

[3] 2014年7月,越南工贸部发布《2020年前工业发展指导计划和2030年展望》,电子制造业是其重点发展产业。

[4] 据中国经济网和财新消息,2019年三星关闭全部在华手机工厂,同时,越南成为其海外最大承接地。三星超50%的手机出口以及1/3的电子产品出货量都由越南承担生产;2021年三星(越南)公司营收742亿美元,相当于同期越南GDP的20%左右。http://www.ceweekly.cn/2022/0525/384924.shtml

 [5]http://www.chinarfa.net/xwzx_gjdt/iitem_id3114_t3y42grxprn8ndjxwnmnua8823700282202202.shtml

[6] 同时,要求加强基础设施建设、加快制造业发展以及改善外商投资环境,重点发展汽车及配件、电子设备、交通运输及机械配件等产业。

[7] “印度制造”战略提出后,印度政府推出“阶段制造业促进项目”(PMP)以及配套的“生产关联奖励计划”(PLI)、“电子元件和半导体制造业促进计划”(SPECS)和“改进型电子制造业集群计划”(EMC 2.0)。

[8] 中信证券研究部电子组研报《电子行业消费电子专题—逆全球化下消费电子产业链外迁可能性分析(2022-05-25)》

[9] 印度与毛里求斯于1983年签订《避免双重征税协定》,该协定规定来自毛里求斯的公司在印投资活动收益不需要在印度缴税。随后双方一直续签并修订该协定。

[10] 耿溪谣,胡洋.全球价值链视角下中国与印度信息产业国际竞争力的比较分析[J].世界地理研究,2022,31(02):270-279.

[11]https://www.statista.com/statistics/744071/manufacturing-labor-costs-per-hour-china-vietnam-mexico/

[12]2018年9月24日加征的第三批关税税率为10%,2018年9月24日升为25%;2019年9月1日加征的第四批关税税率为15%,2020年2月14日降至7.5%

[13] 2021年9月,世界银行因高层管理人员施压工作人员更改中国等国家的排名数据,取消本年营商环境评分报告公布计划。https://documents1.worldbank.org/curated/en/688761571934946384/pdf/Doing-Business-2020-Comparing-Business-Regulation-in-190-Economies.pdf

[14]2020年新冠疫情后,为促使各国政府疫情后超越短期增长,追求长期繁荣,世界经济论坛暂停了每年的全球竞争力排名,改为了疫情后经济复苏与转型排名

[15]https://www.forbes.com/sites/niallmccarthy/2017/11/30/automation-could-eliminate-73-million-u-s-jobs-by-2030-infographic/?sh=7fcf5491773d ;https://www.statista.com/chart/12066/autocomplete_-jobs-under-threat-from-automation/;

[16] 参考我组研报《2022年4月进出口数据点评—供应链受阻对出口的拖累在4月最显著(2022-05-10)》

[17]https://www.whitehouse.gov/briefing-room/statements-releases/2022/06/06/fact-sheet-president-biden-takes-bold-executive-action-to-spur-domestic-clean-energy-manufacturing/

[18]朱奕蒙,毕青苗,徐现祥,陈希路.商事制度改革与产业结构变迁:微观视角[J].经济研究,2022,57(01):189-208.

[19] 参考我组研报《一周宏观评述(第三十七期)—政策落地效果将进入集中释放期(2022-05-29)》

[20]https://cj.sina.com.cn/articles/view/2622472937/9c4fc2e902001emiu;https://www.sohu.com/a/440211843_526412

[21] 参考中信证券研究部纺服组研报《纺织服装行业跟踪点评—站在2022起点:关注纺织制造细分龙头机会(2022-01-10)》

[22]参考中信证券研究部电子组研报《电子行业消费电子专题—逆全球化下消费电子产业链外迁可能性分析(2022-05-25)》

加载中...