新浪财经

获批两年半后,招商拓扑银行终止筹建!

市场资讯 2022.07.22 18:03

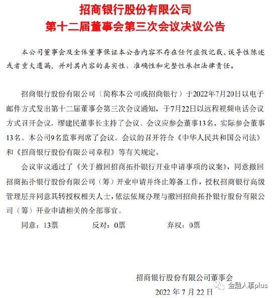
7月22日讯,招商银行公告称,该行董事会会议审议通过了《关于撤回招商拓扑银行开业申请事项的议案》,同意撤回招商拓扑银行股份有限公司(筹)开业申请并终止筹备工作。

这意味着,在取得筹建批文超过两年半后,招行联手京东共同设立的直销银行——招商拓扑银行宣告筹建终结。而在这之前,招商拓扑银行已于2月9日召开创立大会、董事会,并于3月底通过反垄断调查。

2018年3月23日,招商银行董事会发布公告,同意与战略合作方按照7:3比例共同出资,设立独立法人直销银行。

2020年12月11日,招商银行收到中国银保监会批复,获准在上海市与网银商务共同筹建招商拓扑银行,是监管批准筹建的全国第二家独立法人直销银行。筹建工作完成后,招商银行将按照有关规定和程序向中国银保监会提出开业申请。

目前,我国有两家独立法人直销银行开业。百信银行成立于2017年11月,由中信银行百度发起设立,坐落于北京。2021年12月,邮惠万家银行获批开业,并于2022年6月末正式开业,成为国内首家国有大行独立法人直销银行,也是第二家开业的独立法人直销银行。

招商银行相关负责人在回应券中社记者查询时表示,拓扑银行终止筹备,不会对该行经营造成影响。

(金融人事plus)

加载中...