漓江农村合作银行被罚70万元:信用卡管理不审慎等
金融一线
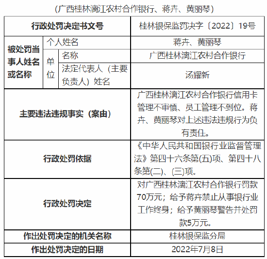
7月21日消息,中国银保监会桂林银保监分局行政处罚信息公开表显示,广西桂林漓江农村合作银行因信用卡管理不审慎、员工管理不到位,被监管罚款70万元。
另外,相关责任人蒋卉被终身禁止从事银行业工作;黄丽琴被警告并处罚款5万元。
原文如下:
7月21日消息,中国银保监会桂林银保监分局行政处罚信息公开表显示,广西桂林漓江农村合作银行因信用卡管理不审慎、员工管理不到位,被监管罚款70万元。
另外,相关责任人蒋卉被终身禁止从事银行业工作;黄丽琴被警告并处罚款5万元。
原文如下: