新浪财经

单一家族办公室是否需要设立家族信托?

富途牛牛

关注

2022年3月8日,港特区政府发布了旨在为香港单一家族办公室管理的家族投资控股公司提供特定税务宽免制度的咨询建议。此次公开咨询文件,对于家办及其家族相关成员的界定、给予所得税税收优惠的对象、适用合资格家族投资控股实体(FIHV)的架构、收入来源、业务实质要求、税收居民和反避税条款等进行了详细的描述。

2022年4月11日,新加坡金融监管局宣布由家族办公室直接管理的资金符合第13O条和第13U条税收豁免计划的更新条款,主要涉及4个方面:最低资产管理规模、本地投资、专业投资者数量和总业务支出,并于4月18日生效。

香港和新加坡作为两大热门的国际金融中心,一直以来是备受全球富豪追捧的家族办公室设置地。本文我们将探讨一下,在两地搭建家族办公室是否需要设立家族信托以持有家族名下各类资产?

一、家族办公室简介及常见架构

不管是香港家族办公室还是新加坡家族办公室(下文的「家办」均指两地家办),一般都包括两家公司,一家是基金公司,持有家族拥有的各种资产,另一家是基金管理公司,该公司向基金公司提供基金管理服务。家族办公室常见的架构如下:

家办基金公司的上一层架构,可以是个人持股,也可以是家族信托持股,这两种持股架构有何区别?

二、家族办公室基金主体的上层股东个人持股与信托持股有何区别?

在讨论家族办公室基金主体的持股架构时,富途信托董事马芸钰表示在设立家族办公室时,个人可以作为基金主体的股东,也可以设置一个家族信托作为基金主体的股东。不过考虑到家办基金主体下预计持有的资产量较大,在搭建家办的同时,基金实体的上层架构设置为家族信托,可以享受到家族信托在家族继承、财富规划和资产保护和隐私保护等方面的优势。

罗夏信律师事务所私人财富团队也表示如果客户有以下需求,可以考虑在搭建家办时设立一个家族信托:

   1、为后代保存家族财富:信托能帮助成立人保留财产从而用于后代的利益,并减少家族财富的分散;

   2、保护家人:成立人设立信托后,将资产所有权转移给受托人,从而确保信托资产受到信托法保护,能够提供给有需要的家庭成员;

   3、整合资产:信托可以帮成立人将所有的资产都整合到一个实体中,受托人可以从专业人士的角度,帮助客户管理整个架构;

   4、避免遗嘱认证:信托设立后,信托资产的法定所有权属于受托人,不再属于成立人财产,因而不需要进行遗嘱认证程序,避免了冗长的遗嘱认证和资产冻结;

   5、税务方面的合理规划:在某些情况,经过专业的税务师的细致规划后,配合信托可合理优化税务负担;

   6、资产保护:信托设立后,资产归信托所有,成立人及其配偶和子女可作为受益人享受信托收益分配,信托的这种安排可帮助保护信托资产,如受益人离婚时或受益人的债权人申索等;

   7、保密性:信托契约是一份由成立人和受托人之间订立的私人文件而且信托文书通常无需登记;

   8、灵活性:信托通常允许受托人在情势变更的情况下对信托资产投资、管理和分配进行灵活处理。

以下为典型家族信托作为家族办公室基金主体的持股架构:

如果家办的基金主体是个人直接持股,优势是整体的流程中少了信托的架构搭建和相关步骤,稍微简单一点,花费的时间稍微少点,价格也由于没有家族信托相关费用略低一些,但是享受不到以上家族信托架构持股的优势,且整个资产会比较透明,后续再规划家族信托架构时,流程和手续上会更加复杂。

如果家办的基金主体是家族信托持股,整个流程因为加入了家族信托搭建步骤稍微长一点,家族信托也会有一定的成本,但是优势是家族信托均可以享受到上述的各种优势,并且可以对个人及家族名下各种资产进行系统化的整理和规划,通过信托架构对所有家族资产进行专业管理。

根据港股美股上市招股书和公开披露信息,可以看到很多上市公司的创始人/股东都会通过境外家族信托来持有股权,这是在股权财富和企业传承规划中十分常见的设计和架构。通过以下两个案例,我们来分析比较家族信托持股和个人持股的区别:

案例一:

王先生是一间港股上市公司的创始人,他在上市前已设立家族信托,持有和控制上市公司约25%的股权,王先生的父母已故,家族信托的受益人为他的妻子和两个年幼的未成年子女。如王先生不幸因突发意外身故:

在现有架构下,由于公司股权由家族信托的受托人持有,并不属于王先生的遗产,信托的持股比例也不受影响,公司股权依旧由受托人为受益人的利益持有,受托人会参考王先生生前订立的意愿书进行信托管理和分配,他的妻子和子女可以作为信托受益人持续获得股权带来的收益,股权可长期由受托人持有,保持股权集中,对公司的影响降到最低;

如王先生没有设立家族信托,由个人名义持有股权,身故后股权均为王先生的遗产,若王先生并无订立任何遗嘱,则在身故后发生法定继承。法定继承人为妻子和子女,而子女均未成年,根据民法典的规定,相关公司股份的股东权益将由其法定监护人代为行使。如果其妻子再婚的话,可能会增加很多变数。

案例二:

陈先生在港多年经营著外贸生意,因常年业务盈利好,已积累一笔逾5000万新元的可投资资产,但因陈先生忙于生意,无心研究投资、资产整合及传承事宜,陈先生和妻子为年幼子女教育和未来发展方向考虑,希望移居新加坡。

由于新加坡作为国际金融中心之一,人才资源丰富,陈先生将考虑在新加坡设立单一家族办公室,聘请专业投资人士协助管理可投资资产,根据陈先生、单一家族办公室和被管理资产的具体情况,陈先生作为单一家族办公室的董事可申请新加坡的工作准证,或通过全球商业投资者计划(GIP)申请新加坡的永久居民身份。陈先生在考虑,是否需要在搭建单一家办的同时,设立家族信托。

因陈先生的可投资资产有一定规模,也有海外公司股权,建议设立家族信托,实现资产整合、财富传承、企业传承、为后代保存家族财富、保护家人、资产保护和保密性等好处。

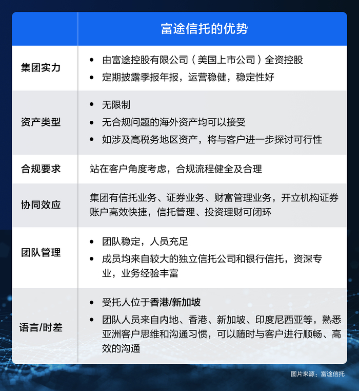
三、富途信托可以为客户提供什么解决方案?

单一家族办公室项目是高净值人士实现财富管理和传承的重要路径,全流程涉及到很多环节,包括银行开户、信托架构搭建及公司秘书服务、申请税务优惠和牌照豁免、投资等等,是一个系统性的工作,全流程需要4-5个专业可靠的合作伙伴一起协作完成。

富途信托作为香港和新加坡家族信托和家办服务的专业服务商,与专业律师、税务顾问等合作伙伴合作,在全面了解客户需求的基础上,协助客户进行信托和家办架构的搭建、提供公司秘书服务等,还可以结合富途集团在投资交易平台、财富规划和管理等方面的优势,为客户家族提供整体全面的方案,致力于成为客户信赖的沟通窗口,节省客户沟通成本,高效地满足客户及家族的需求。

富途信托是香港信托和新加坡信托双持牌信托公司,团队汇集了来自银行信托、跨国信托服务提供商和家族办公室的优秀专家,具备丰富的家族信托和家族办公室服务经验。截至目前,富途信托已处理超过200个企业和个人客户的信托咨询和落地服务,高效反应,备受各行各业的企业和高净值人士认可。

持牌信息:

富途信托有限公司和Futu Trustee (Singapore) Pte. Ltd.由富途控股有限公司(NASDAQ: FUTU)全资控股。

富途信托有限公司是一家根据香港《反洗钱及反恐融资条例》(第615章)注册的持牌信托或公司服务供货商(牌照号码:TC006475),以及根据香港《受托人条例》(第29章)注册的信托公司。

Futu Trustee (Singapore) Pte. Ltd.是一家根据新加坡法规《信托公司法》 (Trust Companies Act) 持牌的公司,已获得新加坡金融管理局发出的信托牌照(牌照号码:TC000074)。

更多信托知识,请关注:

富途信托官网:www.fututrustee.com

富途信托小秘书:966666(牛牛号)

——————————————————

专家团队介绍

马芸钰

富途信托 董事

香港中文大学法律硕士及香港城市大学金融学士,全球信托与遗产从业者协会(STEP)的荣誉会员TEP 。曾就职于知名的独立信托公司、银行信托和多家族办公室,为高净值客户提供有关家族信托、公司、身份、税务、银行、资产配置等财富和传承规划,为企业和机构客户提供ESOP、基金等业务的解决方案。

翁淑敏 Rachel

富途信托(新加坡)执行董事

英国ACCA文聘,新加坡特许会计师, 全球信托与遗产从业者协会(STEP)的荣誉会员TEP。曾就职于知名的独立信托公司、私人银行、多家族办公室和会计事务所,为企业及高净值客户提供有关企业及家族架构规划, 税务及理财管理, 包括信托、基金、 ESOP 、保险等方案。

罗夏信律师事务所

罗夏信律师事务所(Stephenson Harwood)在全球拥有超过1100名员工,其中包括190多位合伙人,致力于为客户达成商业目标——客户包括上市及私人企业、各大机构和个人。透过该律所与新加坡和中国内地一流独立律所联盟,罗夏信律师事务所成员可以就香港、中华人民共和国(中国内地)、加拿大、英国和新加坡的法律提供法律意见。几十年以来,罗夏信律师事务所一直为私人客户及其家族打理法律事务。该律所始终了解,私人客户需要广泛的服务内容,远不止传统的「私人客户」公司所提供之服务。这是因为该律所客户通常是企业且具备国际背景,同时经常又牵涉复杂的跨国利益。罗夏信律师事务所专业知识涵括:信托及遗产规划、房地产、企业继任计划、慈善信托及机构的成立和注册、公司行政、家庭信托争端、私人飞机及游艇、加拿大税务及遗产规划、香港税务、中国税务、ESG及可持续业务及慈善事业。

本文档所载资料仅属参考性质,并无意提供法律、税务或其他意见,亦不应被视为此等用途。客户在作出任何商业及个人决策前,须视乎实际情况,自行寻求专业意见,包括法律、税务、财务及其它专业意见等。

本文档内容依据制作时期时相信为可靠之资料来源,我司可予以更改而毋须另行通知。富途信托有限公司不对任何因本档内容而引起之交易及其衍生之后果承担任何责任。

加载中...