新浪财经

本周五,中证1000股指期货和期权合约正式挂牌交易!合约规则、交易保证金、金融期货品种异同点、……一文全了解!

市场资讯 2022.07.19 17:21

华安期货

中国证监会发布:

证监会近日批准中国金融期货交易所开展中证1000股指期货和期权交易。相关合约正式挂牌交易时间为2022年7月22日。

股指期货和期权是资本市场的风险管理工具,是多层次资本市场的重要组成部分。近年来,我国股票市场规模稳步扩大,投资者风险管理需求随之增加。上市中证1000股指期货和期权,是全面深化资本市场改革的一项重要举措,有助于进一步满足投资者避险需求,健全和完善股票市场稳定机制,助力资本市场平稳健康发展。

下一步,证监会将督促中国金融期货交易所做好各项工作,保障中证1000股指期货和期权的平稳推出和稳健运行。

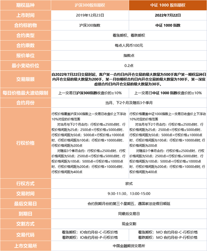
合约规则

中证1000指数选取中证800指数样本以外的规模偏小且流动性好的1000只证券作为指数样本,与沪深300中证500等指数形成互补。中证1000指数行业指数系列从每个行业内选取流动性和市场代表性较好的证券作为指数样本,形成10条中证1000行业指数,为投资者提供更多样化的投资标的。

①上市交易时间

中证1000股指期货和股指期权合约自2022年7月22日(星期五)起上市交易。

②上市交易合约和挂盘基准价

中证1000股指期货首批上市合约为2022年8月合约(IM2208)、2022年9月合约(IM2209)、2022年12月合约(IM2212)和2023年3月合约(IM2303)。

中证1000股指期权首批上市合约月份为2022年8月(MO2208)、2022年9月(MO2209)、2022年10月(MO2210)、2022年12月(MO2212)、2023年3月(MO2303)和2023年6月(MO2306)。

各合约挂盘基准价由交易所在合约上市交易前一交易日公布。

③交易指令每次最大下单数量

中证1000股指期货各合约限价指令的每次最大下单数量为20手,市价指令的每次最大下单数量为10手。

中证1000股指期权各合约限价指令的每次最大下单数量为20手。

④交易保证金

中证1000股指期货各合约上市初期的交易保证金标准为15%。

对沪深300股指期货、中证500股指期货、中证1000股指期货和上证50股指期货的跨品种双向持仓,按照交易保证金单边较大者收取交易保证金。

中证1000股指期权各合约的保证金调整系数为15%,最低保障系数为0.5。

⑤持仓限额

同一客户某一月份中证1000股指期权合约单边持仓限额为1200手(在不同会员处持仓合并计算)。

⑥相关费用

中证1000股指期货各合约的手续费标准暂定为成交金额的万分之零点二三,申报费为每笔1元。申报是指买入、卖出及撤销委托。

中证1000股指期货各合约的平今仓交易手续费标准为成交金额的万分之三点四五。

中证1000股指期货交割手续费至2022年12月31日止减半收取。

中证1000股指期权合约的手续费标准为每手15元,行权(履约)手续费标准为每手2元。交易所暂不收取中证1000股指期权合约的申报费。

中金所品种异同点

上市意义

伴随着中证1000股指期货与期权的上市,中证1000指数具备了与上证50、沪深300、中证500等大中盘宽基一样完善的生态圈体系,对于深化资本市场改革具有重要意义。  

一是可完善风险管理产品体系。目前中证1000指数成份股与已上市股指期货品种的标的指数沪深300指数、上证50指数、中证500指数的成份股不重叠,未来将有助于我国资本市场形成较为完整的风险管理产品体系,全面覆盖大、中、小盘股。未来投资者可以通过中证1000衍生品,降低小盘股资产组合的波动,控制其风险和回撤。

二是可提升市场对中小型企业的关注度。近年来随着北交所的成立、注册制的推进,国家政策持续关注和支持中小企业创新发展。当前推出中证1000衍生品,通过促进衍生品、现货的联动提升中小市值企业交易活跃度,为实体经济、民营企业创造更加良好的权益市场融资环境。

三是长期来看指数化投资生态圈将逐渐丰富。根据海外以及国内的经验,中证1000衍生品上市后,相关产品和成份股的流动性和活跃程度有望提升,与此同时多种挂钩中证1000指数的套利策略有望不断丰富,围绕衍生品、ETF、做市商等中证1000指数化投资生态圈将逐渐成形。

参与方式

已有金融期货及期权交易权限可直接参与中证1000股指期货期权的交易,没有交易权限的投资者们也不要着急,现在可以准备申请交易权限,具体申请流程详见:金融期货开户申请流程,通过拨打官方热线400-882-0628或联系您的客户经理也可以了解申请流程哦。

加载中...