新浪财经

欧美重估中国光伏

财经新媒体

关注

欧美从未像今天这样需要中国光伏,也从未像今天这样警惕中国光伏的全球主导地位

| 江帆 徐沛宇编辑 | 马克

7月7日,国际能源署(IEA)发布《光伏全球供应链特别报告》(下称《特别报告》),认为到2025年,在用于光伏组件生产的关键部件上,世界将几乎完全依赖中国。根据在建产能预测,届时中国多晶硅、硅片在全球的生产份额将达到95%。

光伏制造可大致分为多晶硅、硅片、电池片、组件四个环节,2021年中国这四个制造环节的全球产量占比均在75%以上。

IEA总干事法提赫·比罗尔(Fatih Birol)在报告发布会上表示,中国在降低全球光伏成本方面发挥了重要作用,为清洁能源转型带来了多重好处。与此同时,全球光伏供应链的地理集中程度也成为各国需要应对的潜在挑战。

IEA《特别报告》认为,各国政策对于建立更安全的光伏供应链至关重要,各国应评估国内光伏供应链的脆弱性和风险,并制定应对策略和行动。

欧美各国的行动,印证了IEA的报告。作为中国光伏制造业的前两大出口市场,欧美正在重估中国光伏的价值。

俄乌冲突发生在全球能源转型加速之际,冲突让欧美饱受传统化石能源供应不稳定之苦,开始重点押注光伏、风电等新能源。欧美意识到,自己从未像现在这样需要中国光伏产品来建设光伏电站。

与此同时,欧美重塑本土光伏制造、分散供应链的决心也从未像今天这样坚定,而欧美围绕控碳和人权的新型贸易壁垒也正在形成。这两件同时发生的事情并没有因果关系,但会相互作用。

欧美上一次对中国光伏联合发起贸易保护,是2012年的“双反(反倾销反补贴)”,彼时原料、技术、市场“三头在外”的中国光伏遭遇重挫、步入寒冬。今天的市场形势已经剧变,中国光伏业的能力和韧性都更强。IEA《特别报告》指出,目前中国光伏组件的成本比印度低10%,比美国低20%,比欧洲低35%。

但也要认识到:低价过去是、目前依然是中国光伏制造业领先全球的王牌,然而未来的竞争绝不只限于成本。面对欧美的新型贸易壁垒,中国光伏必须建立更高层次的竞争力——供应链多元化、低碳化。

中方强烈谴责坚决反对美国《涉疆法案》

美国是除中国以外全球最大的单一光伏装机市场,也是最早且最频繁对中国光伏产品发起贸易保护的国家。

美东时间6月21日,美国海关和边境保护局(CBP,下称“美国海关”)依据《维吾尔强迫劳动预防法》(UFLPA,下称《涉疆法案》)执法,将新疆地区生产的全部产品均推定为所谓“强迫劳动”产品,禁止与新疆相关的任何产品入境,除非提供“清晰且有说服力的证据”证明并非如此。

《涉疆法案》于2021年12月由美国总统拜登签署正式生效,有效期8年,或至总统宣布结束时为止。2021年6月,美国海关曾以“强迫劳动”为由对中国最大的工业硅制造商合盛硅业(603260.SH)发布暂扣令 (WRO),禁止从该企业进口硅材料、以及使用了该企业硅材料衍生或生产的产品,彼时隆基绿能(601012.SH)、晶科能源(688223.SH)天合光能(688599.SH)等头部组件企业的产品均遭扣押。

《涉疆法案》是暂扣令的发展和升级。与之相比,《涉疆法案》影响范围更大、证明标准更高、供进口商整理/提交证明申请进口例外的时间却更短。

这成为中国光伏企业进入美国市场的最新贸易障碍。中国是全球最大的工业硅和多晶硅生产国,作为重要产区的新疆贡献了全国近一半的产量。多晶硅为光伏产品的主要原材料,工业硅则为多晶硅的原料。

《涉疆法案》明确了四个优先执法的行业,硅基产品(包括多晶硅)及其下游产品在列。多晶硅的下游产品则包括硅片、电池片和组件。《涉疆法案》的实体清单中,工业硅厂商合盛硅业,多晶硅厂商大全能源(688303.SH)、东方希望集团、协鑫集团位于新疆的四家下属公司在列。

中国有色金属工业协会硅业分会专家委员会副主任吕锦标对《财经十一人》表示,今年国内非新疆多晶硅产量有45万吨,加上进口共有55万吨的量,可匹配200多GW的下游需求,满足欧美市场都没问题。

近年来,在产业配套与优惠电价政策的吸引下,国内多晶硅新建项目向内蒙古、四川、云南、宁夏等西北、西南地区转移的趋势非常明显,产能、产量增速超出新疆。据硅业分会预测,2021年底,新疆多晶硅产能的全国占比为56%,这一数字将在2023年底被稀释为31%。

但根据美国海关发布的指南,从新疆地区外采购多晶硅的光伏企业也可能面临审查,因为需要核实在其产品制造过程中是否与新疆多晶硅混合。

金诚同达律师事务所高级合伙人彭俊对《财经十一人》表示,考虑到美国海关执法时的自由裁量权很大,且优先执法硅基产品(包括多晶硅)及其下游产品,具有中方背景的光伏产品出口至美国必须提供材料自证,并面临产品被扣押、合规成本上升的风险,出口成本变相增加。

目前申请进口有两个途径,理想途径是通过供应链追溯,证明产品无新疆原料成分、供应链里无清单实体,如此可不落入《涉疆法案》执行范围。如果落入《涉疆法案》执行范围,企业则需要提供供应链追溯、供应商管理、劳动合规三项证明来申请例外,证明难度、审核压力都更高。

中国光伏企业如何才能不落入《涉疆法案》执行范围?在彭俊看来,最有效的方式是建立专供美国的海外供应链,区分销往美国的产品和销往其他地区的产品。

中国光伏企业目前主要通过东南亚工厂向美国出口组件。彭俊指出,由于光伏产品是美方优先执法产品,海外建厂本身不能规避《涉疆法案》,不论从哪出口,都需要进行原材料溯源。但从实操来看,光伏企业在海外建厂更容易证明与《涉疆法案》范围无关。从原材料采购到加工生产环节全部或绝大部分在境外的光伏产品,美国海关的接受度更高。

换句话说,光伏企业的海外供应链越完整,通行压力越小。

截至2022年初,隆基、天合、晶澳、晶科这中国四大组件头部在东南亚均有制造产能,除天合缺失硅片产能外,其他三家均覆盖了硅片-电池片-组件三端,其中,晶科率先实现海外垂直一体化,另外三家今年以来都已宣布硅片扩张计划。组件企业购买进口多晶硅,并在东南亚完成硅片、电池片、组件的制造加工,再出口至美国,是《涉疆法案》之下通行风险最低的方式。

考虑到国内庞大的疆外多晶硅产能,中国光伏企业此前也有WRO的应对经验,锁定了大量进口硅料,因此《涉疆法案》对中国光伏企业出口的影响有限。

针对美国《涉疆法案》,中方已多次强调,美国所谓新疆存在“强迫劳动”是彻头彻尾的谎言,中方对此予以强烈谴责与坚决反对。

中国外交部发言人赵立坚此前表示,中国是全球光伏制造和装机应用第一大国,而新疆是全球最重要的光伏产业基础材料多晶硅的生产基地。美国编造所谓新疆“强迫劳动”的谎言,就是要靠政治操弄,实现打压新疆产业竞争优势,将光伏产业转移出中国的阴险目的。美方所作所为只会打压正常的光伏产品贸易、打乱正常供应链,破坏全球应对气候变化的努力。这最终会反噬美国自己、损害其自身利益。

值得注意的是,欧洲也正在推进强迫劳动相关立法工作。2022年2月,欧委会宣布将立法禁止强迫劳动产品进入欧盟;6月9日,欧洲议会通过《反强迫劳动海关措施决议》(类似《涉疆法案》),呼吁立法禁止强迫劳动的产品进入欧盟,这一立法草案计划于今年9月出台。

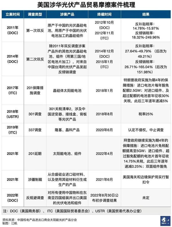
近十年来,美国已通过双反调查、保障措施调查等贸易救济调查向中国光伏征收过数轮关税。

美国2012年发起第一次双反后,中国光伏企业通过购买台湾地区生产的电池生产组件出口美国;2015年的第二次双反则堵上了台湾的口子,中国光伏企业遂在成本较低、且位置最近的东南亚布局产能出口美国。对比来看,中国大陆产的电池组件出口美国需要面对“两次双反+201+301”的关税组合,而东南亚产的电池组件出口美国则只需征收201关税。由于高昂的税率,中国大陆产的光伏产品早已不出口美国,主要企业每年仅会象征性出几MW,以保持记录让美国商务部年度审查,维持单独税率。

2011年—2020年,美国直接从中国进口的光伏产品金额减少了86%。作为中国光伏企业海外产能主要集聚地的东南亚,眼下占据美国光伏组件八成以上份额。

今年以来,美国对华光伏贸易政策密集,呈短期松动,长期趋严的特点。

2月,美国将即将到期的光伏电池与组件210关税延长4年;3月,美国对越南、马来西亚、泰国和柬埔寨东南亚四国的光伏产品发起反规避调查,后因国内项目安装受影响,6月拜登宣布豁免未来2年内从东南亚四国进口的光伏产品关税;6月,美国海关依据《涉疆法案》执法。

欧洲“绿色”门槛成型

致力于绿色转型的欧洲,光伏装机规模迅速提高,这对中国光伏企业来说是个机遇;但欧洲正在制定一系列绿色标准,提高光伏等产品的市场准入门槛,这对中国光伏企业又是潜在风险。

欧洲是中国光伏组件最重要的出口地,2021年占据了44%的份额。根据PV InfoLink数据,2022年1月-5月,中国光伏组件共出口63GW,同比增长102%,其中欧洲增速145%,占比已超一半。

2022年3月30日,欧盟委员会发布《2022-2024年生态设计和能源标签工作计划》(下称生态设计计划)。该计划称,将完成针对光伏组件、逆变器和系统的生态设计和能效标签措施,包括可能的碳足迹要求。

这一动作欧盟酝酿已久。2020年3月,欧盟委员会发布了新版“循环经济行动计划”——欧洲绿色新政的重要组成部分。“循环经济行动计划”提出要在产品设计、信息披露、消费者权利、政府采购、企业责任等多个层面制定规则,使可持续产品成为欧盟的规范。针对电池、光伏、纺织、电子和建筑产品,会制定特别的“可持续”市场准入门槛。

多位业内人士对《财经十一人》预警说,这一系列的绿色门槛,实际上将成为欧盟的绿色贸易壁垒,而且离落地实施的时间越来越近了。中国光伏企业和相关主管部门应对此提高重视,并加紧制定应对之策。

电池和光伏两类产品是中国企业的强项。目前欧盟对电池的绿色门槛已基本成型,中国电池巨头已对此做出应对,而中国光伏业界才刚刚开始嗅到危险。

根据欧盟委员会2021年9月发布的征求意见公告,生态设计计划将在2023年第二季度完成制定并发布。欧洲太阳能制造理事会当即表示支持该政策,该机构称,这项政策将有助于欧盟实现绿色新政,并复苏欧洲制造业。这些绿色标准将有望为欧洲制造商提供竞争优势,同时还可以减少对光伏组件进口(主要来自中国)的依赖。随着光伏成为最重要的电力来源和绿色转型的核心要素,这一点越来越重要。

中国碳中和50人论坛特邀研究员、海华永泰(北京)律师事务所高级合伙人吴必轩对《财经十一人》介绍说,大概到2024年底,欧盟将编织成一张绿色规则网,对除食品、医药等几种特殊产品外的绝大部分产品都建立绿色标准。欧盟为光伏产品设立的绿色门槛除了生态设计计划里提及的生态设计要求和能效标签,还可能包括绿色公共采购政策。

根据欧盟委员会旗下智库联合研究中心(JRC)的报告,吴必轩认为针对光伏产品的生态设计要求可能涉及:碳足迹和生产过程中的能源消耗、产品的发电量、组件的耐用性、长期的性能退化、可维修性,可回收性。能效标签方面,根据组件的单位面积发电量,其能效将被分为从A到G七个等级。绿色公共采购政策可能包括:组件和逆变器的设计质量、组件退化率、投资能源回报、碳足迹、发电量、安装符合规范、安装后的维护等。

尽管欧盟的绿色门槛仍然“箭在弦上”,但中国光伏产品已在部分欧洲国家和韩国市场遭遇了绿色碳壁垒。

TÜV莱茵全球电力电子产品服务副总裁兼大中华区太阳能与商业产品服务总经理李卫春向《财经十一人》介绍,目前国际上针对光伏产品的绿色门槛主要有两类:

一是法国、韩国的碳足迹认证要求;

二是瑞典、意大利的环境产品声明(Environmental Product Declaration, EPD)要求。EPD比碳足迹认证的要求更高,可简单理解为EPD包含碳足迹要求,碳足迹是最基本的量化环境指标。

正泰新能科技有限公司产品技术服务总监周盛永对《财经十一人》表示,目前德国也有客户提出碳足迹认证要求,推广至全欧只是时间问题。

今年以来,李卫春感觉到中国组件企业对于碳相关认证业务的需求明显升温。“去年主要是头部企业关心碳足迹等绿色认证,但今年开始几乎所有的企业都来咨询相关服务。”

光伏产品的碳排放量主要源于硅的生产耗能,电力消耗是主要的碳排放源。电网排放因子是核算电力消费侧碳排放的重要参数,是指从电网使用一度电产生的二氧化碳排放量。2022年3月15日,生态环境部将中国全国电网排放因子由0.6101tCO2/MWh调整为0.5810tCO2/MWh,即每兆瓦时排放0.581吨二氧化碳。

2016年起,法国能源监管委员会(CRE)将碳排放值列为100千瓦以上政府类招投标项目的竞标依据,碳排放值越低(一般要求小于0.55吨 CO2/MW),产品中标的可能性越高。

由于国内电力排放因子更新滞后,且国外在招标时计算中国光伏产品碳排放量使用的电网排放因子具体数值不详,据多位业内人士反馈,该数据远高于实际情况。因此在同等条件下,中国光伏产品碳排放数值偏高。

这导致中国光伏产品在法国的市占率远低于欧洲其他国家。光伏行业资深人士、《碳中和时代》作者汪军对《财经十一人》表示,2019年前三季度,中国光伏组件占欧洲市场的97%,但只占法国CRE要求碳足迹的项目的23%。如果法国的招标方式推广到欧洲其他国家,其对中国光伏企业的影响可能会大于当年的光伏双反。中国光伏主管部门应重视欧盟的绿色壁垒,加快制定光伏产品碳足迹核算方法、完善数据库,推动中欧在光伏产品碳足迹方法论上的协调和互认。

中创碳投研究院院长唐进对《财经十一人》表示,要准确计算光伏产品全生命周期的碳排放量,需要整个产业链配合,更需要主管部门或者第三方组织建立一个具有国际认可度的数据库。在数据库尚未建立完善的情况下,相关部门应及时更新中国更精准的电网排放因子,以掌握中国光伏产品碳排放数据核算的主动权。

欧盟正在制定的光伏产品绿色门槛的具体内容还有待确定,但其将产品的“可持续性”作为市场准入条件的政策方向已十分明确。与“循环经济行动计划”同属欧洲绿色新政版图的碳边境调节机制(CBAM,俗称碳关税)的立法工作近期不断向前推进。

吴必轩说,“循环经济行动计划”和碳关税是互为补充的政策手段。可以简单理解为前者主要针对轻工业产品,而后者主要针对钢铁等高耗能、高排放产品;前者既适用于进口产品,也适用于欧盟本土生产的产品,而后者只是针对进口产品的措施。

对于中欧光伏贸易前景,路孚特首席分析师、牛津能源研究所研究员秦炎对《财经十一人》表示,尽管欧盟希望复苏欧洲的光伏制造业,但欧盟实现绿色转型离不开中国光伏产品,中欧之间存在合作共赢的基础。在欧盟已明确将制定绿色门槛系列政策之际,中国光伏企业和相关政府部门都要积极做好准备。

中国光伏该如何应对

面对新形势,光伏头部企业的心态颇为乐观,认为挑战与机遇从来都是一体两面。

“这次我见了很多个欧洲客户,没有人再问我价格能降多少,而是关心供应问题,以及低碳和可追溯的供应链管理能力。这是一个非常明显的变化,对于中国光伏来说是件好事。”天合光能副总裁,电池与组件全球负责人李燕对《财经十一人》表示。

足够低的价格,过去是、目前依然是中国光伏领先全球的王牌,但未来的竞争将绝不只限于成本。无论是美国的《涉疆法案》,还是欧盟的绿色门槛,实际上都是对中国光伏提出了更高层次的诉求:供应链多元化、低碳化。

近年来,疫情和贸易壁垒叠加催生逆全球化浪潮,供应链进一步区域化、短链化成为大趋势,中国光伏开始考虑供应链分布的问题:能否将国内供应链的成功在海外复制?

据中国光伏行业协会统计,截至2021年底,中国光伏企业在20个以上国家或地区建厂,电池片、组件产能分别达到19GW、27GW。作为参考,截至2021年底,中国本土的光伏电池片、组件产能分别为361GW、359GW。

李燕认为,中国光伏企业需要加大“走出去”的力度,光伏企业在海外建厂,选择投资地点时有两个特别重要的衡量要素:经济性、政策的可预测性。

中国光伏自 2012 年开始“走出去”,初期多为小投资的组件厂。2012年、2014年,为规避美国的“双反”关税,中国企业在成本较低且位置最近的东南亚布局产能渐成潮流,向上游制造延伸,在东南亚的产品制造配套体系趋于完善。

截至目前,中国光伏企业海外产能仍然集中在东南亚。今年开始,企业已经开始探讨产业链靠近销售地合理布局的可行性。据《财经十一人》了解,针对美加市场,光伏企业考虑的出海地包括墨西哥、巴西等拉美地区国家。

中国光伏行业协会副秘书长兼新闻发言人刘译阳对《财经十一人》表示,光伏企业要更加重视海外市场的开拓,多关注空白市场,分散市场布局,同时加强供应链碳足迹的管理能力,这将成为未来企业竞争力的必选项,而不是可选项。

面对欧洲国家的碳排放要求,为了降低碳值,目前中国光伏企业主要在上游多晶硅端探索解决办法。多晶硅及硅片两个环节约占光伏产品全部碳排放量的80%,多晶硅环节的碳减排潜力与压力最大。

据周盛永介绍,光伏企业通过组合使用不同技术种类和厂商制造的硅料来降低碳排放,如传统西门子法生产的块状料、循环料、能耗约为西门子法三分之一的颗粒硅料、及海外进口硅料等。

以160微米厚度硅片生产的182太阳能组件为例,不同组合方案下的组件碳排放值各有差异:采用国内“传统西门子法硅料+循环料”方案测算出的碳值较高,采用“进口硅料+循环料”的方案次之,如果采用“颗粒硅+进口硅料+循环料”的方案,可以将碳值控制到更低水平。然而,尽管颗粒硅能耗仅为西门子法三分之一,但由于体金属率较高等因素影响,目前不能大比例使用,一般在20%-30%,且供应量有限。

吕锦标指出,从能耗指标看,国产多晶硅优于进口料,但因为欧洲的电力排放因子较低(能源结构高比例的非化石能源),所以进口硅料单位产品的碳排放值较低。但未来随着国内多晶硅和硅片生产往清洁能源高比例地区转移,且中国区域电网的能源排放因子及时更新发布,中国的光伏产品将不存在碳足迹方面的劣势。

至于眼下组件企业通过硅料组合来降低碳值的手段,李卫春也认为这仅是短期的应急方案。从中长期来看,全产业链都要去考虑降碳布局,绿色转型才更具有可持续性。

欧洲绿色贸易壁垒的设置将倒逼光伏全产业链的绿色化:

一方面将加速颗粒硅、大尺寸、薄片化、N型电池等高效技术的产业化进程;

另一方面也将优化光伏产业用能结构,产能持续向以绿电保障为主的低电价地区集中,通过绿电交易、零碳产业园等途径进行绿色转型。

但是,当下光伏产业链有多大动力去推进绿色转型,仍然存疑。

考虑到近年来硅料端价高量缺的状态,上游目前还没有足够动力去响应下游降碳诉求,这一趋势至少要到明年新产能跟上后才能显现。同时国内电力排放因子问题仍未解决,企业通过供应链降碳的操作空间较为有限。

中国光伏企业也开始积极寻求掌握制定绿色标准的主动权。中关村材料技术实验联盟今年5月27日发布《光伏产品碳中和评价要求》,这是中国首个光伏产品的碳中和团体标准。该文件的起草单位包括了通威集团、天合光能等多家光伏企业。汪军是主要起草人之一,他对《财经十一人》表示,目前国际上还没有具有较高认可度的光伏产品碳中和标准,此次制定的评价要求最重要的任务是争取获得更高的国际认可度,推动光伏产品形成国际性的绿色标准。

欧美本土光伏制造能崛起吗

中国光伏作为供方的话语权不断增强,欧美重振本土光伏制造、分散光伏供应链的决心也在加大。

2021年,光伏产业重心进一步向中国转移。中国光伏制造企业凭借晶硅技术及成本控制方面的优势,产能、产量全球占比均实现不同程度增长。

中国机电产品进出口商会光伏分会秘书长张森对《财经十一人》表示,全球新能源装机目标的实现离不开中国企业的参与,但各国也会不断尝试扶持本土产能,两股供应力量将互相角力。中国光伏产业拥有产业链完整、产能巨大、配套齐全等优势,国外同行很难短时间追赶上。

2021年,欧洲光伏新增装机31.8GW,其中欧盟27国新增25.3GW,占比约80%。根据欧盟委员会发布的能源独立路线图(REPowerEU)计划,为达成2030年可再生能源占比45%的目标,2025年欧盟光伏累计装机应达320GW,2030年达600GW,即2022-2025年年均新增40.5GW,2026-2030年年均新增56GW。

2021年,美国新增光伏装机24GW。2021年4月,拜登在气候问题 40 国领导人峰会上提出到 2035 年实现100%无碳电力的目标。美国光伏协会(SEIA)根据目标预计,2021-2030年美国年均光伏新增预计达60GW。

欧美本土光伏制造能力十分孱弱,80%-90%光伏组件都依赖于中国企业。欧美本土光伏制造产能结构较为类似,都拥有少量多晶硅和组件产能,硅片与电池产能严重短缺,并未建立起完整的产业链。

近年来多晶硅量缺价高,且在美国《涉疆法案》和欧洲碳足迹要求下,中国组件企业对于进口多晶硅的需求格外旺盛,大部分产能被锁定,且欧美本土硅片与电池产能缺失,组件产能也受制于成本实际开工率不高。

欧美在多个场合强调重振本土光伏制造的必要性,并已有实际行动。2022年5月,美国-欧盟贸易和技术委员会(TTC)在巴黎举行第二次会议。美国、欧盟特别强调光伏供应链安全可靠的问题,明确表示中国光伏产业的集中度过高,有很大的供应链断裂风险,强调需要推动全球光伏产业链供应链替代、提升本土光伏制造能力。

2022年6月,拜登授权使用《国防生产法》 ( DPA,Defense Production Act ) 来提高包括光伏组件在内的清洁能源技术的国内生产能力,计划在2024年将国内光伏制造能力提高两倍,至22.5GW。

在更早之前,2021年2月,欧洲光伏协会(SolarPower Europe)与EIT InnoEnergy联合发起《欧洲太阳能倡议》(The European Solar initiative),旨在到2025年前建立从上游到下游20GW的光伏本土供应链。该倡议于在同年5月得到欧盟委员会的正式批准。

截至2021年底,中国多晶硅、硅片、电池片、组件产能分别为62.5万吨(约合250GW)、407GW、361GW、359GW。

根据美国国家可再生能源实验室(NREL)的一项统计,截至2021年4月,位于美国的光伏制造每个环节的生产升本都比中国的要高2-4美分/瓦。

参照欧美2021年的实际装机和装机预期,其各自提出的本土制造能力目标并不能完全匹配需求。也就是说,欧美寻求光伏制造能力一定程度的战略自主,完全脱离中国光伏不现实。

5月11日,欧洲对外关系委员会(ECFR)和荣鼎集团联合发布政策简报《断路器:保障欧洲绿色能源供应链》,指出欧洲国家应优先考虑“供应链中最关键和风险最大的环节”回流,同时避免将中国从供应链中完全剔除。

刘译阳对《财经十一人》指出,欧美确实在单个环节具备一定的光伏制造实力,但中国有光伏全产业链的优势,中短期内欧美制造业本土化政策导向还难以给中国光伏产生实质性威胁。但要看到欧美在前沿技术研发的优势,中国企业应长远布局,加大对新技术关注和研究,避免被下一代颠覆型技术弯道超车。

据PV-tech7月7日消息,洛桑联邦理工学院(EPFL)和瑞士电子与微技术中心(CSEM)共同创造了钙钛矿-硅叠层光伏电池新的世界纪录,光电转化率达到31.3%。钙钛矿是第四代光伏电池技术的代表。

2022年2月,欧洲光伏制造委员会(ESMC)发布《欧洲光伏制造业的经验教训》报告,指出2022-2023是欧洲发展光伏制造业的窗口期。当前海运费用高涨削弱了中国光伏产品的价格优势,同时HJT等新型电池需要新建产线,无法在旧产线基础上升级,这重新设定了欧洲与中国光伏竞争的时间,同时欧洲产品的碳足迹表现优于中国。

PV InfoLink最新研究也指出,欧洲光伏市场对于价格接受度更高,本土制造在布局N型技术路线与低碳足迹产品将有可能取得先机。

作者为《财经》记者

加载中...