新浪财经

扩散 | 这些人优先安排!天津出台“两癌”筛查工作方案!

媒体滚动 2022.07.09 23:59

近日,天津市卫生健康委员会印发天津市宫颈癌筛查和乳腺癌筛查工作方案。方案提出,坚持预防为主、防治结合、综合施策,以农村妇女、城镇低保妇女为重点,强化落实本市已婚适龄妇女“两癌”与妇科常见病筛查项目和女职工“两癌”筛查工作,为适龄妇女提供宫颈癌、乳腺癌筛查服务,促进适龄妇女宫颈癌、乳腺癌筛查应筛尽筛,早诊早治,提高妇女健康水平。到2025年底,实现:

适龄妇女宫颈癌筛查率达到70%以上。适龄妇女宫颈癌防治核心知识知晓率达到80%以上。宫颈癌筛查早诊率达到90%以上。

适龄妇女乳腺癌筛查率逐年提高。适龄妇女乳腺癌防治核心知识知晓率达到80%以上。乳腺癌筛查早诊率达到70%以上。

天津市宫颈癌、乳腺癌筛查服务对象

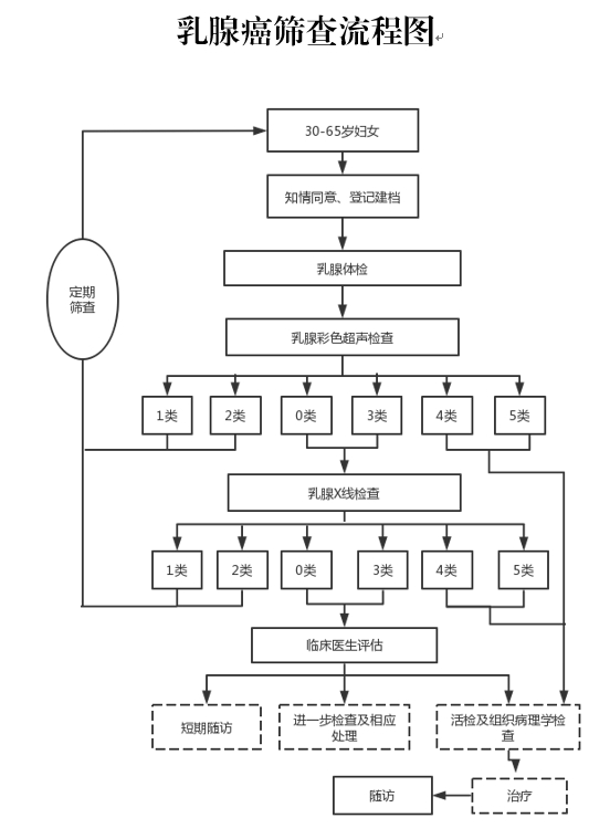
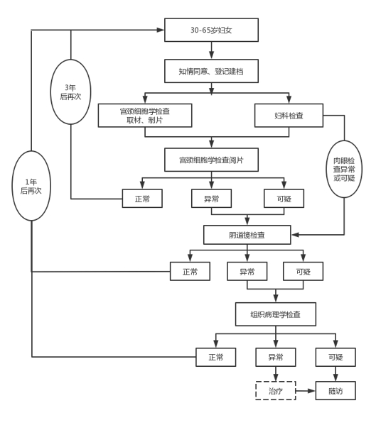
30-65岁妇女,本市已婚适龄妇女“两癌”与妇科常见病筛查项目筛查服务对象,优先保障农村妇女、城镇低保妇女;以及用人单位女职工定期体检人员。

天津市宫颈癌筛查工作内容

NO.01

宫颈癌筛查

1.妇科检查。包括询问病史、外阴及阴道检查、盆腔检查及阴道分泌物检查。

2.宫颈癌初筛。可采取以下方法:

(1)宫颈细胞学检查。包括取材、制片及阅片,采用子宫颈/阴道细胞学TBS(The Bethesda System)报告系统对宫颈细胞进行评价。原则上每3年筛查一次。检查具体流程见下图。

(2)高危型HPV检测,包括取材、保存、实验室检测及报告。HPV检测所采用的技术平台及其产品至少包含世界卫生组织明确确认的14种以上的高危型别,包括:HPV16、18、31、33、35、39、45、51、52、56、58、59、66、68 等亚型。原则上每5年筛查一次。检测具体流程见下图。

3.阴道镜检查:对宫颈细胞学检查初筛结果异常或可疑者、HPV高危分型检测结果为16/18 亚型阳性者、其他高危型阳性且细胞学结果异常或可疑者以及肉眼检查异常者进行阴道镜检查。

4.组织病理学检查。对阴道镜检查结果异常或可疑者进行组织病理学检查。

NO.02

异常或可疑病例随访管理

宫颈癌筛查异常可疑病例主要包括:宫颈癌细胞学检查TBS报告结果为未明确意义的不典型鳞状上皮细胞(以下简称ASC-US)及以上者、高危型HPV检测结果阳性者、肉眼检查异常或可疑者、阴道镜检查异常或可疑者以及组织病理学检查结果为宫颈高级别病变及以上者。对宫颈癌筛查异常或可疑病例进行追踪随访,督促其尽早接受进一步诊断及治疗,并及时记录病例相关情况。

NO.03

社会宣传和健康教育

加大宫颈癌防治知识社会宣传和健康教育普及活动。卫生健康部门要主动联合宣传部、妇儿工委、妇联、工会等有关部门,采取多种方式向社会宣传,组织动员适龄妇女主动参与宫颈癌筛查,形成全社会关心支持宫颈癌防治的良好氛围。各级妇幼保健机构利用广播、电视、网络等媒体,广泛开展妇女宫颈癌筛查项目的相关政策和妇女健康知识宣传。医务人员在实施宫颈癌筛查和诊疗服务过程中,主动宣传疾病防治相关信息,普及健康知识,增强妇女是自身健康第一责任人意识,不断提高妇女宫颈癌防治知识的知晓率和参加宫颈癌筛查的主动性和依从性,指导高风险人群主动到医疗机构接受宫颈癌筛查。

NO.04

组织实施

各区卫生健康委要掌握辖区30-65岁适龄妇女人数,落实年度筛查计划、组织好目标人群接受宫颈癌筛查。各用人单位要在职工体检中组织女职工进行宫颈癌筛查。加强组织管理,优化服务方式,方便妇女接受筛查服务,不断提高筛查效率和质量。

天津市乳腺癌筛查工作内容

NO.01

乳腺癌筛查

1.乳腺体检和乳腺彩超检查。对妇女进行乳腺视诊、触诊和乳腺彩超检查,乳腺彩超检查结果采用乳腺影像报告和数据系统(以下简称BI-RADS分类)进行评估。乳腺彩超检查BI-RADS分类结果为1类或2类者,原则上每2-3年筛查一次;结果为0类或3类者,进行乳腺X线检查;结果为4类或5类者,进行活检及组织病理学检查。

2.乳腺X线检查。乳腺X线检查BI-RADS结果为1类或2类者,遵医嘱定期复查;结果为0类或3类者,由副高以上专科医生综合评估后进行短期随访、活检及组织病理学检查或其他检查;结果为4类和5类者,进行活检及组织病理学检查。

NO.02

筛查异常或可疑病例随访管理

乳腺癌筛查异常或可疑病例主要包括:乳腺体检异常或可疑者,乳腺彩超检查BI-RADS分类结果为0类或3类及以上者,乳腺X线检查BI-RADS分类为0类或3类及以上者,病理学检查为小叶原位癌、导管原位癌、浸润性乳腺癌及乳腺其他恶性肿瘤等恶性病变者。对乳腺癌筛查异常或可疑病例进行追踪随访,督促其尽早接受进一步诊断及治疗,并及时记录病例相关情况。

NO.03

社会宣传和健康教育

加大乳腺癌防治知识社会宣传和健康教育普及活动。卫生健康部门联合宣传部、妇儿工委、妇联、工会等有关部门,采取多种方式向社会宣传,组织动员适龄妇女主动参与乳腺癌筛查,形成全社会关心支持乳腺癌防治的良好氛围。各级妇幼保健机构利用广播、电视、网络等媒体,广泛开展妇女乳腺癌筛查项目的相关政策和妇女健康知识宣传。医务人员在实施乳腺癌筛查和诊疗服务过程中,主动宣传疾病防治相关信息,普及健康知识,增强妇女是自身健康第一责任人意识,不断提高妇女乳腺癌防治知识的知晓率和参加乳腺癌筛查的主动性和依从性,指导高风险人群主动到医疗机构接受乳腺癌筛查。

NO.04

组织实施

各区卫生健康委要掌握辖区30-65岁适龄妇女人数,落实年度筛查计划、组织好目标人群接受乳腺癌筛查。各用人单位要在职工体检中组织女职工进行乳腺癌筛查。加强组织管理,优化服务方式,方便妇女接受筛查服务,不断提高筛查效率和质量。

宫颈癌防治健康教育核心知识

一、什么是宫颈癌?

宫颈癌是发生于宫颈部上皮组织的恶性肿瘤,高危型人乳头瘤病毒(HPV)持续感染是导致官颈癌的主要原因。

二、宫颈癌有什么症状?

宫颈癌早期常常没有明显症状,随着病情进展,逐渐出现阴道不规则出血、阴道排液等症状。

三、哪些危险因素与宫颈病变相关?

宫颈癌主要致病因素为高危型HPV持续感染,其他高危因素还包括:1.有宫颈癌等疾病相关家族史;2.性生活过早;3.过早生育(18周岁以前);4.正在接受免疫抑制剂治疗;5.多个性伴或性伴有多个性伴;6.HIV感染;7.患有其他性传播疾病;8.吸烟、吸毒者。

四、生活中怎样预防HPV感染?

树立自我保护意识。安全性行为,正确使用避孕套,避免性传播疾病发生。提倡健康生活方式。

五、接种HPV 疫苗可以预防宫颈癌吗?

可以。9-45周岁女性均可接种HPV疫苗,在此年龄段越早接种保护效果越好,其中9-15周岁女性是重点人群。

六、定期宫颈癌筛查有必要吗?

有必要。35-64周岁妇女应定期接受官颈癌筛查,并在发现癌前病变时及时治疗,可以阻断病情向宫颈癌发展。

七、女性间隔多长时间做一次宫颈癌筛查?

适龄妇女每3-5年进行一次宫颈癌筛查。

八、接种HPV疫苗后,是否还需要接受宫颈癌筛查?

需要。无论是否接种HPV疫苗,均需定期接受宫颈癌筛查。

九、国家宫颈癌筛查项目包括哪些内容?

包括妇科检查、宫颈癌初筛(宫颈细胞学检查或高危型HPV检测),初筛结果异常还需要接受阴道镜检查,并根据检查结果确定是否需要进行组织病理学检查。

十、细胞学检查或HPV检测结果异常需要治疗吗?

细胞学检查或HPV检测结果异常都不能作为疾病的最后诊断,应由专业人员结合检查结果和个体情况进行综合评估,再确定进一步检查或治疗方案。

乳腺癌防治健康教育核心知识

一、什么是乳腺癌?

乳腺癌是发生在乳腺上皮组织的恶性肿瘤,近年来发病人数一直位列我国女性新发恶性肿瘤之首。目前乳腺癌病因尚不完全明确,但通过控制高危因素可降低乳腺癌发病风险。

二、乳腺癌有哪些典型症状和体征?

乳腺癌典型症状及体征表现为:乳房区域无病性肿块、乳头溢液、皮肤改变、乳头乳晕改变、腋窝淋巴结肿大等。

三、乳腺癌高风险人群有哪些?

1.有乳腺癌或卵巢癌家族史;2.月经初潮过早(<12周岁)或绝经较晚(>55 周岁);3.未育、晚育及未哺乳;4.长期服用外源性雌激素;5.活检证实患有乳腺不典型增生:6.绝经后肥胖;7.长期过量饮酒等。

四、如何降低乳腺癌发病风险?

提倡适龄生育和母乳喂养。提倡健康生活方式。积极治疗不典型增生等乳腺高危病变。

五、定期乳腺癌筛查有必要吗?

有必要。早期乳腺癌无明显症状或体证、只有定期乳腺癌筛查,才能尽早发现,通过及时诊断和规范治疗、可显著提高乳腺癌治愈率,提高生存质量。

六、女性间隔多长时间做一次乳腺癌筛查?

35-64岁妇女应至少每2-3年进行乳腺癌筛查。高风险人群可适当增加筛查频率。

七、国家乳腺癌筛查项目包括哪些内容?

包括乳腺体捡、乳腺彩色超声检查,如果初筛结果异常后续可能还需要接受乳腺X线检查、乳腺活检及组织病理检查等。

八、发现乳腺癌后怎会办?

确诊乳腺癌后、应尽快到正规医疗机构进行规范化治疗。

九、乳腺癌的预后怎么样?

早期乳腺癌患者的5年生存率可达90%以上,到晚期下降至30%左右。通过早发现、早治疗,乳腺癌完全有可能治愈,治疗费用更低,且患者的生存率和生命质量可得到明显提高。

十、乳腺增生一定会发展成乳腺癌吗?

不一定。乳脉增生是一种良性疾病,恶变的可能性很小、不需要过度恐慌,但不典型增生等乳腺高危病变会有恶变为乳腺癌的可能。

加载中...