易烊千玺考编引发全网三重争议
每日经济新闻
原标题 易烊千玺考编引发全网三重争议
每经记者 温梦华 朱鹏 每经编辑 杨夏
近年来,公务员、事业单位等考试大热,“考编”成为了很多求职者的选择,部分岗位报录比屡创新高。
而不少演员也在正职工作之余考取了编制,2022年,刘昊然成功考取了中国煤矿文工团编制,而该团副团长正是著名演员靳东。
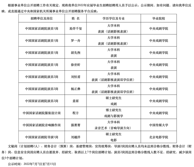
7月6日,国家话剧院公示2022年应届毕业生拟聘人员名单,中央戏剧学院2022届毕业生易烊千玺、罗一舟、胡先煦等在列。
该名单一经披露便引发大量舆论,围绕易烊千玺考编也产生了三大连锁争议:国家话剧院面试过程究竟该不该公开?易烊千玺是否为非在职人员、能否开公司?易烊千玺高中是否被违规录取?
《每日经济新闻》记者分别致电国家话剧院、易烊千玺所在经纪公司时代峰峻、其曾就读的湖南师大附中梅溪湖中学以及徐州九木德等相关公司,截至发稿,均未收到回复。
易烊千玺 图片来源:猫晚组委会
争议一:面试过程究竟该不该公开?
据人社部公示的国家话剧院2022年应届毕业生拟聘人员名单,共有10人进入公示名单,其中易烊千玺、罗一舟、胡先煦等8位均为中央戏剧学院应届毕业生,除了一名博士研究生应届生拟聘岗位为服装设计岗,其余七位均为演员岗。公示时间为7月7日至7月15日。
图片来源:人社部官网截图
消息一出,便引发了极大的舆论关注,随着话题的火爆,争议也随之而来,其中,“免笔试”招考流程和面试过程究竟是否公开成为了话题焦点。
每经记者查询发现,根据2022年国家话剧院的招聘公告,演员岗位不参加笔试,通过资格审查的人员直接进入面试。面试分三次,每次面试总成绩为100分,60分及以上为合格,60分以下人员不再进入下一次面试环节。演员岗位以第三次面试成绩为最终成绩。所有岗位考生最终成绩80分(含80分)以上者为合格,如所有考生均未达到合格分数线,则取消该岗位聘用计划。
图片来源:国家话剧院官方公告附件截图
每经记者发现,2021年国家话剧院招聘公告中有“笔试”项,5个岗位分别为:文秘(党务)、出纳、舞台监督、音响操作、灯光操作,最终的公示名单中也并未出现“演员岗”拟聘人员。
图片来源:国家话剧院官方公告附件截图
针对上述争议,7月8日,中国国家话剧院工作人员回复正观新闻称,名单上人员尚处于公示阶段,并没有录取,一直在关注网络舆情,公示期出现异议的情况会向领导反映,向上级单位报批。
“明星有权进入体制,但前提必须是进入体制的考试标准要相同,考试面前人人平等,否则就会滋生特权土壤,与我们崇尚法律面前人人平等的法治文化相违背。”北京市京师律师事务所创始合伙人、首席公司法律师王光英在接受每经记者采访时表示。
事实上,这并不是明星第一次考编。
2020年,河南籍演员刘昊然考入中国煤矿文工团,成为一名话剧演员;毕业于中央戏剧学院的演员靳东,不仅是国家一级演员,同时还担任中国煤矿文工团副团长、中国视协理事、中国文联第十一届全国委员会委员等职务。
王光英认为,明星其实和普通人没什么区别,希望进体制原因很多,不能笼统评说。“体制里有上升的通道,对于艺人的发展有一定帮助,并不是每一位艺人都能成为明星,体制也不限制艺人的发展,进入体制总体说对于大多数艺人是一种保障和进步。”
争议二:易烊千玺是否为非在职人员?能否开公司?
根据国家话剧院2022年应届毕业生招聘公告,应聘人员须为2022年应届毕业生(不含定向生、委培生、部队院校毕业生、留学回国人员),在校期间为非在职人员。
作为艺人,易烊千玺、胡先煦等人是否为非在职人员,也是此次引发公众质疑的要点之一,其背后的商业布局也再次成为焦点。
每经记者了解到,易烊千玺目前仍是北京时代峰峻文化艺术发展有限公司(以下简称时代峰峻)的签约艺人,并拥有个人工作室。每经记者联系时代峰峻方面欲了解详情,截至发稿暂无回复。
同为知名演员的胡先煦则在今年初宣布告别光线经纪,称“打算暂且一试独闯江湖”,目前宁波高新区胡先煦影视工作室也已在2021年5月被注销。
图片来源:胡先煦微博截图
对于易烊千玺的商业布局,每经记者查询启信宝发现,易烊千玺100%持股的个人独资企业北京九木德文化传媒中心已于7月4日发布了简易注销公告。据悉,该传媒中心成立于2018年11月,注册资本为1000万元人民币,有网友猜测,这一变动或许和考编有关。
图片来源:启信宝截图
“注销公司是在考编期间进行的,不过注销公司本身没有问题,问题可能出在自身开公司属于就业在职人员,这个身份属于考编限制条件范围,考编录取必然遭到质疑。不过,具体如何应该由录取单位去判断。”王光英分析。
启信宝显示,截至目前,除了上述已经注销的个人独资企业,易烊千玺任职的企业只有徐州九木的文化发展有限公司。该公司成立于2018年,注册资本为500万,法定代表人为易上捷,经营状态为存续,其中,易上捷持股比例为50%,为公司实际控制人;易烊千玺持股比例则为50%。2020年至今,该公司多次新增“易烊千玺”商标。
有网友猜测,易上捷或为易烊千玺父亲。每经记者数次致电徐州九木德文化发展有限公司、以及易上捷持股的赢销股份有限公司等多个公开电话,但均无人接听。
图片来源:启信宝截图
值得注意的是,易上捷相关联的公司共有13家,目前已经有4家公司吊销,剩余9家公司为存续状态,涉及教育、网络科技、影视文化等多个领域,在这些公司中,易上捷担任股东、董事等。
易上捷关联公司 图片来源:启信宝
其中,易上捷持股5%的赢销股份有限公司,注册资本为58亿元,法定代表人则为李俊山。启信宝显示,李俊山为创业家投资有限公司董事长,其关联公司多达29家。有网友称李俊山是某知名媒体高管,但每经记者查询该媒体高管名单,未有李俊山其人,向该媒体多位在职人员求证,均未有人认识李俊山。
58亿注册资本也引发网友热议 图片来源:启信宝截图
争议三:易烊千玺中考是否被违规录取?
易烊千玺考编发酵下,7月7日有网友在微博上发文称,对于2015年易烊千玺中考录取存疑。
该网友表示,早在今年4月,其在互联网上发现明星易烊千玺中考存在疑似高中违规录取的情况。随后向长沙市长热线进行询问,请求有关部门核实,并且期间一直在拨打电话询问进度。
7月6日,上述网友称收到市长热线的回复。“他的回复明确说经核实易烊千玺确实存在违规录取的情况,并且该校长从中非法获利。为了确保真实性,我在下午又拨打了两次热线,得到的回复,均是与第一通电话一样的回复,并且接线员多次强调确实违规,目前在等待处理结果的阶段。有意思的是,在我觉得这件事情已经定性的时候,今天凌晨1点市长热线突然打了一个电话告诉我,说教育局那边致电说结果改了,易烊千玺不存在违规录取的情况。”
一名网友称此前举报违规录取已取得市长热线回复 图片来源:网友微博截图
对于上述回复,该网友表示疑惑。在微博中,该网友还附上了相关录音,并做了加速处理,无法分辨其内容真伪。
7月7日下午,名为“易烊千玺后援会官博”晒出湖南省教育阳光服务大厅官方回应截图,截图称“经调查核实,根据当年的招生入学政策,未发现该考生违规入学及该校校长从这项招生入学中违规获取利益的情况。”
易烊千玺后援会官博同时表示:“易烊千玺中考一事,经官方调查已有结论,并无违规行为。恳请大家尊重事实,切勿偏听偏信,以谣传谣,被有心之人恶意引导,成为传播谣言的帮凶。”
图片来源:“易烊千玺后援会官博”微博
每经记者多次拨打湖南师大附中梅溪湖中学电话、湖南省教育阳光服务大厅官网电话、以及阳光服务大厅回复中工作人员提及的电话,均无人接听。
每经记者查询湖南师大附中梅溪湖中学官网显示,2016年学校校长彭荣宏曾与易烊千玺的父亲举行了家长见面会,该校确系易烊千玺高中就读院校。
图片来源:湖南师大附中梅溪湖中学官网截图
在此次考编争议之前,易烊千玺已经从事了多年的演艺工作,从5岁开始学舞并在电视上表演节目,易烊千玺便很早就开始了自己的演艺之路。多年来,凭借《少年的年》《长安十二时辰》《送你一朵小红花》《长津湖》《奇迹•笨小孩》等电影电视剧得到了大量业内外认可。
灯塔专业版显示,截至目前,易烊千玺参与影视作品累计70部,参与的电影票房累计166.45亿元,其参与主演的《少年的你》获得了内地票房15亿,也凭借这部电影,获得了金像奖和金鸡奖的提名。