新浪财经

干货!2022年中国特高压设备行业龙头企业对比:中国西电PK特变电工 谁是特高压设备行业领军者?

前瞻网

关注

行业主要上市公司:特变电工(600089)、中国西电(601179)、保变电气(600550)、许继电气(000400)、平高电气(600312)、国电南瑞(600406)、思源电气(002028)、神马电力(603530)等

本文核心数据:特变电工与中国西电业务布局、特高压项目参与情况、产销量、特高压设备业务营收、毛利率等

1、特高压设备行业龙头公司特高压设备业务布局历程

从发展历程来看,特变电工成立于1993年,于1997年便在上交所上市,在2006年就研制出世界首台1000kV特高压交流变压器;中国西电成立于2008年,2009年开始为我国首个1000kV特高压交流项目提供成套装备,2010年在上交所上市。

二者均在我国特高压领域起步之处便投入特高压设备建设,但整体来看,特变电工在变压器领域的研发历史更为悠远,相对拥有更加丰富的研发经验。

2、特高压设备业务布局及生产研发现状

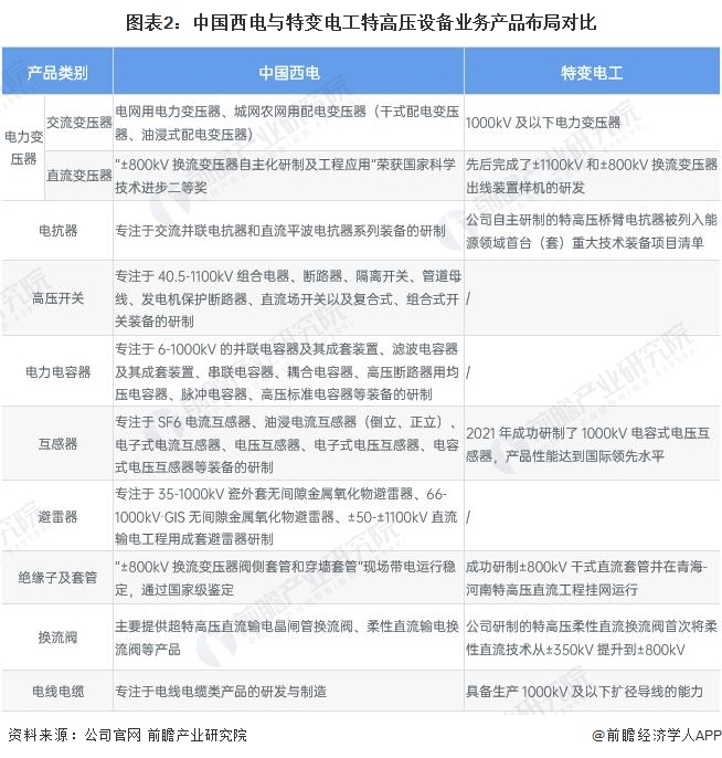
——特高压设备产品最新布局情况:中国西电业务布局覆盖特高压设备全系列产品

在特高压设备业务的产品布局方面,中国西电的特高压设备产品布局更加丰富,包括变压器、电抗器、高压开关、电力电容器、互感器、避雷器、绝缘子及套管、换流阀与电线电缆产品等全套特高压设备;而特变电工则主要集中布局变压器与电线电缆产品,近两年开始研制特高压互感器、套管与换流阀等产品,逐步向特高压成套设备产品延伸。

——特高压项目参与情况:中国西电与特变电工均积极为我国大型特高压项目提供设备产品

从中国西电与特变电工参与的主要大型特高压项目建设情况来看,二者均为我国特高压事业的建设做出了很大贡献。例如,中国西电与特变电工均为我国首个1000kV特高压交流试验示范输电工程(晋东南-南阳-荆门)与首个±800kV特高压直流输电工程(云南-广东)提供了设备支持,其中中国西电提供全系列的设备,而特变电工主要提供变压器与电抗器等核心设备。

——特高压设备产销情况对比:特变电工变压器产品占据更大的产销市场

从变压器的产销量来看,2016年以来,除2020年外,特变电工的变压器生产量与销售量均略高于中国西电,历年来,特变电工坚持“以销定产”的方式生产,不存在存货积压情况。

2021年,中国西电实现变压器产量1.42亿kVA,特变电工为2.30亿kVA;销量方面,中国西电2021年共销售特高压设备1.50亿kVA,而特变电工特高压设备销售量为全部产量2.30亿kVA。

——特高压设备价格对比:特变电工的变压器售价整体高于中国西电

从变压器产品历年的销售均价来看,特变电工的变压器价格整体高于中国西电。2021年,中国西电的变压器产品销售均价为38.58亿kVA,特变电工达到47.51元/kVA。

3、特高压设备财务表现对比

——特高压设备业务营收:特变电工的特高压设备业务体量小幅领先

从特高压设备业务营业收入的增长情况来看,特变电工的特高压设备业务体量小幅领先于中国西电。

2021年,中国西电的输变电设备业务规模为141.81亿元,特变电工达到199.11亿元。中国西电的全部业务均为输变电设备制造,而近年来,特变电工的输变电设备业务仅包括变压器与电线电缆生产两大部分,且2021年其成功研发出特高压互感器、套管与换流阀等新产品,预计未来输变电设备业务体量还将继续增加。

——特高压设备业务毛利率:中国西电在特高压设备领域拥有更强的盈利能力

从盈利情况来看,中国西电的毛利率水平明显高于特变电工,但二者近年来均有波动下降的走势。2021年,中国西电的特高压设备毛利率为21.70%,特变电工为13.59%。

整体来看,中国西电在特高压设备领域拥有更强的盈利能力。

——研发能力:中国西电的研发投入比例高于特变电工

从特变电工与中国西电历年的研发投入占营业收入的比例变化情况来看,中国西电稍高于特变电工。2021年,中国西电与特变电工的研发投入占营业收入比例分别为5.44%和4.50%。

4、前瞻观点:中国西电公司是中国特高压设备行业领军企业

通过上述中国西电与特变电工在特高压设备业务各方面的对比,前瞻认为特变电工在特高压设备领域,相比于中国西电更具竞争力,是国内特高压设备行业的领军企业。

以上数据参考前瞻产业研究院《中国特高压设备行业市场前瞻与投资战略规划分析报告》,同时前瞻产业研究院还提供产业大数据、产业研究、政策研究、产业链咨询、产业图谱、产业规划、园区规划、产业招商引资、IPO募投可研、IPO业务与技术撰写、IPO工作底稿咨询等解决方案。

更多深度行业分析尽在【前瞻经济学人APP】,还可以与500+经济学家/资深行业研究员交流互动。

加载中...