新浪财经

宇宙的尽头是“编制”,易烊千玺也不例外

蓝鲸财经

关注

宇宙的尽头是“编制”,从刘昊然、陈晓到如今的易烊千玺、罗一舟、胡先煦,越来越多的明星开始进入体制内。

宇宙的尽头是编制

易烊千玺考进国家话剧院

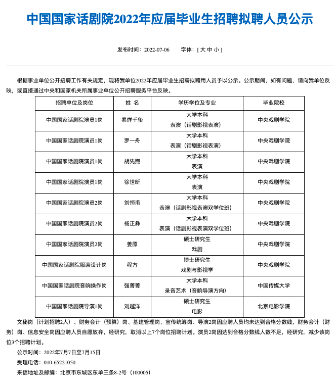
7月6日,人社部官网发布了《中国国家话剧院2022年应届毕业生招聘拟聘人员公示》。

公告显示,共有10位应届毕业生成为中国国家话剧院“2022年应届毕业生招聘拟聘用人员”,其中8人来自中央戏剧学院,1人来自中国传媒大学,1人来自北京电影学院。一共包含7名本科生,2名硕士研究生和1名博士研究生。

值得注意的是,刚刚从中央戏剧学院本科毕业的易烊千玺、罗一舟、胡先煦等“00后”青年演员,均进入了拟聘用名单,招聘单位及岗位为“中国国家话剧院演员1岗”。

据官网显示,中国国家话剧院是隶属于中华人民共和国文化和旅游部的国家话剧艺术演出团体,拥有雄厚的艺术创作资源和辉煌的历史传承。

以欧阳予倩、廖承志、吴雪、舒强、金山、孙维世为代表的一代又一代戏剧前辈,为剧院的沿革与发展奠定了坚实厚重的基础。中国国家话剧院汇聚了一批优秀的话剧舞台艺术人才和影视艺术人才,是一个继承传统,富于探索,追求高水准的具有导向性、代表性、示范性的国家话剧艺术殿堂。

童星出道的易烊千玺,凭借偶像组合TFBOYS大火,高考考入中央戏剧学院表演专业,出演过《少年的你》《送你一朵小红花》《长津湖》《长安十二时辰》等众多影视作品。

凭借今年2月的春节档《长津湖之水门桥》《奇迹·笨小孩》两部电影的加持,易烊千玺主演的电影票房累计破100亿,他成功拿下“中国首位00后百亿票房男演员”的荣誉。

作为炙手可热的当红偶像,易烊千玺等人“上岸”一事也再度印证了“宇宙的尽头是考编”这一段子。对于明星而言,就算在资本迷人眼的娱乐圈,“体制内”一样很香。

免除笔试、注销企业?

明星考编合规性惹争议

然而,明星考编上岸的消息在引发广泛关注的同时也引发不少质疑。

其中质疑声最多的莫过于,易烊千玺、胡先煦等人考编无需经过最难的笔试,只需要通过面试即可,相比普通人考编,他们相对容易。还有人质疑,在“上岸”竞争压力大的当下,明星们扎堆考编抢占普通人的名额,属于浪费资源。

对此,记者查询中国国家话剧院早前公布的招聘公告发现,在招聘流程中,该院对于“演员岗”的考核要求为不参加笔试,通过资格审查的人员直接进入面试。面试分三次,每次面试总成绩为100分,60分及以上为合格,60分以下人员不再进入下一次面试环节。演员岗位以第三次面试成绩为最终成绩。

因此,从规定来看,易烊千玺等演员免笔试符合该院的招聘流程。

今日“易烊千玺个人独资企业申请注销”的话题也登上热搜,有人质疑称,为何在录用公示期间突然注销公司?其本人是否符合招聘中的“应届毕业生”和“在校期间非在职”的要求。

据天眼查app显示,易烊千玺个人独资企业——北京九木德文化传媒中心已于7月4日发布注销公告,该传媒中心成立于2018年11月,注册资本为1000万元人民币。

值得注意的是,易烊千玺所注销的公司,为“个人独资企业”而非公司,只有投资人,没有法人代表,不影响“非在职”条件。

此外,2018年4月,易烊千玺以94.8的考分位列中央戏剧学院2018年艺术类考试话剧影视表演专业全国第一名。7月,易烊千玺以文化、专业双科第一的成绩被中央戏剧学院表演系话剧影视表演专业录取。

作为中戏2018级全日制本科应届毕业生,易烊千玺属于全日制大学生,档案都在学校,也符合应届毕业生的报考条件。

为什么越来越多的明星开始考编了?

一直以来,事业编、公务员都是最稳定的职业,近年来年轻人考公的热情也越来越高,数据显示,2021年全国公务员招考通过资格审查的人数是212万,创历年新高。

在这样的趋势下,即便是收入可观的明星艺人也开始逐渐向体制内靠拢,娱乐圈考编也早已不是新鲜事。

在众多“考编”的艺人中,前BEJ48 Team B陈逸菲绝对算是典范,她本科毕业于华南理工大学,后被娱乐公司选中成为练习生,2016年以BEJ48 Team B成员出道后一直不温不火,就开始备考公务员。2017年,陈逸菲考上了上海高级人民法院,她也被网友称为娱乐圈“最强公务员”。

2020年11月,河南籍演员刘昊然考入中国煤矿文工团,成为一名话剧演员。

继考编上岸后,他作为中国煤矿文工团的一员参加文代会的照片又在微博刷屏,这也让刘昊然成功获得“体制内男友”称号。

毕业于中央戏剧学院的靳东是国家一级演员,同时还担任中国煤矿文工团副团长,中国视协理事,中国文联第十一届全国委员会委员等职务。此外,在《梦华录》爆火后,有粉丝发现陈晓穿着西装去开会,进而发现他也是编制内身份,还担任中国文联理事。

就娱乐圈现有的编制明星来说,他们主要来自话剧院、电影制片厂、文工团等单位。

前有陈晓、刘昊然,现在又新增加了易烊千玺、罗一舟、胡先煦等人,事实证明,越来越多的明星开始尝试走进体制内。

近年来,为针对娱乐圈乱象和饭圈文化,国家也大力开展了一系列“清朗行动”,在此背景下,去流量化似乎已经成为行业的趋势,因此不少人把明星考编的现象也归因于此。

对于一部分当红的年轻艺人来说,选择“名利”还是选择编制或许是一个不需要经过思考就可以得出答案问题,因为在动辄百万千万的收入面前,体制内的光环显得并不耀眼,他们只需要考虑当下赚了多少钱,拥有多少名气,至于名气能持续多久或许并不在他们的考量范围内。

但对于另一部分想把演员当作终身职业去做的艺人来说,考编是一种能够长久且持续的发展方式,“在编”的身份也是一种来自社会主流的认可,面对变幻莫测的娱乐行业,在一线城市端上一碗“铁饭碗”或许也是不错的选择。

加载中...