新浪财经

【干货】供应链管理服务行业产业链全景梳理及区域热力地图

前瞻网

关注

供应链管理服务产业主要上市公司:目前国内供应链管理服务行业的上市公司主要有怡亚通 (002183)、飞马国际(002210)、飞力达(300240)和瑞茂通(600180)等;

本文核心数据:供应链管理服务产业链,供应链管理服务全景图,供应链管理服务企业区域分布,供应链管理服务代表性企业布局

供应链管理服务产业链全景梳理:行业处于中游区位

在供应链管理服务产业链中,供应链管理服务属于产业链中游环节,上游环节是主要由货物、产品供应生产或销售厂商组成,上游客户提出供应链优化、调整需求,服务企业对其供应链进行针对性的调整和优化,或者以接收外包的形式接管供应链环节的工作,最终与下游消费端进行对接。

上游的供应厂商主要由大宗材料、产品供应商和汽车生产企业以及电商零售企业组成,中游的供应链管理服务提供企业主要厂商包括三大行业龙头嘉里物流、联强国际集团和利丰组成,境内主要企业有怡亚通、飞马国际等。

中国供应链管理服务企业分布较为分散,在华南、华东、华北、华中等地区均有分布。目前华南地区的企业最多,广东省的供应链服务企业接近80000家,为全国注册企业最多的区域。从整体上,大多企业也聚集在东部沿海区域。

截止2022年5月,供应链管理服务行业内的上市企业主要集中于东南沿海全区域,其中广东省上市企业最多。供应链管理服务行业中上市企业较少,大多数企业都在不同的细分行业如实体领域、零售领域进行供应链服务,境内上市企业中深圳市具有较高的聚集效应。

供应链管理服务产业环节占比

根据Gartner提供的数据来看,2021年全球业务流程外包市场包括企业内部运营、企业服务、供应链管理在内,业务流程外包市场规模分配结构中供应链管理约占10%,随着越来越多的企业对于优化供应链环节和降低成本的需求增加,供应链管理服务在外包环节业务中的占比也将不断提升。

供应链管理服务企业主要类型

近些年来,随着中国经济的快速发展,大量的供应链服务公司应运而生。目前,中国境内的供应链服务公司主要有三种常见类型:

供应链管理服务产业发展总结

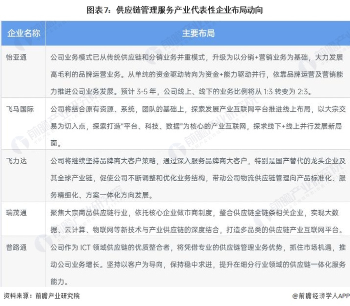
从中国本土主要企业怡亚通以及飞马国际近年来的战略布局上可以看出,产业信息化、供应链线上业务占比增加成为重点布局对象,可以看出,目前这也是中国本土企业提升国际竞争力的必经之路,在国际市场上获得一席之地,首先要适应行业的整体信息化发展道路:

更多本行业研究分析详见前瞻产业研究院《中国供应链管理服务行业市场前瞻与商业模式分析报告》,同时前瞻产业研究院还提供产业大数据、产业研究、政策研究、产业链咨询、产业图谱、产业规划、园区规划、产业招商引资、IPO募投可研、IPO业务与技术撰写、IPO工作底稿咨询等解决方案。

更多深度行业分析尽在【前瞻经济学人APP】,还可以与500+经济学家/资深行业研究员交流互动。

加载中...