新浪财经

【全网最全】2022年快递行业上市公司全方位对比(附业务布局汇总、业绩对比、业务规划等)

前瞻网

关注

行业主要上市公司:目前国内快递行业的上市公司主要有:顺丰控股(002352.SZ))、圆通速递(600233.SH)、韵达股份(002120.SZ)、申通快递(002468.SZ)、京东物流(02618.HK)、中通快递(ZTO.N、02057.HK)、德邦快递(603056.SH)、百世集团(BEST.NYSE)等。

本文核心内容:快递产业上市公司汇总、快递行业上市公司业务布局对比、快递行业上市公司业务业绩对比、快递行业上市公司快递业务规划对比。

1、快递产业上市公司汇总

快递业是现代服务业的重要组成部分,是推动流通方式转型、促进消费升级的现代化先导性产业。目前,我国快递产业的上市公司数量较多,分布在各产业链环节。其中,涉及快递服务商的上市公司包括:顺丰控股、中通快递、申通快递、圆通速递、韵达股份等。

2、快递行业上市公司业务布局对比

快递行业的上市公司中,顺丰控股、中通快递、申通快递、圆通速递、韵达股份、京东物流、德邦快递、百世集团快递业务遍布全国各地,并且经过多年发展,已经成为快递行业头部企业。

3、快递行业上市公司快递业务业绩对比

从快递业务量来看,2021年,我国快递行业上市公司中,中通快递业务量位居榜首,快递业务量超过200亿件;韵达股份、圆通速递、申通快递、顺丰控股、德邦股份次之,快递业务量超过100亿件(亿票)。

从快递单票收入来看,2020-2021年,我国主要快递上市公司单票收入呈波动下降的趋势,行业价格战较为激烈。2021年,顺丰快递单票收入最高,达到16.43元;圆通速递、申通快递、韵达股份次之,单票收入在2.5元左右;中通快递单票收入最低,仅为1.39元。

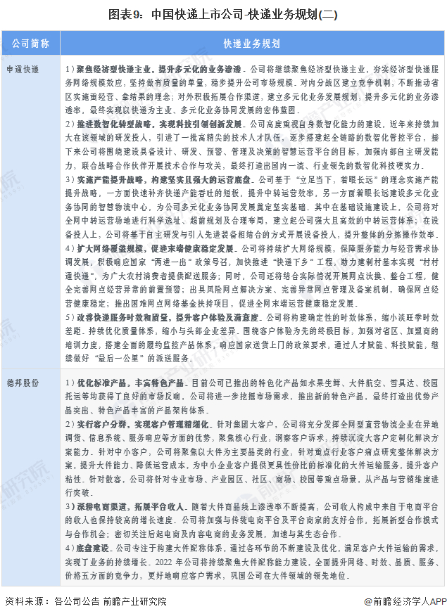
4、快递行业上市公司快递业务规划对比

《“十四五”邮政业发展规划》立足“十四五”,提出了规模实力、基础网络、创新能力、服务水平、治理效能五大方面目标,设定了邮政业业务收入、建制村快递服务通达率、重点地区快递服务72小时准时率、八家头部企业(CR8)研发经费投入增长、可循环快递包装保有量等12项指标。预计到2025年,快递业务量超过1500亿件,快递业务收入超过15000亿元,形成多个年业务量超过200亿件或年业务收入超过2000亿元的邮政快递品牌。据此,快递行业的龙头企业-顺丰控股、中通快递、京东物流、申通快递、圆通速递等在推进绿色物流体系建设、推进“数智化”转型方面进行规划。此外,快递行业其他上市公司也明确了其快递业务的发展布局。

更多本行业研究分析详见前瞻产业研究院《中国快递行业发展前景与投资战略规划分析报告》,同时前瞻产业研究院还提供产业大数据、产业研究、政策研究、产业链咨询、产业图谱、产业规划、园区规划、产业招商引资、IPO募投可研、IPO业务与技术撰写、IPO工作底稿咨询等解决方案。

更多深度行业分析尽在【前瞻经济学人APP】,还可以与500+经济学家/资深行业研究员交流互动。

加载中...