新浪财经

【建投有色】铝产业链价格风险管理周度报告20220628

市场资讯 2022.06.28 18:31

CFC金属研究

重要提示:通过本订阅号发布的观点和信息仅供投资者中符合《证券期货投资者适当性管理办法》规定可参与期货交易的投资者参考。因本订阅号暂时无法设置访问限制,若您并非符合《办法》规定的投资者,为控制投资风险,请您请取消关注,请勿订阅、接收或使用本订阅号中的任何信息。对由此给您造成的不便表示诚挚歉意,感谢您的理解与配合!

作者   王贤伟 

本报告完成时间  | 2022年06月28日

一、铝产业链相关材料价格动态

1.1铝土矿

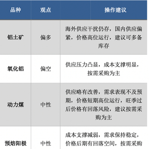
国内供应持续偏紧,铝土矿价格小幅上涨。山西晋北地区到厂价在425-450元/吨,山西孝义地区在435-475元/吨;河南三门峡地区不含资源税到厂价在435-480元/吨附近;贵州地区铝硅比5.5,不含税价格在325-370元/吨;广西地区铝硅比5.5,不含税价格维持在305-320元/吨。本月北方地区国产铝土矿的价格小幅上抬5-10元/吨,价格小幅抬升。国内矿石开采受安全检查以及环保督察等因素影响,供应难以放量。在国内氧化铝复产背景下,需求有所增加,供需矛盾进一步突出。但目前国内氧化铝供应增量明显,氧化铝价格有回落压力,氧化铝企业有较强意愿将成本压力转移至矿端,短期铝土矿价格进一步上行压力较大。

1.2 氧化铝

新增产能放量,价格阶段承压。截至6月24日,SMM氧化铝地区加权指数2957元/吨,周内价格暂无波动。其中,山东地区报2950-3050元/吨;河南地区报2970-3070元/吨;山西地区报2850-2900元/吨;广西地区报2950-3020元/吨;贵州地区报2890-2960元/吨;鲅鱼圈地区报3100-3150元/吨。基本面看供应端持续放量, 2022年新投氧化铝项目有靖西天桂二期85万吨、博赛万州480万吨、河北文丰240万吨、奥凯达40万吨,合计845万吨,此外仍有445万吨待投产,预计今年新投产能将达1290万吨。另一方面,矿石价格持续走高,碱液价格亦处于高位,氧化铝生产成本进一步抬升。山西、河南、贵州的部分氧化铝厂出现了减产情况,若减产规模扩大将对现货供给造成影响,届时价格继续下跌空间有限。

1.3 动力煤

供应持续增长,需求增速放缓,价格有回落空间。  国内煤炭产量保持高位,1-5月国内原煤产量在18.1亿吨,同比增长10.4%。鄂尔多斯地区煤矿开工率持续保持在高位水平,截至6月23日开工率在89.63%,较去年同期提高11.85个百分点,单日煤炭产量保持在260万吨以上的高位水平。同时6月以来港口累库进程也有加快,截至6月24日秦皇岛港、曹妃甸港(国投曹妃甸、曹二期、华能曹妃甸、华电曹妃甸)以及京唐港,合计煤炭库存2315.9万吨,较上月底增加275.8万吨,增幅在13.52%,供应端压力明显缓解。

受疫情及外部环境影响,下游终端需求的恢复仍不及往年预期。工业用电量提升不明显,且水电发力增加,电厂日耗处于往年同期偏低水平,终端及港口等环节库存均高于往年同期,需求释放情况不及预期,市场承压,旺季不旺特征初步显现。而在国家发展改革委统一部署下,各地发展改革部门会同市场监管等部门组成调查组,全面开展落实煤炭价格调控监管政策拉网式调查。政策压力下煤价继续上行空间有限,消费旺季过后有较大回落风险。

1.4 预焙阳极

成本小幅下滑,价格面临下行压力。百川盈孚石油焦现货均价4903元/吨,环比上周四下降50元/吨,主营炼厂稳价交投,地方炼厂出货一般,部分炼厂焦价继续下行;煤沥青今日市场均价为5861元/吨,环比上周四上涨9元/吨,周内原料焦油成交上涨,焦油深加工成本面承压继续增大,煤沥青主流挺价心态,新单小幅上行调整,幅度在50-100元/吨。原料价格依旧处于高位,上游市场对阳极成本支撑依旧存在,企业目前原料采购多执行常规量,企业生产经营压力依存,且对后续市场存观望情绪。

基本面看中国预焙阳极市场整体供应稳定。运行产能相比前期小幅增加,预焙阳极供应充足,商用阳极企业多执行订单为主。需求端电解铝企业仍有产能投产,短期较为稳定。在成本小幅回调的背景下,预焙阳极有下行压力。

1.5 电解铝

1.5.1产量及升贴水

供应端增速放缓,需求仍待发力。海外能源价格高企,美国两家铝厂开始停产,海外供应发生减量。国内目前有部分产能有望投复产,预计到6月底国内电解铝运行产能达4076万吨附近,6月国内电解铝产量有望达334万吨,同比增长3.7%左右,供应压力将进一步凸显。现货端看巩义地区到货有所增加,现货升贴水有所回落。华东及华南地区现货交投一般,升贴水小幅走低。

1.5.2利润及库存

目前行业平均利润回落至1200元/吨附近,国内部分铝厂开始出现亏损。 当前电解铝全国平均成本在18040元/吨附近,根据当前铝价测算,行业冶炼利润在1200元/吨附近,目前随着铝价的持续走低,国内高成本地区如福建、重庆、四川、广西等地区开始出现亏损。初步估计亏损产能近440万吨左右。

6月27日,国内电解铝社会库存合计74.6万吨,较上周四库存下降0.5万吨。电解铝库存本周仍维持去库,但降幅明显放缓。分地区看,无锡和佛山地区仍是持续降库,而巩义地区,铝锭库存出现累库,到货增量叠加目前市场趋势下,下游不接货的情绪使库存出现累积。海外LME库存保持去库状态,已下降至近21年新低,对伦铝价格有所支撑。

1.5.3铝加工

铝型材开工率保持平稳,型材及板带箔订单一般。上周铝型材开工率保持平稳,目前在69.8%左右。铝板带箔企业开工率维持在较高水平,其中铝板带开工率跟上周持平81%,铝箔开工率持平为81.4%。铝线缆开工环比下跌1.4个百分点,目前在57%附近。6月型材加工企业整体开工率预计环比5月上升,当前全国疫情稳定,带动整体下游订单稍有好转,新增订单主要为新能源汽车、光伏及部分基建等板块。目前建筑板块开工率仍然偏低,且7、8月份为传统淡季,预计短期该板块难以改善。不过在全国经济保增长的背景下,市场对于地产板块刺激政策落地仍有较强预期。

1.6 铝合金

供需双弱维持,价格小幅回落。废铝方面,熟铝价格上周下跌600-700元/吨,生铝价格上周下跌400元/吨。贸易商挺货意愿较强,现货交投不佳,短期跌势有所放缓。再生铝方面,SMM ADC12价格环比上周五跌500元/吨至19500元/吨附近。成本端硅价及废铝价格均有所回落,不过再生铝成本传导较慢。需求端看,本周再生铝厂订单依旧偏淡,汽车等终端需求表现不甚乐观,压铸厂采购较为谨慎,多维持刚需采购。供给端看,新增订单有限叠加成本相对高企,开工率与去年同期相比下降约10个百分点。进口铝合金锭方面,近期海外铝价同样下跌,进口ADC12价格亦有下调。跌幅稍弱于国内价格,导致进口盈亏目前小幅扩大至300元/吨。

二、铝产业链行业资讯(周度)

2.1 政策篇

(1)生态环境部:2030年电解铝可再生能源使用比例提高至30%以上

推进工业领域协同增效。推进工业节能和能效水平提升。依法实施“双超双有高耗能”企业强制性清洁生产审核,开展重点行业清洁生产改造,推动一批重点企业达到国际领先水平。

2.2 市场篇

(1)海关统计信息发布,1-5月中国铝产品出口量值显著增长

海关统计信息显示,今年1-5月中国铝产品出口量值都显著增长,铝产品累计出口量432.85万吨(含铝车轮),同比增长16.9%,累计出口额202.8亿美元,同比增长40.7%。特别是对欧洲出口增幅更大。全球疫情、能源紧张、供应链变化等形势导致市场对中国铝材及制品依赖度增加,国际铝价上涨也有利于中国出口,给中国铝产业链带来新机会。

(2)IAI:5月全球原铝产量低位回升 日均产量仍在下滑

国际铝业协会(IAI)公布的数据显示,5月全球(不包括中国)原铝产量低位回升至2213千吨。5月全球(不包括中国)原铝日均产量仍在下滑至71.39千吨,落至一年半低位。

2.3 企业篇

(1)俄铝:为方便计算4月季5月原铝价格 决定对固定卢布价格进行调整

6月27日,俄铝发布公告表示为计算2022年4月的价格,公司管理层决定将2022年3月的固定卢布价格调整(增加)8.9%,且为计算2022年5月的价格,公司管理层决定将2022年4月的固定卢布价格调整(降低)8.9%。

(2)EGA向欧洲汽车铝部件制造商供应太阳能低碳铝

6月21日,阿联酋环球铝业(EGA)签署了一项协议,向梅赛德斯-奔驰零部件制造商Hammer铝业(HAI)供应太阳能低碳铝CelestiAL。EGA每年向HAI供应数千吨铝,而通过该协议,EGA可以向HAI供应一部分低碳铝产品。两家公司都是铝业管理倡议ASI成员,通过这一协议,建立起了负责任和低碳铝供应链关系。

三、主要原材料价格分析及周度展望

3.1 铝土矿

市场分析: 本月北方地区国产铝土矿的价格小幅上抬5-10元/吨,价格小幅抬升。国内矿石开采受安全检查以及环保督察等因素影响,供应难以放量。在国内氧化铝复产背景下,需求有所增加,供需矛盾进一步突出。但目前国内氧化铝供应增量明显,氧化铝价格有回落压力,氧化铝企业有较强意愿将成本压力转移至矿端,短期铝土矿价格进一步上行压力较大。

行情展望:供应仍然偏紧,但价格上行空间短期有限。

 3.2 氧化铝

市场分析:基本面看供应端持续放量, 2022年新投氧化铝项目有靖西天桂二期85万吨、博赛万州480万吨、河北文丰240万吨、奥凯达40万吨,合计845万吨,此外仍有445万吨待投产,预计今年新投产能将达1290万吨。另一方面,矿石价格持续走高,碱液价格亦处于高位,氧化铝生产成本进一步抬升。山西、河南、贵州的部分氧化铝厂出现了减产情况,若减产规模扩大将对现货供给造成影响,届时价格继续下跌空间有限。

行情展望:短期价格偏弱运行,中长期下跌空间有限。

 3.3 动力煤

市场分析:受疫情及外部环境影响,下游终端需求的恢复仍不及往年预期。工业用电量提升不明显,且水电发力增加,电厂日耗处于往年同期偏低水平,终端及港口等环节库存均高于往年同期,需求释放情况不及预期,市场承压,旺季不旺特征初步显现。而在国家发展改革委统一部署下,各地发展改革部门会同市场监管等部门组成调查组,全面开展落实煤炭价格调控监管政策拉网式调查。政策压力下煤价继续上行空间有限,消费旺季过后有较大回落风险。

行情展望:需求增长不及预期,旺季之后煤价有回落空间。

 3.4 预焙阳极

市场分析:原料价格依旧处于高位,上游市场对阳极成本支撑依旧存在,企业目前原料采购多执行常规量,企业生产经营压力依存,且对后续市场存观望情绪。基本面看中国预焙阳极市场整体供应稳定。运行产能相比前期小幅增加,预焙阳极供应充足,商用阳极企业多执行订单为主。需求端电解铝企业仍有产能投产,短期较为稳定。在成本小幅回调的背景下,预焙阳极有下行压力。

行情展望:短期阳极价格仍处于高位,中期有回落风险。

 3.5 电解铝

市场分析:美联储上调了后续的加息计划,市场担忧此举会导致全球经济增速进一步放缓,而6月欧美地区制造业PMI指数大幅下滑加重了市场的忧虑。就铝基本面而言,目前呈现多空交织局面,上游铝土矿供应偏紧,成本支撑较为有力。国内供应端压力仍存,但新增产能有限。下游加工企业开工率略有回落,建筑型材及铝板带板块反映新增订单不足,叠加传统消费淡季来临,下游接货积极性不高。短期铝价上方压力依然明显。

行情展望:宏观情绪改善,但基本面边际转弱,铝价反弹高度有限,建议逢高沽空为主。

 3.6 铝合金

市场分析:废铝方面,熟铝价格上周下跌600-700元/吨,生铝价格上周下跌400元/吨。贸易商挺货意愿较强,现货交投不佳,短期跌势有所放缓。再生铝方面,SMM ADC12价格环比上周五跌500元/吨至19500元/吨附近。成本端硅价及废铝价格均有所回落,不过再生铝成本传导较慢。需求端看,本周再生铝厂订单依旧偏淡,汽车等终端需求表现不甚乐观,压铸厂采购较为谨慎,多维持刚需采购。供给端看,新增订单有限叠加成本相对高企,开工率与去年同期相比下降约10个百分点。进口铝合金锭方面,近期海外铝价同样下跌,进口ADC12价格亦有下调。跌幅稍弱于国内价格,导致进口盈亏目前小幅扩大至300元/吨。

行情展望:供需双弱格局维持,价格小幅下跌。

四、价格预测与风险管理策略建议汇总

作者姓名:王贤伟  

电话:023-81157343

期货投资咨询从业证书号:Z0015983

期货从业资格证号:F3048178

加载中...