新浪财经

十张图了解2022年中国利用外资市场现状及发展趋势 利用外资总量持续上升

前瞻网

关注

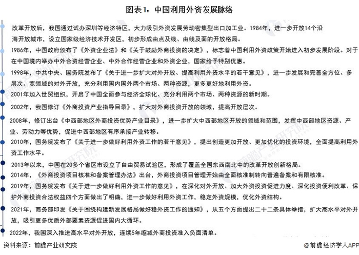
中国利用外资发展脉络

改革开放后,我国不断改善利用外资的环境,进一步扩大对外开放,利用外资规模不断扩大,水平逐步提高;加入WTO后,我国从单方面自主开放转变为与世贸组织成员在国际规则下相互开放;十八大以来,国内经济进入新常态,我国外资管理体制加速转型,在利用外资方面持续深化“放管服”改革。

中国利用外资总量持续上升

利用外资属于国际资本流动范畴,其基本涵义是指某一国家或地区从国际上的其他国家或地区引入资本,即国际资本输入到某一国家或地区,方式包括直接利用外资和间接利用外资。利用外资可以补充国内建设资金,也可以获得国际先进技术和管理经验,扩大与世界经济的交流及融合。

改革开放以来,我国不断改善投资环境,实际使用外资金额由1983年的9.2亿美元增长到2021年的1734.8亿美元,年均增幅接近15%,中国吸收外资在规模数量上取得了显著突破,已进入高质量发展期。

中国是全球第二大外商直接投资流入国

据联合国贸发会议数据,2020年全球跨国投资规模大幅下降34.7%,外商直接投资(FDI)流入金额仅9988.9亿美元,中国实现逆势增长,占全球比重达15%,居世界第二,连续29年居发展中国家首位。我国吸收外资金额占全球跨国直接投资总额的比重不断提升,2017年至2020年连续四年保持全球第二大外资流入国地位。2021年,我国吸收外资仍保持全球第二。

亚洲地区是中国吸引外资的主要来源地

从中国吸收外商直接投资来源地看,亚洲地区是中国吸引外资的主要来源地,欧洲和拉丁美洲次之;中国香港、新加坡、维尔京群岛、韩国、日本、美国、开曼群岛、荷兰、中国澳门和德国等地区来华投资占比较高。

服务业替代制造业成为吸收外资的主要领域

2005-2020年,我国第一产业实际使用外资金额占比从0.99%下降至0.3%,第二产业实际使用外资金额占比从61.73%下降至24.5%,第三产业实际使用外资金额占比从37.28%增加至75.2%。分行业看,租赁和商务服务业吸收外商直接投资的占比由6.21%增长至17.8%,科学研究和技术服务业以及信息技术服务业的占比也有较大提升。

东部地区是中国利用外资的主要区域

2020年,实际使用外资金额排名前十的省份分别是江苏、广东、上海、山东、浙江、北京、天津、福建、四川、辽宁,规模占全国比重为85%。分区域来看,2020年东部地区实际使用外资金额占全国的85.4%。

外企在华投资为中国经济社会发展作出重要贡献

根据商务部信息,外商投资对我国经济增长的贡献率超过25%,不足全国企业总数3%的外商投资企业,创造了约50%的进出口总额、25%以上的工业产值、20%的税收和10%的城镇就业。外资企业是中国市场主体的重要组成部分,为中国经济社会发展作出了重要的贡献。

利用外资有利于我国经济建设和产业升级

利用外资促进了我国经济发展,推动了进出口贸易的增长,提供大量就业机会,带来先进技术和管理经验等,外商投资企业有效助推我国产业结构升级,带动我国深度融入全球产业链供应链。从国内看,我国已转向高质量发展阶段,正加快构建以国内大循环为主体、国内国际双循环相互促进的新发展格局,利用外资发展面临新机遇。

《“十四五”利用外资规划》目标量质齐升

“十四五”时期,我国利用外资结构将持续优化,与对外投资、对外贸易、促进消费的联动作用进一步加强,为促进国内经济大循环、联接国内国际双循环发挥更加积极作用。展望2035年,我国吸引外商投资的综合竞争优势更加明显,利用外资水平显著提高、质量大幅提升,营商环境国际一流,成为跨国投资主要目的地,打造东亚地区创新和高端制造中心。

更多数据参考前瞻产业研究院《中国对外贸易行业市场前瞻与投资战略规划分析报告》,同时前瞻产业研究院还提供产业大数据、产业研究、政策研究、产业链咨询、产业图谱、产业规划、园区规划、产业招商引资、IPO募投可研、IPO业务与技术撰写、IPO工作底稿咨询等解决方案。

更多深度行业分析尽在【前瞻经济学人APP】,还可以与500+经济学家/资深行业研究员交流互动。

加载中...