新浪财经

当地方政府开始发“房票”

市场资讯 2022.06.21 11:30

来源:资管云 特约作者:舒艾

1955年8月25日,国务院全体会议第17次会议审议通过了《市镇粮食定量供应凭证印制暂行办法》,粮票应运而生,此后中国进入长达近40年的“票证时代”。直到1993年5月,北京最后停止使用粮票,粮票全面退出历史舞台。

在“粮票”诞生60年后的2015年,安徽省安庆市在全国第一个推行了“房票”政策。房票是指在拆迁安置时不给予实物安置、也不给予现金安置,而是将拆迁款以以房票的形式出具给拆迁户,由拆迁户凭借房票到相应的房地产开发企业自行购买房子。

与计划经济时代因工业化建设造成粮食短缺而实行粮票所不同的是,房票的实行处于是社会主义现代会建设的新时期,也并非由于“房子短缺”。

为什么会出现房票?拆迁户们是否会选择房票安置?房票的出现会抬升房价么?

房票是去库存的重要手段,可缓解政府财政紧张、房企资金短缺的问题,而拆迁户们对房票的疑虑众多;曾有研究标明,实施房票政策使安庆房价少上涨6000元。

01 棚改十年安置政策的变化

2008年,中央政府将棚改纳入保障性安居工程,此后全国各地开始了大规模的棚户区改造工程。

清华大学公共管理学院副教授孟艳春对2007-2017十年间我国棚户区改造的政策进行了分析。在这十年间,由国务院、住建部、财政部牵头,棚改安置政策在不同阶段不断进行着调整。

2007-2012年,拆迁补偿实行的是实物与货币相结合的方式(住建部),由居民自由选择;

2013-2014年,住建部则强调了优先就近实物安置,这改变了原先实物安置与货币化安置相结合的原则;

2015年,由于房地产库存居高不下,国务院、住建部接连出台文件,重点强调要提高货币化安置的补偿比例,随后财政部出台政策措施,明确提供安置资金、鼓励棚改居民购买商品房,积极配合货币化安置政策。

根据国务院公开文件统计,2008年-2014年,全国总计改造完成了2080万套棚户区,而2015-2018年,全国棚改开工量分别为601万套、606万套、609万套、626万套。

从实物与货币安置相结合、到实物安置为主,再到货币安置为主,中国棚改经历了轰轰烈烈的十年,棚改安置政策也随着经济社会形式的变化不断进行调整。而货币化安置的比例,也深深影响着房价的走向。

从2019年开始,全国棚改开工数量连续三年下降,年棚改开工数量分别为316万套、209万套和165万套。

02 地方政府开始发房票

在国务院、住建部、财政部大力强调实施货币化安置的2015年,安庆市率先实施了房票安置的方式。

“房票安置是指将应安置的房屋转化为货币,以房票形式出具给被征收人,由被征收人自行向参与房票结算的房地产开发企业购买商品住房用于房屋征收安置。房票是征收人给予被征收人购买安置房屋的资金凭证。”

一般来讲,房票的发放流程先是由政府对安置群众核发房票;接着与房地产开发企业达成协议,在土地出让时定向建设一定比例安置型商品房;安置群众凭借房票直接购买安置型商品房,房票“多退少补”;再由开发企业向政府提交兑付房票申请;政府则按票向开发企业兑资金。

仅从程序上看,房票制度存在众多好处:政府可以少支付一笔拆迁安置款、代为发放房票;而房地产开发企业额外多了固定的销售渠道,可以更快实现去化目的。

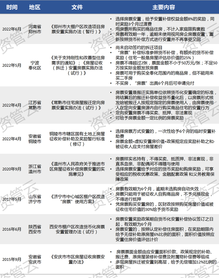
安庆房票政策出台后,阜阳、奉化、银川、黄山、宿州、西安、重庆、合肥等地相关部门和单位,纷纷前往安庆调研房票安置情况,在此后的几年里,也先后有更多城市出台相关房票安置政策。

为什么地方政府开始纷纷发房票?

🔷 首先,政府财政压力普遍较大。

根据陕西省西咸新区研究院关于房票安置模式的建议中表明,当前的棚改安置面临着资金压力大的困难。

西咸新区自2019年下半年国务院逐步叫停地方发行土地储备专项债以来,申请中央保障性住房财政补贴从2019年的5.23亿元下降至2020年的0.82亿元,下降比例高达84%。

而2019年西咸新区保障性住房自筹投资27.49亿,占地方财政一般公共预算收入的38%,这意味着西咸新区接近40%的财政预算花在了保障性住房建设上。

尽管如此,建设资金依旧受限。2022年新区安排建设的25个安置房项目中,2021年因资金压力拖欠未完成的占12个,比例接近50%。

🔷 其次,房票是去库存的新手段。

根据各地出台相关房票安置实施办法,使用房票进行兑换房子往往具有一定周期,比如郑州市规定房票的有效期为1年,而济宁、西安出台的政策房票兑换有效期为6个月。

这意味着,选择房票安置的拆迁户们只能在有效期内选择具备销售条件或者指定的房源,而不能选择未来可能新建的房源,这将是对现有库存去化的一种有效手段。

🔷 最后,房票往往只能在本市、区、县(各地政策不同)流通,被征收户拿房票只能在本区县内实用,也可以间接拉动当经济发展。

最早实行房票安置的安庆面临的同样是财政资金短缺和去化难的问题。

安庆的棚户区改造在2015年之前以实物安置为主,2015年实物安置的弊端与矛盾集中显现,棚户区改造无法持续按时完成建设,当年底安庆市棚户区改造安置房的竣工率仅为24.5%。与此同时2015年年初,安庆市的房地产库存去化周期高达24个月,面临巨大的去库存压力。

03 拆迁户们会接受房票安置么?

2016年3月,时任安徽省安庆市市委书记虞爱华在采访中表示,自2015年12月份开始,安庆在9个启动房票安置的棚户区改造项目中,已签约的拆迁户中选择房票安置的有4968套(占85%),选择货币化安置的846套(占15%)。

相当一大部分的拆迁户选择了房票安置。那么为什么拆迁户们会选择房票安置?

🔷首先是确实存在住房需求。当实物安置被叫停、实行货币化安置为主时,拆迁户们存在确确实实的住房需求,无论是货币安置、还是选择房票安置,大部分的人都会选择优先满足基本的住房需求;

🔷 其次,房票安置给被征迁户多了一些选择:可以选不同品质的商品房、商业门面房、学区房、养老房等。相较而言,实物安置只能被动接受指定的安置房,可选择空间有限,此外安置房的质量和入住人口的众多会导致管理混乱,影响居住品质;货币安置也存在一些缺点,由于资金总额较大且较为灵活,很容易导致肆意霍霍或盲目投资致贫的现象。

🔷最重要的是,房票安置往往会具有一定的补偿措施——

根据2015年安庆市政府发布的政策,选择房票安置将会获得增加面积和购房奖励作为补偿。

“因多层房屋拆迁被安置到高层,按照确认的实际建筑面积给予无偿增加12%比例的面积。”“被征收人对被征收房屋全部选择房票安置,并在规定期限内签约和搬迁,且用于购房资金达到或超过房票金额85%的,由征收人按实际使用房票金额的3%给予奖励(购买市政府鼓励发展区域的商品房,按实际使用房票金额的5%给予奖励)。”

而2022年郑州市出台的房票安置政策,除了给予补偿权益金额8%的奖励外,给予3个月的过渡费,且使用房票购置的住房不计入家庭限购套数,同时给予相应的税收优惠和子女入学便利。

然而对于房票安置,拆迁户们也存在众多顾虑。

排在第一位的是担心增加额外的负债。在实物安置政策下,棚改拆迁后居民将会得到相应的安置房而不需为此额外增加支出;货币安置政策下,拆迁户可以选择用来购房或者不购房,拥有比较大的自由选择权;而房票安置政策下,只能用房票到相应的开发商购买房子,且大概率房票面额(面额类比安置房价格)不足与覆盖所购商品房的价格,所以注定要增加额外的负债。

所谓房票,类似于“购房优惠券”、或者叫打白条。与货币作为一般等价物不同,房票只能用于定向的商品——房子的购买。这也意味着,与货币安置相比,房票安置中房票所代表的的资金将定向流入楼市。

04 房票安置会导致房价上涨么?

这恐怕不仅是拆迁户们的疑问,也是众多普通民众的疑问:拆迁户们和我一起抢房子了,房价是不是要涨?

顶级期刊《经济学(季刊)》2021年3月刊登了山东大学经济学院教授陈强和他的博士研究生方诚的论文,文章对安庆市实施房票政策后对房价的影响进行了深入研究。

研究表明,实施房票安置政策后,安庆的房价比若未实施房票政策下降了约6000元。

研究选取了北京、成都、洛阳、宜昌等35个在政策方面与安庆市没有较大差异(房票政策除外)的城市作为控制组,使用回归控制法利用面板数据的截面相关,对安庆市的房票政策进行“反事实分析”(counterfactualanalysis),暨考察如果安庆没有实行房票安置、而像其他城市一样实行货币化安置,则安庆的房价会怎么样。

研究表明,安庆推出房票安置政策后,与实施货币化安置的控制组城市相比,其抑制房价上涨的效应越来越显著,此效应一度达到近6000元。这意味着,安庆的房票安置政策使得其房价少上涨了近6000元,另一方面,与反事实预测的大起大落相比,安庆实际房价明显更为稳定,符合稳定房价的预期。

(文章不对该研究的方法论进行评论,只引用相关结论,论文名称《棚户区改造安置的第三种方式——以安庆市的房票政策为例》,有兴趣读者可自行查看)

为什么房票安置可以抑制房价上升?

首先,政府深度参与房票安置。一般来说,住房和城乡建设局、自然资源和规划局会和参与房票安置的房地产企业签订三方监管协议,协议中明确房地产企业在一定时间内不得擅自提高备案价格,有助于保持房源价格稳定;

其次,房票安置一般会限制选房范围,而与政府签约的楼盘一般都是库存楼盘,避免大量资金涌入热门楼盘,稳定了房地产供求市场;

最后,政府可给予房票安置对象一定补偿,以引导房票安置的区域投向,一定程度上平衡城市区域发展不均衡,有助于房价稳定。

加载中...