【全网最全】2022年MCU行业上市公司全方位对比(附业务布局汇总、业绩对比、业务规划等)
前瞻网
我国MCU行业主要企业包括兆易创新(603986)、中颖电子(300327)、乐鑫科技(688018)、复旦微电(688385)、晟矽微电(430276)、国民技术(300077)等。其上游主要为半导体材料,下游应用领域主要包括汽车电子、家电和消费电子、工业控制等。文章主要概括MCU全产业链上市公司分布及业务和营收表现,再对比分析MCU行业上市公司业绩及规划情况。
——MCU产业上市公司汇总
MCU是微控制器(Micro Control Unit)的英文简称,MCU是将计算机运行所需要的一些资源(如ROM、RAM、I/O、定时器、USB、ADC、DAC等)集成到了一个芯片上,称之为单片微型计算机,俗称单片机。
MCU上游主要为半导体材料,包括硅晶圆片、光刻胶、抛光材料、溅射靶材等。中游为MCU制造商,从经营模式来看,主要分为IDM模式和Fabless模式。IDM在半导体行业中指的“整合元件制造商”(Integrated Device Manufacturer),指从设计,制造,封装测试到销售自有品牌IC都一手包办的半导体垂直整合型公司。Fabless模式即无晶圆生产线集成电路设计模式,与IDM相比,指仅仅从事集成电路的研发设计和销售,而将晶圆制造、封装和测试业务外包给专门的晶圆代工、封装及测试厂商的模式。行业企业的主要客户分布于汽车电子、消费电子、工业控制等领域。
注:部分公司暂未公布2021年相关数据,带*号为2021年上半年数据,**号为2020年数据
——MCU行业上市公司业务布局对比
目前,中国MCU产业集群化分布初步显现,形成以长三角、环渤海、珠三角三大核心区域聚集发展的产业空间格局。
——MCU行业上市公司MCU业务业绩对比
结合2021年的数据来看,中颖电子的MCU业务业绩最强,其中中颖电子MCU相关的营业收入达到14.93亿元,业务毛利率达到47.41%;2021年中颖电子生产了72.41亿颗集成电路设计产品,销售了71.27亿颗。
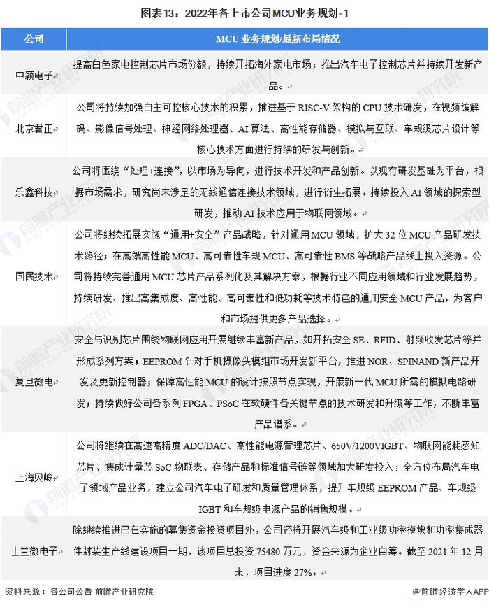
——MCU行业上市公司MCU业务规划对比
各上市公司根据行业及自身的发展制定了业务发展规划,其中包括产品的丰富、技术的创新和延伸以及应用领域的拓展。具体规划如下表所示:
更多行业相关数据请参考前瞻产业研究院《中国MCU行业市场前瞻与投资战略规划分析报告》,同时前瞻产业研究院还提供产业大数据、产业研究、政策研究、产业链咨询、产业图谱、产业规划、园区规划、产业招商引资、IPO募投可研、IPO业务与技术撰写、IPO工作底稿咨询等解决方案。
更多深度行业分析尽在【前瞻经济学人APP】,还可以与500+经济学家/资深行业研究员交流互动。