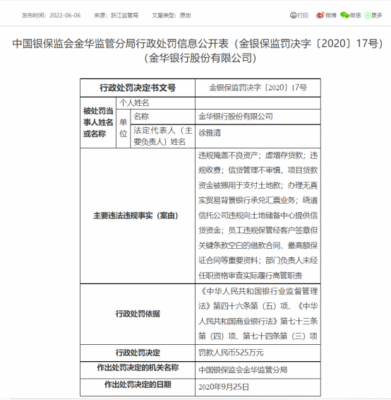
违规掩盖不良资产、虚增存贷款……金华银行收到525万元罚单
6月刚刚过半,已有多家银行及理财子公司收到大罚单。
按照银保监会官网披露日期统计,6月共有13家银行及2家理财子公司收到百万元级别罚单,合计被罚金额达3860万元。其中,金华银行被罚金额最高,达525万元。
从案由来看,信贷业务依旧是违规事件高发区,涉及贷款三查不严、贷款风险分类不真实、信贷资金违规流入被禁止领域等。同业业务、票据业务、员工管理也是被监管关注的重要领域。
值得注意的是,4家机构本月因银行理财相关业务违规被开出罚单,此类案由极为罕见。业内人士预计,今年银行理财业务监管将进入常态化,罚单数量将增多。
金华银行被罚525万元
罚单显示,金华银行被罚525万元,4名相关责任人被警告或罚款。据悉,该行涉及违规掩盖不良资产、虚增存贷款、违规收费、办理无真实贸易背景银行承兑汇票业务、绕道信托公司违规向土地储备中心提供信贷资金等8项违规案由。
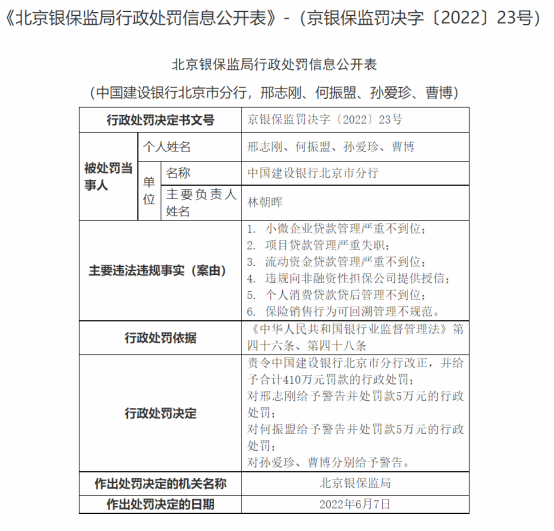
国有行、股份行分支机构也被开出大罚单。6月7日,中国建设银行北京市分行因小微企业贷款管理严重不到位、项目贷款管理严重失职、流动资金贷款管理严重不到位、违规向非融资性担保公司提供授信、个人消费贷款贷后管理不到位等6项违法违规行为被罚410万元。
还有多家银行因员工行为管理不到位、同业投资资金投向不合规被罚。
例如,重庆银行被罚款230万元,案由包括:同业投资项目资本金不充足,项目土地款超概算,投后管理不到位;同业投资资金投向不合规;员工行为管理不到位,借用银行员工账户为贷款客户过渡资金。
中国民生银行宿迁分行因办理无真实贸易背景的银行承兑汇票、以票据贴现资金作保证金虚增存款而被罚款155万元。
四机构因理财业务违规被罚1490万元
6月以来,银保监会开出4张罚单,均涉及银行理财业务,被罚机构包括中银理财、中国银行、光大理财、光大银行,合计罚款1490万元。
具体来看,中银理财被罚款460万元,案由包括:公募理财产品持有单只证券的市值超过该产品净资产的10%;全部公募理财产品持有单只证券的市值超过该证券市值的30%;开放式公募理财产品杠杆水平超标;理财产品投资资产违规使用摊余成本法估值项。
光大理财被罚款430万元,案由包括:使用第三方移动办公平台存在风险隐患,信息系统管控有效性不足;理财产品宣传不一致不准确等。
中国银行、光大银行也因理财业务老产品规模在部分时点出现反弹等案由,被予以罚款。
值得注意的是,此次也是银保监会官网首次公开披露涉及银行理财公司的罚单。
“理财公司成立后很多业务属于灰色地带,或多或少和监管理解不一致,且此前没有正式做过严格的现场检查,未来预计发现的违规事项也会逐步暴露更多合规问题。”金融监管研究院院长孙海波表示。(本文处罚信息公开表图片均来源于银保监会网站)