新浪财经

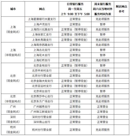
星展中国个人银行网点营业安排更新(2022年6月13日)

金融界

关注

由于近期疫情的防控要求,星展中国个人银行部分网点的营业状态会随时调整。客户可以查询星展中国官网“最新通知”以及关注“星展中国”微信公众号的更新公告,了解最新分支行营业信息。给您造成的不便,敬请谅解。

该行个人银行网点的对外营业时间和服务范围自即日起调整如下:

除营业网点提供个人业务柜台服务外,该行仍采用【点对点电话服务】,服务时间:上午9:00至下午4:00。在上述时间段,客户无需上门,可通过点对点电话方式,联系其专属客户经理,通过远程指令,完成现有客户的账户资金结算等非现金业务。此外,客户亦可通过星展银行个人网上银行等自助渠道办理相应银行业务。

加载中...