新浪财经

干货!2022年中国城市轨道交通装备行业龙头企业分析——中国中车:城市轨道交通装备的绝对龙头

前瞻网

关注

行业内主要企业:中国中铁(601390)、中国铁建(601186)、隧道股份(600820)、粤水电(002060)、宏润建设(002062)、中国中车(601766)、康尼机电(603111)、申通地铁(600834)

本文核心数据:中国中车城轨装备业务业绩、中国中车城轨装备业务布局

1、中国城市轨道交通装备领域龙头企业全方位对比

城市轨道交通是我国现代化综合交通体系中的重要环节,也是我国公共交通的重要组成部分。目前,在中国出鞥是轨道交通装备领域,中国中车是当之无愧的绝对龙头。2021年,中国中车轨道交通相关业务的营业收入达到了545.56亿元,远超新筑股份今创集团以及康尼机电等。

2、中国中车发展历程

中国中车的前身是铁道部旗下的厂务局,经过多年发展与铁道部脱钩后于2015年根据国务院国资委《关于设立中国南车股份有限公司的批复》(国资改革[2007]1588号)批准,由南车集团作为主要发起人联合铁工经贸发起设立的股份有限公司。

3、中国中车:城市轨道交通装备业务布局及运营现状

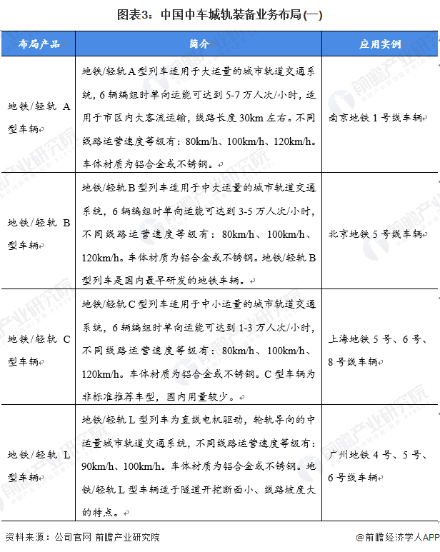
——中国中车城轨装备业务布局:聚焦城轨车辆

中国中车在城市轨道交通装备领域的布局聚焦于城轨列车的制造,其在营城轨产品包括了各类型的地铁/轻轨车辆、有轨电车、磁悬浮列车以及跨座式单轨车辆等,且所有在营车辆型号均已在国内不同地区实现应用。

——中国中车城轨装备销售量:2021年销量略有下降

从中国中车城市轨道交通装备的销售量来看,近年来中国中车的业务量在不断上升,2021年虽然有一定幅度的下滑,但销售量整体依旧保持在较高水平。2021年全年,中国中车城市轨道交通装备共计销售8045辆,较2020年减少了1496辆,同比下滑15.68%。

——中国中车城轨装备业务市占率:市场的绝对龙头

根据中国中车以及中国轨道交通网的数据,中国中车在目前我国的城市轨道交通装备领域处于绝对龙头的位置,其在城市轨道交通装备领域的市占率超过了50%,在城市轨道交通车辆领域的市占率更是达到了90%以上,。

4、中国中车:城市轨道交通装备业务经营情况

从城市轨道交通装备业务的经营情况来看,2017-2021年,中国中车的城市轨道交通业务基本处于稳步上升状态,2021年时有小幅度下滑,但整体水平依旧保持高位。主要是2020年国内城市轨道交通行业开工量减少的原因。

从毛利率角度来看,中国中车城市轨道交通装备的经营毛利率自2017年来不断上升,2021年毛利率达到了20.35%,首次突破了20%的关口,较2017年上涨了3.49个百分点。

从中国中车城市轨道交通装备的成本结构来看,直接材料结构是其最主要的成本。2021年,中国中车城市轨道交通装备的直接材料成本为1515.11亿元,占总成本的84.5%。

5、中国中车:城市轨道交通装备业务发展规划

根据中国中车的规划,在“十四五”期间,中国中车将立足新发展阶段,贯彻新发展理念,构建新发展格局,以推动高质量发展为主题,以改革创新为根本动力,建成以轨道交通装备为核心、具有全球竞争力的世界一流高端装备制造商和系统解决方案提供商。

以上数据参考前瞻产业研究院《中国轨道交通装备行业发展趋势与细分市场投资前景分析报告》,同时前瞻产业研究院还提供产业大数据、产业研究、政策研究、产业链咨询、产业图谱、产业规划、园区规划、产业招商引资、IPO募投可研、IPO业务与技术撰写、IPO工作底稿咨询等解决方案。

更多深度行业分析尽在【前瞻经济学人APP】,还可以与500+经济学家/资深行业研究员交流互动。

加载中...