新浪财经

这个六月有点儿暖,各航司国际客运航班计划陆续发布

市场资讯 2022.06.03 13:23

1

中国国际航空

从国航的计划表来看,六月的航班每周可执行国际航线累计17条。具体航班计划如下: 

*以上航班计划及第一入境点可能发生变化,请以销售系统显示为准。

*以上班期均为当地时班期。

2

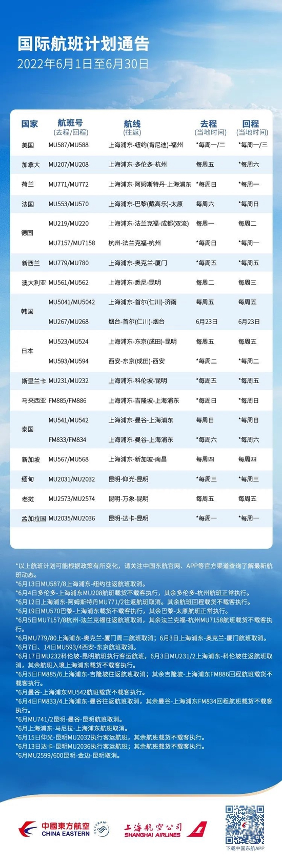
中国东方航空

2022年6月1日0时至2022年6月30日24时东航、上航每周可执行国际航线累计19条。具体航班计划如下: 

3

中国南方航空

自6月1日起,南航本月可执行国际及地区航线共计21条,具体航班计划如下:

*以上航班计划可能有所变化,请以南航官网、APP、微信小程序等官方渠道实际查询为准。

4

厦门航空

从厦航的计划表来看,六月的航班每周可执行国际航线累计30条。具体航班计划如下:

(班期标注*的航班,6月拟执行部分航班,详见备注)

注:以上航班均为当地时间,如遇航班变动,请以实际查询为准。

【班期标注*的航班,特别说明】

*MF830“洛杉矶厦门”6月9日不执行;

*MF871/2“厦门首尔”每周四拟执行6月16日;

*MF820“马尼拉厦门”每周五拟执行6月10日、24日;

*MF848“吉隆坡厦门”每周五拟执行6月10日;

*MF834“曼谷厦门”每周一拟执行6月20日;

*MF895/6“厦门金边”每周日拟执行6月5日。

5

海南航空

海航6月7日起恢复北京—布鲁塞尔国际航线入境航班 

6月9日起复航深圳—温哥华国际航线

6月7日起,海航航空集团旗下海南航空控股股份有限公司(简称“海南航空”)将恢复北京—布鲁塞尔国际航线回程布鲁塞尔—北京航段(第一入境点西安)客运服务”。

据悉,北京—布鲁塞尔国际航线每周定期执行两班,去程班期为每周一、五,回程班期为每周二、六,回程第一入境点为西安,旅客到达后需要根据西安最新防疫政策要求执行隔离措施,隔离结束后按防控要求完成剩余航段行程。

北京—布鲁塞尔国际航线航班时刻信息

海南航空将于6月9日起复航深圳—温哥华直飞国际航线。

据悉,深圳—温哥华国际航线计划每周执行往返一班,班期为每周四,本次复航计划采用波音787豪华宽体客机执飞。复航初期,深圳—温哥华航段正常承运客货,温哥华—深圳航段仅腹舱载货,后续视疫情变化情况,适时恢复回程正常载客运营。

深圳—温哥华直飞国际航线航班时刻信息:

6

国泰航空

自6月1日起,国泰航空本月可执行国际及地区航线共计30条,具体航班计划如下:

7

中华航空

自6月1日起,中华航空本月可执行国际及地区航线共计2条,具体航班计划如下:

8

新加坡航空

自6月1日起,新加坡航空本月可执行国际及地区航线共计16条,具体航班计划如下:

*以上计划可能有所变化,请以实际查询为准。

9

越南航空

自6月1日起,越南航空本月可执行国际及地区航线共计3条,具体航班计划如下:

10

喜马拉雅航空

5月31日尼泊尔时间10时19分,喜马拉雅航空(以下简称“喜航”)H9784航班从尼泊尔加德满都机场起飞,空中飞行2小时49分,于15时23分顺利抵达昆明长水机场。返程航班H9785于18时30分从昆明机场起飞,当地时间18时57分成功降落在加德满都机场。这是新冠疫情爆发以来,喜航新开通的第一条中尼直飞的定期客运航线。

据悉,喜航新开通的这条国际航线每周二往返一班,是喜航继开通加德满都往返北京、贵阳、长沙、深圳、重庆的第六条中国航线。

给旅客的提醒

国航:

旅客可以通过官网、中国国航APP查询航班动态并购票。如出现座位售罄,可以通过以下方式进行购票预约。

国航将根据航班可利用座位情况适时开启可预约的时间段:

(1) 国际机票变更候补:旅客需持有包含国航实际承运航班的999有效客票,可申请变更候补至2022年10月29日前的航班,在此变更候补时段同一票号仅可提交一次。若申请的机票变更候补,可能会产生相关费用,具体以接到的通知为准。若已经办理机票退票,则无法预约航班变更候补。

(2) 国际购票预约:可申请购买2022年10月29日前的客票,在此购票时段同一乘机人可以申请多个国家航线,但一个国家只允许有一条有效的预约申请记录。

海航:

海南航空北京—布鲁塞尔国际航线是目前中比间唯一直飞航线,也是通往欧洲的门户之一,经布鲁塞尔,旅客可快捷中转至欧洲、非洲甚至纽约等多个城市,海南航空已推出国际中转联程优惠机票,经济舱最低3080元起。同时,海南航空推出上海、广州、杭州、成都等国内城市经北京、布鲁塞尔中转至欧洲、非洲等城市优惠机票,经济舱最低1680元起。

搭乘布鲁塞尔—北京回程航班的旅客,在出行前通过中国驻比利时大使馆网站公布信息(网站页面链接:http://be.china-embassy.gov.cn/chn/zt/jkm/202205/t20220519_10688769.htm)提前了解相关防疫政策,仔细检查核酸检测和健康码,做好相应准备,确保出行安全顺畅。

同时,海南航空将为每位成人及儿童旅客提供两件免费行李托运服务,其中公务舱旅客每件行李不超过32公斤/70磅,经济舱旅客每件不超过23公斤/50磅,每件行李三边之和不超过158cm/62寸。如免费托运行李额不能满足需求,旅客可通过海南航空官网、APP、官方客服热线95339、境内各直属售票处选择购买海南航空国际预付费行李产品,最高可享9折优惠。

喜马拉雅航空

昆明—加德满都直航,能飞越世界第一峰——珠穆朗玛峰。该航班的乘客在空中能俯瞰喜马拉雅群山和珠峰,可一睹世界第一峰的壮观雄奇,欣赏独一无二的珠峰夕照美景。

 

责任编辑:刘万里 SF014

加载中...