新浪财经

【平安证券】宏观深度报告-详解制造业投资:现状、挑战与政策发力点

市场资讯 2022.06.02 13:11

在房地产投资快速下滑、基建稳增长融资难题待解、消费遭疫情全面冲击、出口增速较快回落的当下,制造业投资在“稳增长”中发挥了重要作用。本文分析制造业投资现状、制造业企业所面临的三重压力,从资金、意愿和投资方向入手,探讨宏观政策在稳定制造业投资增速方面的发力点。 

平安观点:制造业投资现状:动能趋弱,行业贡献回归均衡。总量层面,4 月制造业投资较快回落,虽有疫情冲击的影响,但也折射出其内生投资动能趋弱。从周期扩张时间、工业增加值、上市公司资本开支、产能利用率等先行指标看,制造业投资可能自今年二季度走弱。行业层面,2021 年制造业投资回升过程中,不同行业贡献并不均衡(装备制造贡献良多);而周期运行至此,前期对制造业投资贡献较大的行业(原材料)动能已显不足,弱势行业(下游制造业)呈缓慢修复状态,不同行业的贡献逐步回归均衡。 

制造业投资的挑战:三重压力未减。一是,需求较快收缩,尤其是来自出口和地产的订单需求。出口相关行业对 2021 年制造业投资的贡献较高,出口回落对制造业多个子行业,尤其是高资本支出行业的需求冲击较大。房地产投资对非金属矿物和黑色金属冶延加工影响较大,这两个行业是2021 年制造业投资增量的重要来源。二是,预期尚未扭转。国内疫情风险抬头、外部形势复杂多变下,中国经济政策不确定性指数 3 月快速蹿升,4 月仍处于 2000 年以来高位。三是,供给冲击加剧。一方面,疫情防控压力抬头,对于物流、供应链产生较严重的负面冲击。另一方面,输入性通胀压力加大,企业原材料成本再度抬升。 

制造业投资的支撑:资金、意愿和方向。资金方面,拓宽融资渠道,呵护企业现金流。财政政策聚焦留抵退税、减税降费,降低企业成本费用;货币政策加强对制造业企业的贷款的总量与结构支持;金融政策需畅通制造业企业债券融资、股权融资渠道。意愿方面,稳定企业信心。一是,更好地平衡疫情防控与经济发展,扎实“稳增长”,稳定制造业企业的下游需求;二是,为资本设置“红绿灯”,明确资本扩张的边界;三是,创造良好营商环境,解决企业面临的账款逾期、补贴拖欠遗留问题。方向方面,释放技术改造、新动能投资需求。绿色低碳、智能制造、自主可控及产业链安全等方向中长期投资需求较大,或将成为制造业投资重要支撑力量。 

制造业投资前瞻:三种情形下的推演。中性情形:政策发力和疫情冲击相互抵消,2022 年制造业投资增速或回落至 3-4%;乐观情形:各项政策发力效果较好,或增量工具进一步推出,或可带动 2022 年制造业投资增速提升至 6%以上;悲观情形:疫情进一步蔓延,多地进入“静态管理”,进一步冲击制造业物流和产业链,资金支持的转化效果很可能不及预期,全年制造业投资增速可能回落至 3%以下的偏低位置。

2022 年 4 月,我国主要经济数据遭疫情“重创”,制造业投资的单月同比增速也自 3月的 11.9%下滑至 6.4%。不过,从绝对水平看,制造业投资纵向比较仍处 2017年以来较高位置,横向比较确是固定资产投资中的表现最强的项目。在房地产投资快速下滑、基建稳增长融资难题待解、消费遭疫情全面冲击、出口增速较快回落的当下,制造业投资在“稳增长”中发挥了重要作用。然而,4月制造业企业的增加值、工业出口交货值增速双双转负,投资高位的背后是生产的收缩,后续制造业投资将何去何从? 

本文从以下四个方面展开:一是,从总量和行业层面观察我国制造业投资的现状;二是,分析制造业企业生产和投资所面临的三重压力的边际变化;三是,从资金、意愿和投资方向入手,探讨宏观政策在稳定制造业投资增速方面的发力点。最后,在政策发力与疫情演化的不同情形下,推演制造业投资的增速区间。

01

制造业投资现状:总量与行业

今年 4月制造业投资同比增速下滑,后续内生动能趋弱,或面临更多回落压力。从总量上看,周期扩张时间、工业增加值产出缺口、上市公司资本开支、产能利用率等先行指标均预示制造业投资可能自今年二季度走弱;从结构上看,前期对制造业投资贡献较大的行业动能已显不足,弱势行业呈缓慢修复状态,不同行业的贡献正回归均衡。 

总量层面:动能趋弱 

2022 年 4月,制造业投资的累计同比增速自一季度的 15.6%下滑至 12.2%,单月同比增速自 3月的 11.9%下滑至 6.4%。尽管 4 月制造业投资增速明显回落,但仍高于 2016-2019 年 5.37%的复合增速,处近年的高位。 

近年来我国固定资产投资及制造业投资增速中枢显著下滑,我们用 HP 滤波的方式将制造业投资数据的趋势项和周期波动项目分开,得到制造业投资的周期波动。截止 2022 年 4 月,季节调整后的制造业投资的上行脉冲依然处于高位。回顾历史,制造业投资周期有两个特征:一是,处于潜在增速之上、并趋于扩张的时间通常在一年左右。如 2007 年-2008 年在潜在增速之上扩张 13 个月、2011 年-2012 年在潜在增速之上扩张 12 个月、2018 年-2019 年在潜在增速之上扩张 10 个月,而2014-2015 年为回落速度放缓的弱周期。二是,制造业投资的周期往往滞后于工业增加值的产出缺口(同样采用 HP 滤波方法调整)一年左右。以历史经验衡量,本轮制造业投资在 2021 年 6 月恢复到潜在增速之上,上行脉冲或在 2022 年 3 月-5月见顶;而工业增加值产出缺口 2020年 12月前后见顶,也预示着制造业投资在 2022年年初到达顶部。因此,不考虑本轮周期特殊因素的影响,制造业投资的内生动能或自 2022年二季度起趋弱。

从上市公司数据来看,国家统计局公布的制造业固定资产投资完成额增速,与制造业上市公司在建工程及固定资产加总后的增速走势较为接近。制造业上市公司的资本开支增速基本同步于在建工程,领先于在建工程及固定资产加总的增速。以此观察,今年一季度制造业上市公司的资本开支与在建工程同比增速相比 2021年末下滑,在建工程及固定资产加总的增速小幅抬升,后续或将滞后下滑。

从产能利用率来看,我国工业企业产能利用率已于 2021 年二季度见顶,制造业企业已面临近一年的需求收缩环境。2022年一季度显示,我国工业企业产能利用率加速下滑,已低于 2021年同期 1.4个百分点,而上期的 2021年四季度低于 2020年同期 0.6个百分点。历史上,工业产能利用率往往领先于制造业的新扩建投资一年左右,制造业投资新扩建方向的需求或在 2022 年二季度前后走弱。

行业层面:回归均衡 

首先,按细分行业看,2021年我国制造业投资规模最大的行业依次是:计算机、通信和其他电子设备制造业(10.2%)、非金属矿物 (10.1%)、专用设备 (8.0%)、化学原料制品 (7.4%)、电气机械 (6.7%)、通用设备 (6.3%)、农副食品加工(5.5%)、金属制品(5.0%),而汽车制造、医药制造、纺织等 20 个行业合计仅占 40.8%。按大类板块看,中游原材料、装备制造和下游制造分别占 2021 年制造业投资的 30.2%、43.9%、25.9%。由此看,制造业投资对于下游行业的依赖度不算高,中游企业尤其是装备制造相关行业的需求更为关键。

其次,拆解对我国制造业投资的支撑与拖累行业。2021年,我国制造业投资主要受装备制造和原材料相关行业拉动。以 2019年为基准,对 2021年我国制造业投资贡献较大的行业有:装备制造板块的计算机通信电子、专用设备、电气机械,三个行业合计贡献比例为 52.2%;原材料板块的黑色加工、非金属矿物和化学原料制品三个行业,合计贡献比例为 30.5%;下游医药制造、农副食品加工业,合计贡献比例为 21.2%。对 2021 年制造业投资拖累最大的是汽车制造业的 9.2%,下游纺织服装、家具制造等 6个子行业的合计拖累比例也高达 15.9%。2022年 1-4月,汽车制造、纺织服装等前期贡献为负的行业对制造业投资的贡献率提升,而计算机、医药、黑色加工等前期贡献较大的行业趋弱。分板块看,中游制造业投资贡献率略有提升,达 50.4%;下游行业投资总体回暖,回升 15.5个百分点至 26.5%;原材料板块投资走弱,下滑 16.7个百分点至 23.1%。 

总的来看,2021 年我国制造业投资回升过程中,不同行业的贡献并不均衡;而周期运行至此,前期对制造业投资贡献较大的行业动能(如原材料行业)已显不足,弱势行业(如下游制造业)呈缓慢修复状态,不同行业的贡献逐步回归均衡。

02

制造业投资的挑战:三重压力未减

2021 年 12 月召开的中央经济工作会议指出,我国经济发展面临需求收缩、供给冲击、预期转弱三重压力。2022 年以来,俄乌地缘政治冲突、美联储快速加息并开启缩表、国内疫情防控压力抬头,经济形势更趋复杂严峻。制造业企业所面临的需求更快收缩、预期尚未扭转、供给冲击加剧,三重压力未减,可能对制造业企业的投资产生更强的抑制作用。 

一重:需求较快收缩 

“三驾马车”都会影响制造业企业需求,但不同板块的驱动因素有差异。以 2018年中国投入产出表(最新)分析,我国原材料行业的产成品通常作为中间投入被使用,受其他行业需求的间接影响;中游制造业的需求源于投资和出口两个方面;下游制造业中,多数行业的需求与消费相关,少数受出口或投资需求的带动。我们按 2021年的投资规模,将最大的 8个制造业行业加总,除中间投入外,出口是这些行业最重要的需求来源(占比 14.5%),其次是资本形成(占比 9.9%),最后是直接消费(占比 7.1%)。

今年 4月以来,制造业企业需求较快收缩,尤其是来自出口和地产的订单需求。

一方面,出口呈加速回落态势。2021年中国以美元计价的出口增长 29.9%,2022年 1-2 月中国出口增速下降到 16.4%,3月增速进一步下降到 14.7%,4月以美元计价的出口同比为 3.9%,呈加速回落态势。从中国人民银行企业调查问卷数据看,2022 年一季度出口订单指数从 2021年四季度的 48.7%下降到 40.9%,为 2020年二季度以来最低。出口增速加速回落既受疫情冲击供应链的短期因素影响,又与海外发达经济体需求减弱、我国出口市场份额回流的中长期压力相关。

出口相关行业对 2021 年制造业投资的贡献较高,出口回落对制造业多个子行业,尤其是高资本支出行业的需求冲击较大。我们将 2021 年出口交货值占营收比重高于 10%的 15 个行业定义为高出口依赖型行业。以 2019 年为基准,高出口依赖型行业的投资贡献了 2021年制造业投资增量的 64%。其中,计算机、专用设备、电气机械三个行业就贡献了 2021年制造业投资增量的 52.2%。2022年 4月,工业企业出口交货值自 3月的 10.8%回落至-1.9%,是 2020年 3月以来的增速最低点。

另一方面,房地产投资增速继续下滑,“销售-拿地-新开工”链条尚无企稳迹象。从 4 月数据看,房地产开发投资完成额单月同比从 3月的-2.4%下降至-10.1%,商品房销售面积、土地购置面积、房屋新开工面积 4月单月同比分别为-39.0%、-57.3%、-44.2%。疫情对房地产销售、拿地和施工均产生了较大冲击。从高频数据看,5 月房地产市场依然低迷,30 大中城市商品房销售面积、100大中城市成交土地占地面积分别是过去三年均值的 54.4%、50.1%;100大中城市成交土地溢价率均值 1.9%,而 2021 年同期为 17.3%。 

房地产投资对非金属矿物和黑色金属冶延加工影响较大,这两个行业是 2021年制造业投资增量的重要来源。基于投入产出表计算完全分配系数,非金属矿物制品和黑色金属冶延加工产品最终有 52.6%和 31.6%流向了建筑业,尤其是房屋建筑,因此房地产投资对这两个行业的需求影响较大。以 2019 年为基准,非金属矿物、黑色金属冶延加工两个行业合计贡献 2021年制造业投资增量的 20.9%。

二重:预期尚未扭转 

内部环境方面,疫情风险抬头,对企业生产经营和投资活动的预期产生冲击。3月以来,新冠疫情多点爆发,国内疫情防控压力加大。牛津大学编制的疫情防控的“严格指数”读数自 3月 28日开始上行,目前仍处高位。从景气调查数据看,国家统计局公布的制造业 PMI 的生产经营活动预期分项今年 3-4月连续下滑,达 2020年 3月以来最低点,5月有所反弹但力度偏弱;长江商学院编制的 BCI企业投资前瞻指数自 2月高位(高于 2012 年 3月以来 77.5%的月份)下滑,5月已处于历史2.4%分位。此外,中国经济政策不确定性指数 3月快速蹿升,4月仍处于 2000年以来高位(96.6%分位),历史上这一指标的局部高点与制造业投资增速的下滑同步性较高。 

外部环境方面,国际形势复杂多变,部分企业面临外部制裁或退市风险。2021 年 12 月 16 日,美国商务部宣布将 34 家中国实体列入“实体清单”。2022年 2月 7日,美国商务部再将 33家中国实体纳入“未经核实清单”(Unverified List),被列入这一清单的公司必须接受更严格的出口管控。此外,美国证监会在 3月 10日、3月 23日、3月 30日、4月 12日、4月21 日和 5 月 11 日将六批中概股列入“预摘牌名单”,相关企业退市风险上升。

三重:供给冲击加剧 

一方面,疫情防控压力抬头,对于物流、供应链产生较严重的负面冲击。疫情对制造业企业供给有三方面的冲击:一是,物流运输不畅,交货周期延长。4月制造业 PMI供应商配送时间指数降至 37.2的历史次低点,仅高于 2020 年 2月的 32.1;5月物流缓慢恢复,该指数小幅回升至 44.1,不过尚不及 2020 年 3月的 48.2。二是,企业普遍开工不足。部分企业长时间停产停工,复产复工后,又面临工人到岗返岗不足、设备设施停运重启、疫情防控安全生产等问题。三是,建筑业停工停产影响制造业企业的设备安装和厂房建设。建筑安装工程在 2020年制造业城镇固定资产投资完成额中的占比约为 60.1%。今年4 月建筑业商务活动指数为 52.7,较上月下降 5.4,整体扩张速度明显放缓。 

另一方面,输入性通胀压力加大,企业原材料成本再度抬升。俄乌冲突后,国际大宗商品价格中枢明显抬升。最典型的是国际原油价格,布伦特原油期货在 4月均价达 105.7美元/桶,相比去年下半年 77.8美元/桶的均值上行约 35%。我们以 2018年的投入产出表计算完全消耗系数,衡量上游价格上涨对中下游制造业成本的推动作用。测算表明:石油和天然气开采产品涨价 35%,将推动精炼石油加工品成本上行 23.3%,推动化学原料和化学制品、化学纤维制品等中游原材料行业成本上行4.8%、4.5%,推动电气机械、金属制品、运输设备、通用设备、专用设备等装备制造行业成本上行 1.1%-1.7%,以及下游纺织服装、造纸、等行业价格上涨 0.4%-1.6%。

从物价数据看,我国 PPI环比增速自 2022年 2月由负转正,至 4月已累计上行 2.2个百分点。其中,油气开采、石油煤炭加工、有色矿采、有色加工等行业 PPI 在 2022 年以来累计分别上行 30.8%、17.7%、6.4%、6.4%。从规模以上企业经营数据看,2021年 3月至 2022年 4月,工业企业每百元营业收入中的成本累计上升了 1.38元,营业收入与营业成本的增速差自 2.3 个百分点收窄至-1.5 个百分点,营收利润率承压。

03

制造业投资的支撑:资金、意愿和方向

在内生动能趋弱、三重压力未减的背景下,制造业企业的投资下行压力在加大。不过,2022 年的稳增长政策不断加码,对于制造业投资仍有一定支撑。我们从制造业企业投资的资金、意愿、方向三个方面出发,分析它们的现状及对制造业投资的影响,寻找相关政策对制造业投资的支撑之处及后续的发力点。最后,基于对这些政策效果的假设,展望不同情境下的 2022年制造业投资增速。

资金:拓宽融资渠道,呵护企业现金流 

制造业投资的资金来源以自筹资金为主,国内贷款为辅。从城镇固定资产投资的资金来源看,2014 年至 2020 年制造业投资中自筹资金的占比在 88%-89%之间,是制造业投资最重要的资金来源。从同比变化看,制造业投资完成额与自筹资金的增速较为接近。2012 年以来,自筹资金增速连下台阶,拖累制造业投资增速明显下滑。不过,国内贷款对于制造业投资的支持作用也不容忽视,2018 年、2020 年的国内贷款增速提升较快,曾对制造业投资构成一定的支撑。

从上市公司数据看,流动资产的同比增速变化领先于制造业企业的资本开支,能够较好地反映出企业制造业投资的潜力。而流动资产同时受到营业收入和带息债务变动的影响,综合反映了企业的经营和融资情况。本轮周期中,制造业上市公司的流动资产增速在 2021年维持在 13.1%~13.2%的相对高位,充裕的现金流支撑了 2021年的制造业投资。然而,受营业收入较快下行的拖累,2022年一季度企业流动资产增速已悄然下滑。预计二季度制造业企业流动资产下行压力或进一步加大。今年二季度以来,疫情对我国经济活动的冲击越发严重,企业营业收入或将加速下滑,而金融数据所体现出的企业融资性现金流或同样偏弱,预示着企业流动资产增速可能较快下行,拖累制造业企业的投资增速。

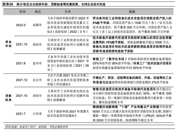
对此,财政、货币及其他金融政策需共同发力,减缓企业面临的流动性压力,拓宽企业融资渠道,稳定制造业投资规模。财政政策方面,聚焦留抵退税、减税降费,降低企业成本费用。总量上,做好留抵退税工作,通过减税降费、出口退费等,降低企业生产经营成本,增加企业可用资金的规模。2022 年全国两会安排了 1.5 万亿的留抵退税和 1 万亿的增量减税降费政策。5月 23日国常会推出的 33项稳经济措施中,部署新增退税 1400多亿。国家税务总局近日通报数据显示,1月 1日至 5月 10 日,全国已有 10371 亿元退税款退到纳税人账户,留抵退税进度已过 2/3。结构上,引导企业投资于高技术制造业和技术改造方向,鼓励地方政府根据实际情况,对固定资产投资项目给予财政补助、贷款贴息、税收返还等优惠政策。

货币政策方面,继续加强对制造业企业的贷款支持。为引导金融机构的信贷支持,央行在 2019年第一季度的 MPA 评估中,首次将制造业中长期贷款和信用贷款纳入考核,带动制造业领域中长期贷款的占比明显提升。2021 年全年,制造业中长期贷款共投放了 1.5万亿,占企业中长期贷款的比重从 2018年的 5.7%提升至了 17.4%。2022年一季度,制造业中长期贷款投放约 0.9万亿,占企业中长期贷款比重升至 23%。后续货币政策或从总量和结构两方面出发,继续加强对制造业企业的贷款支持:总量上,降低企业贷款利率、减少收费,提升贷款的便利性和可得性,改善企业融资环境;结构上,充分利用碳减排支持工具、科技创新、普惠养老等再贷款工具,撬动更多的信贷资金,支持制造业重点领域的融资活动。 

债券市场方面,疏通制造业企业信用债融资渠道。在近年间的经济转型过程中,制造业企业信用违约风险不低,金融机构风险偏好下降,导致债券融资渠道不畅,信用债持续处于收缩状态。对此,可从绿色债券、“专精特新”企业的债券发行入手,精准支持优秀的制造业企业,畅通信用债融资渠道。

股票市场方面,完善多层次资本市场建设,畅通股权融资渠道。2021 年,上市制造业企业股权融资总规模达 1.1 万亿,而对应的制造业上市企业全年资本开支净值约 1.47万亿,股权融资或已成为上市企业投资的重要资金来源。2022年全国两会要求“稳步推进全面注册制”,后续亦可进一步简化上市企业增发、可转债发行流程,为企业股权融资提供便利。

意愿:稳定企业信心,平衡疫情与经济 

一是,更好地平衡疫情防控与经济发展,扎实“稳增长”,稳定制造业企业的下游需求。4月中央政治局会议提出,“要根据病毒变异和传播的新特点,高效统筹疫情防控和经济社会发展”,“坚持动态清零”,“最大限度减少疫情对经济社会发展的影响”。一方面,做好疫情防控工作。4 月下旬以来,北京、杭州、深圳等地正积极探索常态化核酸检测,国务院联防联控机制新闻发布会也指出,将在大城市建立“步行 15 分钟核酸检测‘采样圈’”。未来还需加快推进特效药、奥密克戎变种疫苗以及医疗体系的建设,进一步平滑疫情防控对经济内生需求的潜在冲击。另一方面,最大限度地减少疫情对物流运输、供应链产生的负面冲击。2022年 4月 18日,国务院副总理刘鹤出席全国保障物流畅通促进产业链供应链稳定电视电话会议,部署十项重要举措,各部门在会议精神指导下细化支持措施。近期,物流运输的堵点正逐步被打通。截至 5月 4日 24时,全国临时关闭的高速公路收费站和关停服务区已全部清零,整车物流指数 5月中旬也已恢复至 3月下旬水平。未来还需细化对企业安全防疫的指导,以“尽职免责”而非“企业全责”为前提,推动制造业企业有序复工复产。 

二是,为资本设置“红绿灯”,明确资本扩张的边界,稳定企业信心。2020年 12月的中央政治局和中央经济工作会议提出“强化反垄断和防止资本无序扩张”。目前,我国平台治理已经取得一定成效,监管政策不断完善。2022年 4月的中央政治局会议也改变了此前的表述,提出“要促进平台经济健康发展,完成平台经济专项整改,实施常态化监管,出台支持平台经济规范健康发展的具体措施”。未来随着平台经济扩张边界的进一步明确,“至暗时刻”或已经过去。而对以医药为代表的其他行业而言,产业政策的连续性、稳定性、一致性至关重要。亦需加强对企业对未来发展预期的引导,鼓励创新发展和长期投资行为。 

三是,创造良好的营商环境,解决好企业所面临的账款逾期、补贴拖欠的遗留问题。中小企业在经营过程中,往往缺乏议价能力,承受大型企业等的账款拖欠压力。5 月 5 日,国务院常务会议提出,“在 5 月底前全面排查机关事业单位、大型企业拖欠的中小企业账款,无分歧欠款发现一起清偿一起,确有支付困难的 6月底前明确还款计划。”,将清欠账款列入今年督查重点,对中小企业的信心和现金流或有提振。补贴方面,典型的是对可再生能源的发电补贴,近年来受困于地方政府财力不足,遗留的拖欠规模较大。3 月 24 日,国家发改委、能源局以及财政部三部委联合下发《关于开展可再生能源发电补贴自査工作的通知》;财政部印发的《2022 年中央政府性基金支出预算表》中,“其他政府性基金支出”中“中央本级支出”从2021 年的 928 亿元增加至 4528 亿元,后续或将用以解决新能源发电的补贴拖欠问题。这将有助于改善电力企业的资产负债表,增强企业信心,进而增强其投资意愿。

方向:释放技术改造、新动能投资需求 

近年来技改投资增速较快,目前已成为制造业投资的重要组成部分。2013-2019年,全国制造业投资年均增长 8.6%,其中制造业技改投资年均增长 15.4%。从城镇固定资产投资的分项数据看,2020年末的制造业技改投资相比 2010年提升了 13.6个百分点、相比2006年提升了17.5个百分点。据国家统计局数据解读,2022年 1-4月,制造业企业技改投资同比增长 17.0%,高于全部制造业投资增速 4.8 个百分点;技改投资占全部制造业投资的比重为 43.1%,比 2021 年同期提高 1.8个百分点。

往后看,绿色低碳、智能制造、自主可控、及产业链安全等方向的中长期投资需求较大,相关行业的投资扩产、其他行业的技术改造或将成为制造业投资的重要支撑力量。 

一是,绿色低碳方向。国家发改委等十部门印发的《“十四五”全国清洁生产推行方案》中提出,到 2025 年清洁生产推行制度体系基本建立,工业领域清洁生产全面推行,农业、服务业、建筑业、交通运输业等领域清洁生产进一步深化。以其中重点行业清洁生产改造工程为例,方案要求完成 5.3 亿吨钢铁产能超低排放改造(占 2021年 10.33亿吨钢铁产能的 51%)、4.6 亿吨焦化产能清洁生产改造(占 2021年底 5.4亿吨焦化产能的 85.2%)、8.5 亿吨水泥熟料清洁生产改造(占 2021年18.4 亿吨全国水泥熟料产能的 46.2%)。 

二是,智能制造方向。工信部出台的《“十四五”信息化和工业化深度融合发展规划》中要求,企业关键工序数控化率达 68%,网络化、智能化、个性化生产方式在重点领域得到深度应用;企业经营管理数字化普及率达 80%,企业形态加速向扁平化、平台化、生态化转变;数字化研发设计工具普及率达 85%,平台化设计得到规模化推广。据工信部统计,截至 2021 年 10月底,全国工业企业关键工序数控化率、经营管理数字化普及率和数字化研发设计工具普及率分别达 54.6%、69.8%和 74.2%,比照“十四五”规划目标还需分别增加 13.4、10.2 和 10.8 个百分点。同时,国家发改委等部门于 2022 年 2 月 17 日印发通知,同意在京津冀、长三角等 8地启动建设国家算力枢纽节点,并规划了 10个国家数据中心集群,“东数西算”工程正式全面启动。数据中心产业链条长、投资规模大、带动效应强,通过算力枢纽和数据中心集群建设,或将有力带动电子信息产业上下游投资,同时为制造业企业的智能化改造提供数字基础设施支持。能源基金会首席执行官兼中国区总裁邹骥 2022年 4 月 25日表示,据测算,“十四五”期间在传统产业的数字化升级和绿色改造领域、绿色低碳城镇化和现代城市建设领域、绿色低碳消费等领域的总投资有望接近 45 万亿元,平均每年约为 8.9 万亿元,占 2021年全社会总投资的 16%左右。传统产业的数字化升级和绿色改造还将带来一定的乘数效应,推动相关设备制造行业加大投资规模,或可带来可观的投资增长动能。 

三是,自主可控及产业链安全方向。2022 年政府工作报告针对提升“自主可控”能力,提出了龙头企业保链稳链工程、国家战略性新兴产业集群工程、培育“专精特新”企业等系统性政策项目,其背后是中美之间在高科技领域的竞争趋于白热化。以半导体方向为例,美日韩三方国安部门 2021 年 4 月曾针对中国制定竞争政策、保证半导体供应链安全等议题展开会谈,推动日韩半导体产业链“脱华”;美国不断拉动日韩及我国台湾半导体、新能源企业赴美建厂,以保障自身供应链安全。尽管中国大陆 2020 年和 2021 年连续两年均是全球半导体设备第一大市场,但我国集成电路设备国产化率仅 8%左右(2019年)。长期来看,半导体等核心技术的国产化需求凸显,国产设备投资的替代空间巨大。而俄乌冲突后,中国面临的地缘政治局势更趋复杂,这对中国核心技术领域的“自主可控”能力提出更高要求。制造业投资在突破“卡脖子”工程、提升核心竞争力的方向仍有较大空间。

除前述对制造业投资资金和投资意愿的支持措施外,政策亦可强化引领作用,为企业技术改造及产业升级方向提供指引。2011 年 12月 14日,工信部结合各工业行业“十二五”时期的发展趋势和重点发布了《工业转型升级投资指南》。2016年、2019 年中国国际工程咨询联合 11家行业联合会和协会共同编制发布《工业企业技术改造升级投资指南》。2019年的指南根据技术改造方向分为创新平台、基础能力、智能制造和工业互联网、绿色制造、质量提升、服务型制造和技术改造服务体系6 节。按照 3 年修订一次的计划,新版规划或于 2022年推出,或可为工业企业技术改造升级投资提供更前沿的参考依据。

04

制造业投资前瞻:三种情形下的推演

我们预计,2022年制造业投资增速在基准、乐观和悲观情形下分别处于 3-4%、6%以上、3%以下。 

基准情形下,如上述政策发力的效果和疫情防控压力增大的潜在冲击相互抵消,结合 1-4月制造业投资的运行情况,按 2018年以来的历史环比均值水平外推(2018 年起,固定资产投资核算由形象进度法调整为财务支出法,季节性规律存在变化),预计 2022年全年的制造业投资增速在 3%-4%。 

乐观情形下,如各项政策发力效果较好,或增量工具进一步推出,2022 年全年制造业投资增速或可达 6%以上。在稳定企业投资信心、引导企业释放技术改造及新动能投资需求的基础上:1)财政政策发力留抵退税。假设制造业相关企业将 1.64万亿的留抵退税中的 3000亿元用以投资,约可拉动 2022年制造业投资增速上行 1.2个百分点。2)货币政策支持制造业企业贷款。假设 2000 亿元科技创新再贷款额度被充分使用,按照 60%的支持比例、假设其中 80%投向固定资产投资项目,约可撬动 2600 多亿的增量资金,亦可助力制造业投资增速上行 1.1 个百分点。3)直接融资方面。稳步推进全面注册制,带动上市制造业企业股权融资同比多增 1200 亿元(2019-2021 年分别同比多增 1220 亿元、4041 亿元、910 亿元);畅通债券融资渠道,以绿色债券、专精特新企业债券为抓手,带动制造业企业债券净融资转正,即同比少减 300亿元。二者合计提供约 1500 亿元的增量资金,约可拉动 2022 年制造业投资增速上行 0.6个百分点。 

悲观情形下,若疫情进一步蔓延,多地进入“静态管理”,或进一步冲击制造业物流和产业链,资金支持的转化效果很可能不及预期,全年制造业投资增速可能回落至 3%以下的偏低位置。

加载中...