新浪财经

【最全】2022年中国覆铜板行业上市公司全方位对比(附业务布局汇总、业绩对比、业务规划等)

前瞻网

关注

本文核心内容:覆铜板行业上市公司汇总、覆铜板行业上市公司基本信息、覆铜板行业上市公司覆铜板业务布局。

覆铜板是电子工业的基础材料,是加工制造印制电路板的主要材料,它被广泛用于电视机、收音机、电脑、计算机、移动通讯等电子产品领域。

1、覆铜板行业产业链上市公司汇总

覆铜箔板是将电子玻纤布或其它增强材料浸以树脂,一面或双面覆以铜箔并经热压而制成的一种板状材料,覆铜板作为印制电路板制造中的基板材料,对印制电路板主要起互连导通、绝缘和支撑的作用,对电路中信号的传输速度、能量损失和特性阻抗等有很大的影响,因此,印制电路板的性能、品质、制造中的加工性、制造水平、制造成本以及长期的可靠性及稳定性在很大程度上取决于覆铜板。

目前,我国覆铜板相关产业链的上市公司数量较多,在各环节均有分布。具体包括:

上游铜箔上市公司:嘉元科技(688388)、超华科技(002288)、诺德股份(600110)、铜陵有色(000630);

玻璃纤维布上市公司:中国巨石(600176)、宏和科技(603256)、中材科技(002080)、长海股份(300196);

环氧树脂上市公司:中国石化(600028)、三木集团(000632)、东材科技(601208);

中游覆铜板上市公司:金安国纪(002636)、中英科技(300936)、建滔积层板(01888.HK)、生益科技(600183)、南亚新材(688519)、华正新材(603186)、超声电子(000823)、超华科技(002288)、宏昌电子(603002)、福斯特(603806)、高斯贝尔(002848)、方邦股份(688020);

下游印制电路板(PCB)上市公司:鹏鼎控股(002938)、东山精密(002384)、深南电路(002916)、沪电股份(002463)、景旺电子(603228)、方正科技(600601)、胜宏科技(300476)、超声电子(000823)、崇达技术(002815)、生益电子(688183)、奥士康(002913)、博敏电子(603936)、弘信电子(300657)、世运电路(603920)、依顿电子(603328)、中京电子(002579)、广东骏亚(603386)、科翔股份(300903)、安捷利实业(01639.HK)、明阳电路(300739)、超华科技(002288)、澳弘电子(605058)、四会富仕(300852)、协和电子(605258)、思达集团(01480.HK)、天津普林(002134)、丹邦科技(002618)。

注:景旺电子、方正科技、胜宏科技、世运电路、弘信电子、科翔股份、天津普林、丹邦科技的营业收入为2021年前三季度数据。

覆铜板产业链上的上市企业主要分布在沿海地区,特别是广东省和江苏省,此外,上海市、浙江省、福建省、湖南省等也有部分覆铜板产业链的上市企业。

2、覆铜板行业上市公司业务布局对比

从覆铜板行业上市公司业务布局对比来看,中英科技、生益科技、南亚新材、华正新材、建滔积层板覆铜板业务占比较高,占比均超过70%,超声电子、宏昌电子、超华科技有涉及覆铜板制造及销售业务,但覆铜板收入占比相对较少。

3、覆铜板行业上市公司业务业绩对比

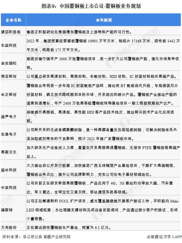
4、覆铜板行业上市公司业务规划对比

各公司对覆铜板制定了相关业务规划,其中中英科技、高斯贝尔、超声电子、南亚新材主要着重于高频高速覆铜板项目的建设,生益科技、金安国纪等着重覆铜板扩产项目,福斯特、方邦股份注重挠性覆铜板建设。

以上数据参考前瞻产业研究院《中国PCB覆铜板行业发展前景预测与投资战略规划分析报告》,同时前瞻产业研究院还提供产业大数据、产业研究、产业链咨询、产业图谱、产业规划、园区规划、产业招商引资、IPO募投可研、IPO业务与技术撰写、IPO工作底稿咨询等解决方案。

更多深度行业分析尽在【前瞻经济学人APP】,还可以与500+经济学家/资深行业研究员交流互动。

加载中...