新浪财经

【中银医药】沃森生物/蓝鹊生物mRNA疫苗登记临床信息

市场资讯 2022.06.01 15:26

分析师:邓周宇/联系人:邵子杭

2022年5月27日,ClinicalTrials.gov网站更新沃森生物、蓝鹊生物mRNA疫苗RQ3013临床研究信息。

要点

ClinicalTrials网站更新一项关于沃森生物和蓝鹊生物的mRNA疫苗信息。此项临床研究为随机双盲的临床Ia期研究,旨在评估沃森生物和蓝鹊生物合作研发的RQ3013在健康成人中的安全性和免疫激活能力。实验为双臂设计,分别使用RQ3013和辉瑞/BioNTech合作研发的BNT162b2进行接种。临床终点主要包括安全性指标和血清学指标。

RQ3013在临床前试验中展现出广谱的抗新冠作用,对新冠病毒野生型及多种变异株均有水平相当的预防作用。相较于第一代新冠疫苗,RQ3013有望在面对不断迭代进化的变异株时更好地保护接种者。

中国新冠疫苗接种率较高,但加强针仍有空间。另外,由于灭活疫苗效力随时间下降明显,对于免疫相对低下的人群(例如老年群体),使用高效疫苗作为加强针能够明显提高感染保护率、住院及死亡保护率。

RNA技术已成为全球范围内最炙手可热的生物技术,同时它也具有成为新一代主流技术平台的潜力。海外创新型Biotech公司Moderna、BioNTech参与研发的mRNA新冠疫苗是发达国家中普及率最高的新冠疫苗。国内企业也纷纷布局这一技术平台,建议长期关注相关标的。目前国内进展最快的mRNA疫苗是沃森生物与军科院、艾博生物共同研发的新冠疫苗ARCoV,目前已进入临床III期尾声。mRNA疫苗方面,相关可能直接获益的标的包括:沃森生物、康希诺、石药集团。通过合作或投资方式可能获益的标的包括:君实生物、康泰生物、智飞生物、云顶新耀。上下游产业链可能获益标的包括:诺唯赞、金斯瑞生物科技、键凯科技。

风险提示:研发不及预期,监管审批风险,长期安全性不确定性风险,商业转化不达预期。

正文

临床Ia期研究设计:与辉瑞疫苗头对头进行安全性及血清学有效性研究

ClinicalTrials.gov网站新增关于沃森生物与蓝鹊生物合作的mRNA疫苗RQ3013的一项临床研究。该项研究为随机、双盲、控制的临床Ia期研究,旨在探索RQ3013在健康成人中的安全性和免疫激活能力。

实验设计:根据ClinicalTrials网站信息,该临床实验计划入组120人,实验预计开始时间为2022年6月。

双臂:此临床研究设置了2个组别。实验组使用RQ3013进行肌注,注射剂量分为30 μg/0.15 mL和60 μg/0.3 mL。对照组使用辉瑞与BioNTech公司合作研发的Comirnaty(即BNT162b2)30 μg/0.3 mL。

临床终点:研究的主要临床终点为RQ3013在健康且未接种过新冠疫苗的成人(18-59岁)中的安全性。次要终点包括:自接种后12个月内的严重不良事件或特殊不良事件、对Beta和Omicron变异株真/假病毒和S蛋白IgG的GMT、GMFR、血清阳转率。同时,研究还将探索CD4+, CD8+, IFN-γ+, IL-2+, TNFα+, IL-4+, IL-13+, IFN-γ,细胞素等指标的变化以及细胞免疫(TCM、TEM、TEMRA等)的反应。

临床前研究:RQ3013全长S蛋白mRNA疫苗

沃森生物与蓝鹊生物此前宣布就新冠病毒开展mRNA疫苗的研发。根据2022年5月10日发表在BioRxiv预印本的临床前研究文献,RQ3013是一种编码几乎全长S蛋白的mRNA疫苗,但其进行了部分改进。

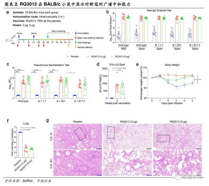
根据文献,RQ3013编码全长的S蛋白,但去除了C端富集半胱氨酸的片段。同时,RQ3013根据变异株引入了突变位点,包括B.1.1.7的所有突变以及B.1.351上的K417N、E484K、A701V。其中不乏Omicron的突变位点。相较于辉瑞/BioNTech的BNT162b2和Moderna的mRNA-1273采用的S2P结构,RQ3013没有引入脯氨酸替代,但在弗林切割点(Furin cleavage)进行了改造,使产生的S蛋白不受到蛋白酶介导的蛋白分解作用。冷冻电镜(cryo-EM)显示RQ3013诱导2种状态下的S蛋白:融合前状态和融合后状态,以三倍体形式存在。

实验结果显示,RQ3013能够同时激活体液免疫和细胞免疫,产生对野生型及变异株的交叉中和能力。在恒河猴动物实验中,30 ug和100 ug规格均展现了显著提升的假病毒/真病毒中和滴度以及IgG滴度,同时,在病毒感染挑战实验中,接种了RQ3013的恒河猴肺部和气管支气管的病毒载量显著低于安慰剂组。临床前动物试验的结果表明RQ3013具有广谱的预防新冠病毒多种亚型的潜力。

加强针空间尚存,高效疫苗对老年群体保护效果显著

截至目前,国内尚未有mRNA疫苗获得上市批准。此前共有6款产品进入临床研究阶段,分别是沃森生物/艾博生物、斯微生物、丽凡达生物、锐博生物、康希诺、石药集团。其中进展最快的是沃森生物与军科院和艾博生物合作研发的新冠mRNA疫苗,目前已进入III期尾声。

截至2022年5月29日,中国31个省和新疆生产建设兵团累计报告接种新冠疫苗33.79亿剂次。截至2022年5月26日,新冠疫苗接种率91.47%,全程接种完成率89.07%;60岁以上老年群体的接种率约86.94%,全程接种完成率约82.42%。若假设全程接种率已接近饱和(覆盖所有可接种人群),则目前加强针接种剂次距离需求饱和仍有约4亿剂次的缺口。

根据此前Nature Medicine文献的数据,Moderna和辉瑞/BioNTech的mRNA疫苗均能诱导2倍以上于康复者血清的中和水平,即接种上述mRNA疫苗获得的免疫中和效果将是自然感染产生的免疫中和能力的2倍以上。而同一文献指出科兴新冠疫苗的中和水平不足康复者血清的0.2倍。同时,巴西一项研究显示,在完成科兴灭活疫苗2针接种后6个月,80岁以上老人的住院及死亡保护率仅有约41.4%,而在使用BNT162b2(辉瑞/BNTX)mRNA疫苗加强后,这一保护率提升至约89%。对60-79岁年龄组,这一数据也从72.6%提升至90%以上。

风险提示

研发不及预期,监管审批风险,长期安全性不确定性风险,商业转化不达预期。

邓周宇,医药生物行业首席分析师、大消费组组长、11年医药行业研究经验,先后供职于国海证券、国信证券、中银国际证券。广泛覆盖:行业政策、创新药、医疗服务、医疗器械、医药流通业、中药行业、互联网医疗、商业健康险研究。曾获得:金融界最佳分析师(2013)、新财富最佳分析师(2014)、水晶球最佳分析师(2014、2017公募组,2021)、金牛奖最佳分析师(2014)、金翼奖最佳分析师(2017、2018)、东方财富网100强分析师(2021)。获上海财经大学经济学硕士学位。

周海涛,中国科学技术大学材料物理与化学硕士(学硕),香港中文大学(深圳)金融工程硕士。曾在中国科学院开展科学研究,并在国际核心期刊发表论文(一作)。累计近2年生物医药板块研究经历,主要覆盖医疗器械、IVD、CRMO、新兴AIDD、生物医药上游原材料等领域。

李天成,中山大学生物工程本科,导师为哈佛前讲师,国家青年千人教授;哥伦比亚大学生物医学工程研究生,导师为哥大医学院双院院士,《Biomaterials》主编。曾在国际核心期刊ACS Publication上发表论文,毕业后在美国药企工作近3年,曾就职于纳斯达克上市药企,负责药物的开发及测试。覆盖创新药&技术。

加载中...