新浪财经

成都:公积金贷款首付比例下调10% 双职工家庭购买首套住房最高可贷80万

中国网

关注

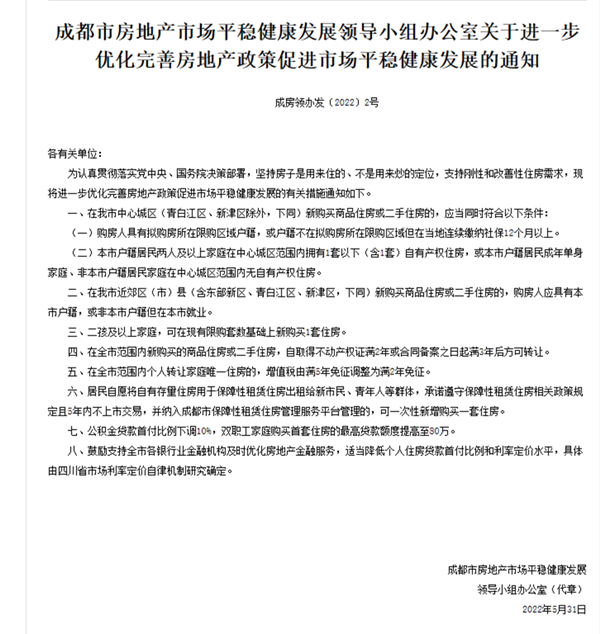
中国网财经6月1日讯 据成都市住房和城乡建设局网站消息,5月31日晚,成都市房地产市场平稳健康发展领导小组办公室发布《关于进一步优化完善房地产政策促进市场平稳健康发展的通知》(以下简称《通知》)。《通知》指出,公积金贷款首付比例下调10%,双职工家庭购买首套住房最高可贷80万;二孩及以上家庭可新购买1套住房;个人转让家庭唯一住房的,增值税调整为满2年免征;居民自愿出租自有存量住房用于保障性租赁住房并承诺遵守相关政策规定,可新购一套住房。

(图片来源:成都市住房和城乡建设局网站)
加载中...