重启上海汽车产业链
中国经营报
中国经营报《等深线》记者 盛兰 石英婧 上海报道
“今天晚上18:30在园区门口集合,统一进厂进行封闭式生产。需要在公司吃住,时间可能长达半个月,公司会提供帐篷和睡袋。”5月20日下午2点,陈夏(化名)突然收到了主管领导发来的进厂复工复产的通知。
陈夏所在的公司位于上海金桥经济技术开发区(以下简称“金桥开发区”),是上汽大众汽车有限公司(以下简称“上汽大众”)的一级零部件供应商。主管告诉她:“上汽大众亟须公司配套生产的汽车零部件,我们必须排除万难,加紧复工。”
这只是上海汽车产业链加速“转起来”的一个缩影。作为在全国乃至全球举足轻重的汽车产业重镇和核心聚集区,上海市汽车产业举足轻重,上海汽车集团股份有限公司(以下简称“上汽集团”,600104.SH)和特斯拉等知名车企的复工复产进程也备受关注。
在统筹新冠肺炎疫情防控与经济社会发展的总体要求下,上海市疫情防控已经取得阶段性成效,复工复产也正在有序推进。根据上海市政府官网5月29日对外发布的《上海市加快经济恢复和重振行动方案》,上海市将于6月1日起取消企业复工复产审批制度,采取建立长三角产业链供应链互保机制、畅通国内国际物流运输通道等政策措施,支持各行业领域复工复产复市,稳步提高企业达产率。
5月30日,上汽集团相关负责人告诉中国经营报《等深线》(ID:depthpaper)记者,自复工复产以来,截至5月28日,上汽临港生产基地日均下线车辆的数量已经恢复到满产时的8成左右。与此同时,从5月27日起,上汽临港生产基地开始进行双班生产压力测试。“后续将基于疫情走势和供应链等情况进一步制定复工复产的动态规划。”
复工复产后,上汽乘用车临港生产基地的员工在生产线上作业。 上汽集团供图
上海市经济和信息化委员会(以下简称“上海市经信委”)是此番上海市汽车产业链复工复产的主要负责单位之一。上海经信委相关负责人近日在接受记者采访时表示:“上海市汽车产业链的恢复情况,关乎国内多个城市的汽车产业发展,国内有20余个城市给我们发了几百份协调函,涉及企业多达四五千家。我们每天还会接到大量电话,希望上海市可以给予支持,恢复汽车零部件等产品的供应。与此同时,‘链式复工’也需要各地相关政府部门间的紧密配合,在过去两个多月时间里,周边省市为确保上海市汽车产业链的稳定和保供,都给予了很大的支持。”
抓住“龙头”
上海市汽车产业链复工复产,离不开龙头车企的牵引带动。
工业和信息化部(以下简称“工信部”)此前发布的公告显示,上海市已累计发布4批复工复产“白名单”,其中涉及整车及汽车零部件企业约1500家。截至5月19日,上汽集团、特斯拉在上海的工厂自复工以来已分别累计实现2.1万辆和2.6万辆整车下线;全市已有1200余家汽车零部件企业复工复产。
另据上海市经信委统计数据,2021年,上海市完成汽车产业总产值7586亿元,是当地生产总值的17.5%,汽车整车产量为283.32万辆,占全国10.68%。这也意味着,国内每生产10辆汽车就有1辆是“上海制造”。
位于上海市西北郊的嘉定区安亭镇,是上汽大众的发祥地。作为国内历史最悠久的汽车合资企业之一,上汽大众位于安亭的工厂已经扩充到4家——上海安亭第一、二、三工厂以及MEB工厂,总规划年产能超过100万辆。
据了解,4月18日,作为上海市首批复工复产“白名单”中的“经济支撑类企业”,上汽大众上述工厂开始进行复工复产压力测试,并实现了闭环生产。
对于复工复产工作的相关情况,上汽大众一位不愿具名的高管告诉记者:“上汽大众承担了拉动整个汽车产业链恢复的重任,目前正一步一个脚印地稳步前进。”
上汽集团旗下另一家合资公司——智己汽车首款车型智己L7已顺利上市。作为该车型的生产工厂,上汽乘用车临港生产基地一直处在封闭生产中,留岗人数超过4000人。与此同时,在封闭生产期间,该工厂还陆续完成了近400家供应商产能、库存和原材料的排摸工作,其中包括多家世界汽车零部件巨头。
在上汽乘用车临港乘用车工厂车间,工人正有序组织生产。 上汽集团供图
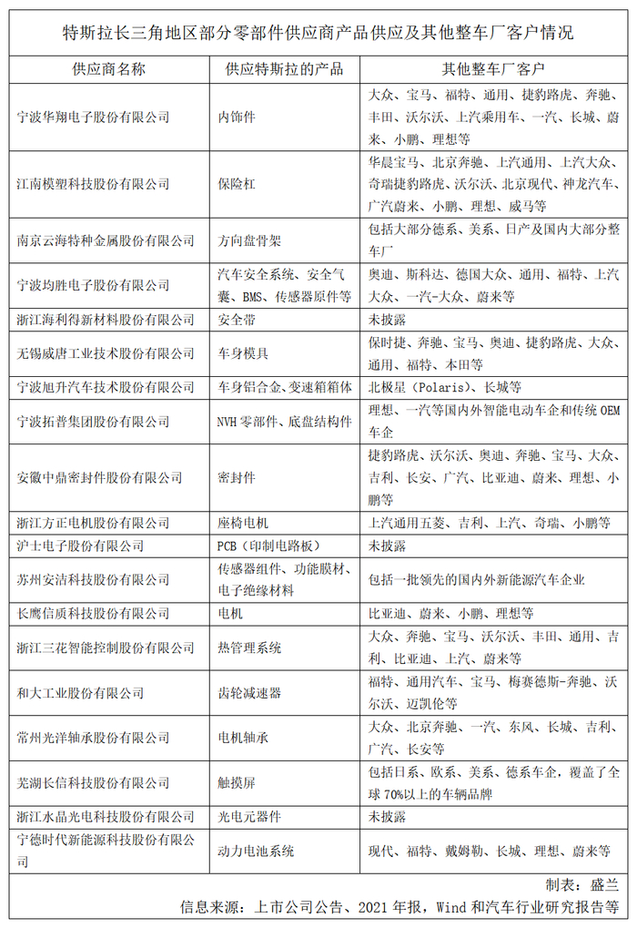
多家向上汽集团供货的国际头部零部件制造商旗下的全资子公司或合资公司也坐落在安亭。记者统计发现,在全球前十大汽车零部件公司中,采埃孚、博世、麦格纳、爱信、大陆集团、法雷奥和李尔公司等9家跨国公司将中国总部设在了上海,并在当地设立了生产基地。
据了解,采埃孚集团在安亭设立了4家子公司,业务涉及汽车系统、汽车被动安全、汽车科技和变速器等领域。根据采埃孚(中国)投资有限公司披露的信息,采埃孚是上汽集团旗下多款主流车型的传动、底盘和主被动安全生产等关键零部件产品的主要供应商。此外,采埃孚在2022年还向上汽集团提供长距离成像雷达。
作为汽车产业链配套企业,采埃孚汽车被动安全系统(上海)有限公司位列首批复工企业“白名单”中。而从3月初开始,采埃孚汽车系统(上海)有限公司旗下电子工厂便已严格进行封闭式管理,目前各项生产工作都在稳定进行中。
在上海市经信委发布的首批复工复产“白名单”企业中,特斯拉则被标记为“必须复工的停产企业”。4月19日,经历了20余天的停产周期后,特斯拉上海超级工厂约8000名员工正式回到了各自的工作岗位上。
吴峰(化名)是特斯拉上海超级工厂的一员,也是参与首批复工复产的一线员工之一。5月初,他告诉记者:“工厂采用的是单班生产模式,每周有1天的休息时间,上班时间每天有300元的补助,休息时每天有100元的补助。”
不过,近日有消息称,从5月23日开始,特斯拉上海超级工厂已经开始进行双班制生产,产量已基本与疫情管控前持平,预计6月份有望全面恢复到正常生产水平。对此,特斯拉相关负责人5月30日告诉记者:“目前还没有确切消息,预计近期可以进行双班制生产,但还是需要根据疫情走势等具体情况来确定生产规划。”
“汽车产业的产业链非常长。特斯拉上海超级工厂的复工,意味着许零部件供应商也需要实现协同复工。”特斯拉全球副总裁陶琳表示,特斯拉向上海市经信委等上海市各级政府部门、长三角其他省市政府部门以及国务院联防联控小组提交了一份涵盖100余家零部件生产商的名单。
上海市经信委相关负责人向记者透露,目前,特斯拉需要协同复工的零部件生产商已基本实现协同复工。“因为特斯拉作为纯电动整车企业,自身并不涉及零部件生产环节,并且在国内只有两款量产车型,我们需要协调的零部件供应商只要到一级或者二级的程度便可以。”
“但是上汽集团仍需努力。”该负责人坦言,上汽集团旗下的子品牌众多,涉及10余个车型,而且多是燃油车型,需要的零部件种类很多。此外,上汽集团旗下还有众多零部件公司,需要协同复工的供应商可能会到五级甚至六级,涉及到几千家汽车零部件企业。
“汽车产业链中的供应商均会对整车企业的复工复产产生关键性影响。目前,在推动上汽集团稳步提升产能的情况下,我们要保障汽车零部件的有效供应,保障其每天的零部件库存至少能满足三天的生产需求,按照三天的生产预警线来保供。”上海市经信委上述负责人表示。
某外商独资企业旗下位于金桥开发区的工厂,是上汽通用重要的角度传感器供应商。该工厂车间主任刘文(化名)告诉记者:“上汽通用工厂在复工复产之后,亟须这种零部件。为了实现产业链的运转,上汽通用和金桥开发区管委会进行了协商,希望让我们工厂可以协同复工复产。我们公司也在4月20日向金桥开发区管委会提出申请,随后被列入到了第二批复工复产‘白名单’。”
“目前公司还没有全面复工,参与封闭生产的一线操作员工共有12人,虽然自己并不是一线操作人员,这段时间也需要在生产线上协助生产。”刘文表示,在封控之前,公司角度传感器1天的产能是2000~3000个,现在1天的产能大概1500个,只能保证基本的出货量。
“链式复工”
“汽车产业‘牵一发而动全身’,产业链条复杂。整车厂复工复产需要上下游产业链实现‘协同复工’。”上海市经信委相关负责人向记者坦言,上海市一地的车企复工无法带动周边地区所有产业链,“链式复工”仍需各地政府相关部门紧密配合。
事实上,早在3月中旬,上海市经信委部分工作人员便已“驻扎”在办公室办公。“在这两个月多的时间里,我们一直在为汽车产业链、供应链的稳定做保障,每天的任务都很艰巨。”
上海市经信委相关负责人介绍:“目前,上海市有两个汽车产业专班,一个是上海市经信委牵头成立的‘双链(产业链和供应链)保供’专班;另一个则是在工信部装备司牵头下,由工信部、上海市相关部门、上汽集团、特斯拉以及目前交通物流等存在瓶颈问题的各省市县工信部门组成的专班,专门保障汽车零部件等的运输,工作专班每日都要召开例会。”
上海市某零部件制造商旗下的员工在生产车间内作业。 受访者供图
“我们建立了‘红灯机制’,每天要准备‘红灯清单’。”上述负责人表示,这些清单涵盖了需要协同复工企业的名单等,“红灯”则预示着需要紧急对接安排协同复工的企业或者需要打通物流仓储的地区。“例如,某车企所需的原材料库存量达到库存预警线,该原材料生产商便会被纳入清单,我们会与属地沟通协同复工。”
“‘红灯清单’每天都会更新,每天凌晨1点左右就要形成第二天的清单,因为要盘库存,这个工作量是巨大的,每天的工作便是让这份清单上的名单清零销项。”上述负责人感慨道:“在过去的两个多月,周边省份为上海市汽车产业链的稳定做出了很大贡献。事实上,实现汽车产业链协同复工并不是一件易事。”
据介绍,围绕特斯拉上海超级工厂,众多汽车零部件供应商在江苏省南京市、苏州市、无锡市和浙江省宁波市、绍兴市、台州市等长三角地区组成了特斯拉“4小时朋友圈”。而汽车零部件供应商聚集的长三角地区在此次新冠肺炎疫情反复中受影响较大。
对如何帮助车企实现异地零部件供应商协同复工的问题,上海市经信委相关负责人感慨道:“比如,我们在与外省市相关部门沟通零部件生产商协同复工事宜时,‘动之以情,晓之以理’,利用单位和整车厂的影响,再动用个人人脉和感情,希望当地可以协助相关企业复工复产”。
“需要当地工信部门协助的工作主要包括安排工作人员进入工厂,哪怕是小批量复工也可以;如果无法实现员工进厂复工,我们也希望当地部门可以安排部分人员进入厂区清理库存,让库存的零部件可以从当地运到上海市,最后则是请当地政府部门协调发放运输通行证。”上述负责人告诉记者。
而除了整车厂需要解决产业链供应链协同复工问题外,零部件制造商同样面临着协同复工的问题。
宁波均胜电子股份有限公司(以下简称“均胜电子”,600699.SH)子公司均胜汽车安全系统(上海)有限公司是纳入上海市首批复工复产“白名单”的企业之一。均胜电子相关负责人告诉记者,公司在上海自贸区临港新片区和青浦区均设有工厂,其中临港工厂在上海市实行封控管理前便已经处于封闭生产状态,青浦工厂则于4月中下旬逐渐复工。
在实现复工复产后,均胜汽车安全系统中国区副总裁朱晓峰在接受媒体记者采访时表示:“我们每天都在看上一级、再上一级的供应商,确认它的供应‘断点’在哪里,以协助释放再上一级供应商的产能。”
跨省区物流运输链
在上海市汽车产业复工复产过程中,除龙头车企带动本地零部件供应商协同复工复产外,还需要打通跨省市物流运输链的“堵点”“卡点”。
“异地物流运输的情况仍在动态变化,我们还在不断‘攻坚’当中。”上海市经信委相关负责人向记者表示,“目前在上海市区内,复工企业可以申请车辆通行证,上海市内运输压力已经基本舒缓了,也不会阻拦市内持有通行证的车辆离沪,但上海至外地的物流运输效率仍有待提高。”
一位国内“造车新势力”高管也向记者感慨:“在前段时间,工厂在与上海市相关零部件供应商对接过程中,运输环节面临着很多困难,检查站比较多,即使没跨市域可能也会面临检查,目前这种情况已经得到改善。”
与此同时,多位长三角地区的卡车运输司机向记者确认,货物运输价格与之前相比已经至少涨了一倍。“司机在路上耗费的时间更多,生活不便利,承担的风险也大很多。最初一段时间,部分地区甚至要求司机在当地隔离14天,费用要自己承担。”一位司机表示。
改变随之而来。4月11日,国务院应对新型冠状病毒感染肺炎疫情联防联控机制印发了《关于切实做好货运物流保通保畅⼯作的通知》,该通知强调“交通运输部要会同有关部门指导各地做到统⼀格式、全国互认”。4月14日,交通运输部发⽂要求涉疫地区有关部门按全国统⼀式样制发《重点物资运输车辆通⾏证》。
上海市经信委相关负责人向记者坦言:“实际上,车企将配套的零部件从位于异地的生产商厂房运回上海市,最多的时候可能需要办6张通行证:由上海市本地审批的通行证,异地生产商所在的省、市、县、街道分别审批4张通行证,以及车企所在地政府部门开具的1张人员通行证,车企工作人员需前往当地高速公路出口接车。”
“全国制发统一的《重点物资运输车辆通⾏证》之后,上海市与某零部件供应商所在省份之间的通行证实现了互认,无需再申请该省的通行证。”上海市经信委相关负责人举例称,“与市、县间交通仍旧没有完全打通,仍需在当地向相关部门申请。在没有建立工作专班机制时,上海与该地运输车辆的办证率不到10%。随着疫情的好转,办证率已接近100%。”
“目前,仍有不少地区需要继续协同打通物流运输通行证问题,而且具有较大不确定性。如果某地突然出现疫情,就需要去协调沟通物流运输问题,工作专班每天都要围绕这一问题进行沟通。”该负责人进一步表示。
与此同时,为了解决物流运输问题,中转站模式成了另一种解决途径。在中转站模式下,各地将货物运至指定地点,由专⼈卸货,再将货物装至来自上海市的货车,统一送至上海市终端仓。
据介绍,在国家联防联控机制推动下,上海市已与浙江省、江苏省协同建立了长三角地区重要物资应急保供转运站。首批中转站共6个,其中上海市2个,分别位于嘉定区和闵行区;浙江省2个,分别位于杭州市和宁波市;江苏省2个仍处于在建当中。
上述6个中转站由上汽集团全资子公司上汽安吉物流承担建设与运营,记者从上汽集团方了解到,长三角地区重要物资应急保供中转站全程落实闭环管理与“无接触”交货,每个站点占地约5000平方米,每天可以保障30辆载重20吨以上车辆的中转需求,通过货物中转接驳的方式消除疫情传播风险、保障物资运输畅通。
4月18日,浙江—上海中转站正式投运。上汽集团相关负责人告诉记者,当天中午,首辆货运车从嘉定区安亭中转站驶出,经高速道口核验身份信息、通行证与核酸检验情况后,在14:00抵达杭州中转站进行装货,并于17:00再次返回安亭中转站进行无接触卸货。
上海市经信委相关负责人告诉记者:“目前,中转站已经投入使用。例如,广东、湖南和湖北等地的部分货物会运到宁波中转站,再运到上海市。但是,中转站设立的初衷以及定位、功能还有待完全发挥,仍需突破。”
除在国内汽车产业链中需完善运输体系外,上海市还承担着整车及汽车零部件进出口的重任。如何将整车运出去,并将进口的车辆、零部件和原材料分别运往国内各经销商、整车厂和零部件生产商处,则是面临的另一个“考题”。
特斯拉上海超级工厂生产的整车正等待装船离港,销往海外市场。 特斯拉供图
上海海通国际汽车码头有限公司(以下简称“海通公司”)旗下的上海外高桥港区海通码头是全国最大的汽车滚装码头,外高桥口岸也是全国最大的汽车进出口口岸。外高桥码头岸线长1024米,可同时靠泊3艘5万吨级以上滚装船,场地面积达到121万平方米。
与此同时,地处临港新片区的上海南港码头正承接外高桥港区逐步南迁的进出口滚装业务,该码头现拥有岸线760米,3个万吨级泊位。今年初,海通公司已经与临港集团签订了租赁运营协议,负责南港地区汽车业务运营。
海通公司相关负责人告诉记者:“海通公司作为上海市第一批重点港航保供保畅企业,承担民生保障任务,需在疫情防控特殊时段维持运作。从3月11日开始,上海市实行切块式网格化管理以来,公司便通过采取人员闭环管理的方式保证码头的运转。截至5月9日,海通公司外高桥港区在岗闭环管理员工总计906人,海通公司管理人员123人,公司复工比例达28%。”
记者从海通公司方面了解到,今年1~4月,海通公司旗下码头共装卸84.7万辆整车,疫情期间日均业务量为5000辆,而疫情之前日均业务量则达9000辆。“在码头装卸业务方面,受封控影响,码头原有的集疏运体系受到了比较大的挑战。外贸进口车辆无法按计划分拨,因此外贸进口船公司纷纷改靠天津、宁波、广州等港区,对原有外贸业务带来了一定程度的分流影响。”
据介绍,为了解决外高桥港区外贸出口车辆无法正常集港问题,海通公司利用旗下位于江苏省的太仓港区这一非疫情区港口,创新了外贸出口车辆“太仓集港-江轮短驳-外高桥出口”的“陆改水”作业模式。
一位负责从江苏往上海运输轿车的司机告诉记者:“往常我们从工厂装载货物后便直接走高速运至上海市,现在需要从工厂把车辆运到太仓港,再经由太仓港运输至上海市。”
防疫不松懈
对公司目前的生产运行情况,威马汽车科技集团(以下简称“威马汽车”)创始人、董事长、CEO沈晖向记者坦言:“威马汽车是国内‘造车新势力’中唯一一家总部位于上海市的车企,集团的设计及采购中心、研发中心都在上海。如果人流、物流无法恢复运转,影响可想而知,我们也希望能早日全面实现复工复产。”
在封闭生产期间,员工居住在工厂搭建的“帐篷宿舍”内。 受访者供图
当前,越来越多的人正返回自己的岗位。不过,随着复工复产工作全面推进,防疫任务仍不可松懈,获批复工复产的企业仍需做好复工人员的安全保障工作。
吴峰坦言,很高兴能回到特斯拉超级工厂上班。“虽然暂时需要住在工厂二楼的办公室,但一日三餐由工厂供应,工厂也派发了睡袋、洗漱用品等生活物资,生活有了保障,休息时工厂还会组织一些休闲娱乐活动。”
位于浦东新区的上汽集团一家零部件供应商员工陈斌(化名)则一直在公司进行封闭生产。“不过,由于公司所需的生产原材料供给并不稳定,有材料的时候就生产,没材料的时候只能等原材料。”
据陈斌介绍:“工厂里设有员工宿舍,两人一间的标准,自己和同在工厂的妻子被安排在一间宿舍,每日都有送餐公司按时送餐食。和待在出租屋拿底薪相比,在公司上班更有安全感。”
在复工复产企业中,吃住、办公都在工厂的也不乏公司管理人员。上汽大众上述高管便告诉记者:“在4月中下旬,我就和很多同事一起进入公司,开启了吃住在公司的生活,在办公室放置了一张床,一日三餐由公司食堂负责。公司也承担了相应的防疫压力,在设立紧急隔离点,供应一日三餐,以及提供抗原核酸检测等方面都很严谨。”
刘文所在的公司在向金桥开发区管委会提交复工复产申请时也一并提交了公司制定的复工复产工作专项方案。刘文向记者提供的材料显示,在专项方案中,公司成立了复工复产与疫情防控专项小组,由公司总经理牵头,人事部、生产部、物流部、采购部和财务部等部门负责人为组员,统筹推进各项工作。
与此同时,该公司还详细列明了场所分区分类管理、员工管理等多项管理方案。在员工管理方面,该公司指出,员工需每日做健康检测和登记,进行抗原和核酸检测;实施全程封控管理,不同班组员工之间需要做到无接触换班等。
根据临港新片区管委会官网发布的信息,为了解决特斯拉复产所面临的问题,管委会成立了工作专班,“一企一策”指导企业疫情防控。“管委会先后与浦东新区和奉贤区等职能部门、各相关街镇和特斯拉供应商建立了紧密的工作对接机制。协调支持员工返厂,与全市有关各街镇和所属居村委对接协调,实施‘早抗原、晚核酸’的高密度检测。此外,还加强了车辆通行保障,确保物料、员工等在满足疫情防控前提下,高效组织并运输到位。”
上海市经信委相关负责人向记者表示:“对于特斯拉员工返岗,临港新片区管委会做了大量工作,首先要跟员工所在属地进行沟通,一一确定这些员工的基本情况,在确定好个人居住的具体详细信息之后还要了解个人的健康流动情况以及所在社区情况。此后,再安排大巴把员工一个一个地接到工厂。”
“目前,特斯拉还没有全面复工,因为需要实行全封闭生产,工厂能够容纳员工的数量有限。”上述负责人还告诉记者,此外,特斯拉的防疫工作需要一些专业机构支撑,比如安排应急隔离设施和核酸检测机构,政府相关部门也提供了口罩、防护服和抗原试剂等物资的支持。“在员工生活保障方面,如果特斯拉无法通过自由渠道全部解决,政府部门也将提供‘托底’支持。”
根据上海市政府官网5月29日对外发布的《上海市加快经济恢复和重振行动方案》,上海市将全力以赴抗疫情、稳经济、促发展,将尽最大努力帮助各类企业,全心全意服务各类企业,千方百计为各类企业纾困解难,与广大企业携手同心、迎难而上,一起努力恢复和重振上海经济。
陈夏和同事在进入工厂后,在仓库间里放置了20顶单人帐篷,以解决临时驻厂住宿问题。5月30日,陈夏告诉记者,在工厂进行为期3天的静默期管理后,她便进入生产车间工作了。“今天小区居委会的工作人员告诉我,在6月份以后,我便可以在小区和工厂之间正常通勤,不过仍需做核酸检测。”
随着各产业链、供应链加速复工复产,上海市汽车产业链正开动马达加速“转起来”。往日充满活力的“大上海”也正加速回归。