新浪财经

股权纠纷致公司银行账户被冻结 云南旅游收关注函

中新经纬

关注

中新经纬5月30日电 因股权纠纷导致公司银行账户遭冻结,云南旅游30日收深交所关注函。

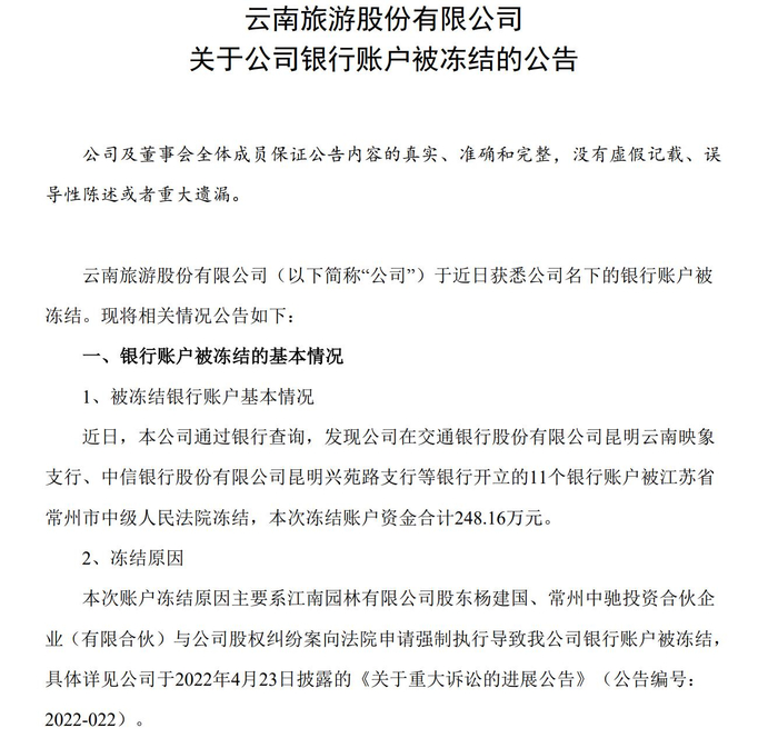
具体来看,关注函指出,根据5月28日云南旅游披露《关于公司银行账户被冻结的公告》显示,江南园林有限公司股东杨建国、常州中驰投资合伙企业(有限合伙)因与公司股权纠纷案件,向法院申请强制执行,导致公司11个银行账户被江苏省常州市中级人民法院冻结,冻结账户资金合计248.16万元

对此,云南旅游被要求说明被冻结的银行账户用途与性质,被冻结数量与金额占比,被冻结账户2021年度收付款金额及占比、正常经营所需资金量等,说明公司认为上述11个银行账户被冻结对公司资金周转和正常经营活动影响较小的原因

云南旅游此前曾表示,已安排相关人员就上述冻结事项与银行、法院及有关方做进一步核实,已委托律师处理相关事宜,并已制定银行账户被冻结后的解决方案。目前公司经营业务正常开展,未受到影响。

此外,云南旅游指出,本次被冻结资金合计人民币248.16万元,占公司最近一期经审计净资产的0.12%,占比较小。公司部分银行账户被冻结事项对公司资金周转和正常经营活动影响较小,亦未触及《深圳证券交易所股票上市规则》相关规定的情形。公司将尽快消除资金被冻结的风险,使被冻结银行账户尽快恢复正常。

二级市场方面,云南旅游股价较上一交易日涨0.68%,报收于7.36元,其股价年内涨幅累计超两成。(中新经纬APP)

 

责任编辑:刘万里 SF014

加载中...