总投资约15亿,9个项目!珠海这个新城建设迎来新进展
政府网站
好消息!
斗门区湖心新城建设迎来新进展!
日前,湖心新城第二批基础设施建设项目举行开工仪式。该批项目总投资约15亿元,涉及公园、道路、市政配套等9项建设工程,建成后将进一步完善湖心新城片区的基础设施配套。
▲开工仪式现场。何锬坡 余浩然/摄
9项基础设施建设项目开工建设
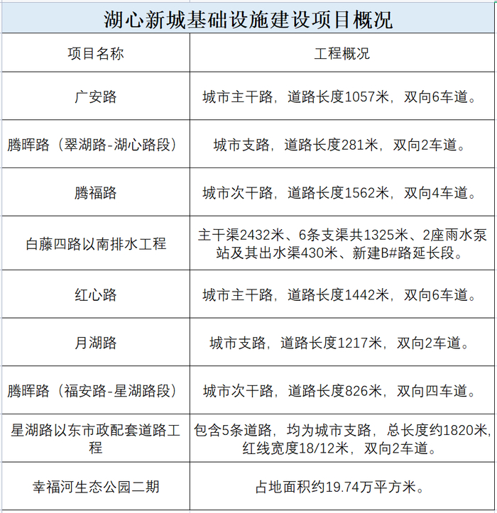
本次开工建设的基础设施建设项目共有9项,包括广安路、腾晖路(翠湖路-湖心路段)、白藤四路以南排水工程、腾福路、幸福河公园二期、月湖路、腾晖路(福安路-星湖路段)、星湖路以东市政配套工程和红心路,主要涉及11条道路,总长约8.4千米;以及1个面积约19.7万平方米的公园,1条约4.2千米长的暗渠和2座泵站。
▲湖心新城基础设施建设项目平面示意图
该批项目施工方建泰建设有限公司珠海西部区域负责人董彦会介绍,目前广安路、藤晖路(翠湖路-湖心路段)2项工程已开工建设,建设工期为600天。
“广安路长约1千米、腾晖路近300米长,这两条道路是整个片区整体发展的基础设施,包括软基处理、市政管网、路基、路面施工等,马上要进入软基处理施工。”董彦会介绍,其余7项工程处于项建、可研报批阶段。为加快项目推进,初步设计、施工图设计等工作目前正同步开展。
▲广安路效果图
打造高铁新城“起步区”
据了解,湖心新城位于珠海西部生态新城中心腹地,将打造成为高铁新城“起步区”、滨江特色生态宜居示范新区和片区级商贸文化中心。根据规划,湖心新城区将建设医疗设施2处、学校19所、邻里中心8处、社区体育公园3处,其他基础设施45处。
▲湖心新城片区鸟瞰图
目前,湖心新城范围内道路总长度约20.6千米,具备通车使用条件的道路约9.6千米。金茂中小学、湖心小学主体建筑已封顶,湖心金茂悦商业中心正在进行软基处理,白藤市民公园部分建成投入使用,幸福河生态公园计划在8月底前完成收尾工作。
湖心新城第二批基础设施的建成,
将进一步完善该区域的配套,
优化城区居民的生活环境,
提升居民幸福指数,
共同期待!