新浪财经

重磅!2022年中国及31省市半导体行业政策汇总及解读(全)

前瞻网

关注

半导体产业主要上市公司:华润微(688396)、三安光电(600703)、士兰微(600460)、闻泰科技(600745)、新洁能(605111)、露笑科技(002617)、斯达半导(603290)等。

本文核心数据:半导体产业国家层面政策,半导体产业省级层面政策,半导体产业国家、省级“十四五”规划目标

1、政策历程图

半导体行业是国民经济支柱性产业之一,其发展程度是衡量一个国家科技发展水平的核心指标。近年来,为了进一步鼓励国内半导体的整体发展,打破国外垄断,增强科技竞争力,国家相关部委出台了一系列支持和引导半导体行业发展的政策法规。过去多年来,在国家科技重大专项、产业基金和相关政策的支持下,我国半导体行业实现了跨越式发展。

2、国家层面政策汇总及解读

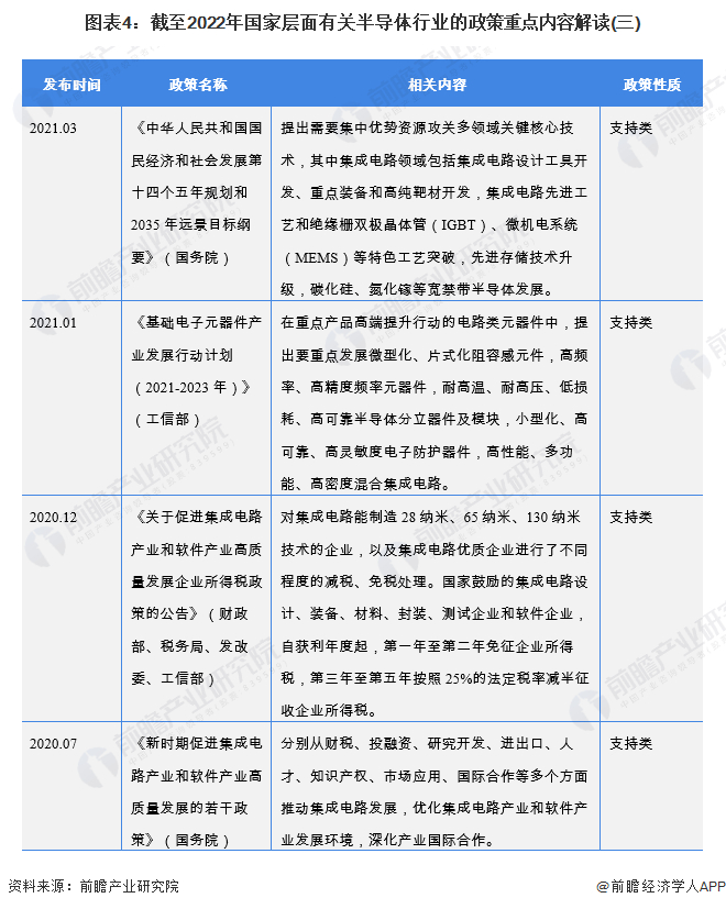
——国家层面半导体行业政策汇总

目前,中国半导体行业的发展着重落在集成电路领域。“十四五”是中国半导体行业夯实基础、谋取更大进步的关键五年,多个“十四五”相关政策均将集成电路列入重点发展项目,例如《中华人民共和国国民经济和社会发展第十四个五年规划和2035年远景目标纲要》专门列出了集成电路发展专项;《“十四五”利用外资发展规划》提出要引导外商投资投向集成电路等,体现了我国大力发展集成电路的决心。

——国家层面半导体行业发展目标解读

根据中国“十四五”规划纲要提出,在事关国家安全和发展全局的基础核心领域,制定实施战略性科学计划和科学工程。瞄准人工智能、量子信息、集成电路、生命健康、脑科学、生物育种、空天科技、深地深海等前沿领域,实施一批具有前瞻性、战略性的国家重大科技项目。从国家急迫需要和长远需求出发,集中优势资源攻关关键元器件零部件和基础材料、油气勘探开发等领域关键核心技术。

集成电路方面,注重集成电路设计工具、重点装备和高纯靶材等关键材料研发,集成电路先进工艺和绝缘栅双极型晶体管(IGBT)、微机电系统(MEMS)等特色工艺突破,先进存储技术升级,碳化硅、氮化嫁等宽禁带半导体发展。在《中国制造2025》中针对集成电路产业的市场规模、产能规模等提出了具体的量化目标。

3、各省市层面的政策汇总及解读

——31省市半导体行业政策汇总

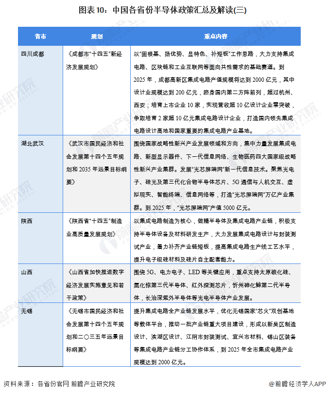
经过多年部署,中国目前主要有四个集成电路产业集聚区,分别是以上海为中心的长三角、以北京为中心的京津环渤海、以深圳为中心的泛珠三角和以武汉、成都为代表的中西部区域。

以北京为龙头的京津环渤海经济带和以上海为龙头的长三角经济区,在设计、制造、封测领域都形成了比较成熟的业态。在深圳,芯片设计业的发展势头非常迅猛,制造业也正在崛起。中西部地区也形成了新的具有特色的发展驱动力,以宽禁带半导体、车规级半导体为代表,正在逐渐形成集成电路的中西部地区特色产业集群。随着国家的整体发展,北京、上海集成电路产业中心的作用正在逐渐加强,这势必会带动环渤海和长三角地区产业的发展,进而形成一个比较完整的地区产业生态。

文章汇总十四五时期各省市半导体行业政策如下:

——31省市半导体行业发展目标解读

前瞻汇总各省市半导体产业相关“十四五”规划,将中国31省市半导体行业重点发展目标汇总如下:

更多行业相关数据请参考前瞻产业研究院《中国半导体行业市场前瞻与投资战略规划分析报告》,同时前瞻产业研究院还提供产业大数据、产业研究、产业链咨询、产业图谱、产业规划、园区规划、产业招商引资、IPO募投可研、IPO业务与技术撰写、IPO工作底稿咨询等解决方案。

更多深度行业分析尽在【前瞻经济学人APP】,还可以与500+经济学家/资深行业研究员交流互动。

加载中...