新浪财经

94%中国城市消费者试图减盐,比起美味更要健康

时代周报猛犸工作室

关注

在吃这件事情上,健康变得越来越重要。减少、脂肪、碳水这些过去被无数人视为快乐的源泉的摄入正在成为一种风潮。

如今,轮到盐了。

盐对中国人的重要性,毋庸置疑。八大菜系无论是酸咸、甜咸、香咸、咸辣、咸鲜,都是在咸味的基础上变化。多项研究指出中国居民的盐摄入量连续多年位列世界第一。在过去40年间,成年人食盐每日平均摄入量都在10克以上,高于推荐量的两倍之多。

食盐构筑了美味的同时,过量使用对健康造成的威胁,使人们陷入了选择健康还是美味的纠结之中。

“低盐生活”的浪潮开始兴起。

中国人盐吃太多了

泡面的完美搭档是香肠,咸菜萝卜干是喝粥标配,鸭蛋不咸就不够有味,哪怕只是酱油拌饭都别有一番风味,即使是水果也要增加一些咸味,吃荔枝可以蘸酱油,吃西瓜可以蘸盐,更别说酱板鸭、盐焗鸡、腊肠腊肉的美味。

中国人对盐的美味了如指掌,却也因此在不知不觉中食盐过量。世界卫生组织(WHO)建议,成人每日盐摄入量不超过5克。

5克是什么概念呢?

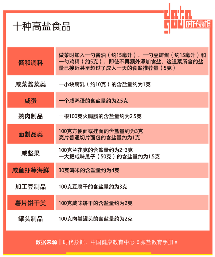
100克挂面就会让你吃进3克盐。做菜时加入一勺酱油(约15毫升)、一勺豆瓣酱(约15克)和一勺鸡精(约5克),即使不再另外添加盐,这道菜所含的盐量已接近7克。

腐乳、咸菜、酱菜等腌制食品和熟食肉类、香肠、罐头等加工肉制品为了长期保存,往往添加了大量食盐和防腐剂(也含有钠), 属于典型的高盐食品。

中国居民营养状况调查显示,2012 年我国 18 岁及以上居民人均每日烹调盐摄入量为 10.5 克,再加上通过加工食品摄入的盐以及食物本身固有的盐,我国居民实际盐摄入量在 12 克左右,超过世界卫生组织推荐摄入量(5 克)的 2 倍。

2019年7月,英国伦敦玛丽女王大学的研究分析了中国居民食盐摄入的数据(包括全国900名儿童及26,000名成人)显示,中国是世界上食盐摄入量最高的国家之一,在过去40年期间,成年人平均每日盐摄入量持续在10克以上。

江湖传言“南甜北咸”,可南方人吃盐也不少。上述研究结果显示,中国北方居民食盐摄入量居全球最高之一(每日11.2克),但在1980年代每日高达12.8克,之后逐渐呈下降趋势,尤其到2000年后下降更快。这很大程度得归功于政府在提高全民减盐意识上的努力,再加上随着一年四季果蔬供给丰富,居民对腌菜、咸菜等高盐食品的依赖逐渐减少。

但这一下降趋势并没有出现在南方地区。南方居民食盐摄入量从1980年代每日8.8克,大幅增加到2010年代的10.2克。研究人员认为原因很可能在于居民更多摄入加工食品以及在外就餐比例不断上升。

在我国,居民 76% 的食盐摄入来自家庭烹饪,6.4%来自酱油,其余来自外出就餐、预包装食品等。和家中自己做饭相比,餐馆外卖的食品无疑加入更多调料和添加剂。随着中国迅速的城市化,工作时长一再被拉长,没时间做饭,居民外食的比例正在迅速增长。

除了日常饮食,咸蛋黄雪糕、辣味小鱼干、肉松蛋糕,海盐巧克力等咸味零食的大爆发,让爱吃一口咸的中国人即使在饭桌之外也能享受咸味带来的快感。

根据英敏特发布的数据,亚洲引领着全球五分之四的咸味零食创新。中国市场推出的咸味零食新品数量在2018年全球咸味零食新品总数中位居第一。

中国零食市场每一个品类都被食盐调味料高度渗透。町芒研究院数据显示,常见的77种休闲零食中,有95%属于高钠零食。

当你工作日点外卖充饥,工作的间隙来点零食改善心情,周末外出下馆子犒劳自己时,你猜你吃了多少吨超标的美味?

盐吃多了,真的要命

“全球疾病负担”组织2017年的一项研究,量化了饮食结构对人类寿命的影响。它们发现全球 20% 死亡人数跟不健康的饮食习惯有关(在当时相当于 1100 万人)。而这 1100 万人又有一半跟以下三种饮食习惯有关:钠摄入过量、全谷物摄入不足以及水果摄入量不足。

食物中钠的主要来源就是盐。

我们人体每天必须摄入一定量的食盐,保证足够的钠含量,才能维护体内物质的平衡。盐的重要性不言而喻。但如今更需要被强调的是摄入过量正在成为一个严重的问题。

英国伦敦玛丽女王大学2019年的研究则更直观展现了食盐摄入过量带来的危害:每10万名中国人中,就有180人死于钠摄入过量。

长期高盐摄入会导致血压升高,从而引发中风和心脏病。而在中国,近40%的死亡是由中风和心脏病引起。2017年的一项研究表明,在 282 种死亡原因中,中风和缺血性心脏病已经成为中国人的头号死亡威胁。

与此同时,钠盐的高渗透性很可能会造成造成胃黏膜细胞与外界较高的渗透压,导致胃黏膜直接损伤,容易出现病理改变,使胃黏膜细胞有发生癌变的风险。而损伤很可能从盐入口的第一刻就已经发生。云南白药口腔健康医学研究中心的研究显示,钠盐会抑制口腔粘膜的屏障防御力,食用过多会使外界病毒更容易流入体内,更易诱发口腔微损伤。

除了这些直接的危害之外,高盐食物往往还含有高脂肪和高热量,导致总卡路里摄入过多,引发超重和肥胖问题。

《中国居民营养与慢性病状况报告(2020年)》显示,2019年国内因慢性病导致的死亡占总死亡88.5%,其中心脑血管病、癌症、慢性呼吸系统疾病死亡比例为80.7%。高盐、高糖、高脂等不健康饮食,进一步推高肥胖、心脑血管疾病、糖尿病及其他代谢性疾病和肿瘤发生率。

减盐已经被全球公认为最具有成本效益的慢性病干预策略之一。

94%的中国城市消费者试图减盐

“减盐”浪潮开始兴起。

减盐行动在政府层面早有行动。2017年,中国明确提出了减盐计划。国务院印发的《国民营养计划(2017-2030)》提出,到2030年实现全民人均每日食盐摄入量降低20%的目标。《中国居民膳食指南》也提倡清淡饮食习惯,少吃高盐和油炸食品。

《健康中国行动(2019-2030)》全民健康生活方式膳食行动倡导“三减三健”,“减盐”居于首位。文件指出,将中国人食盐摄入推荐值从过去的6g/天缩减到5g/天。

当越来越多的消费者意识到高盐饮食对身体的危害时,他们开始试图减少每日摄入量。

控盐必须从饮食开始克制。《减盐健康手册》建议通过使用盐勺,来学习量化用盐。该报告提示,一个 3 口之家,使用 2 克盐勺做饭,一顿饭中所有的菜和汤只需要加 2 勺半盐就够了。

市场研究咨询公司英敏特的一份报告显示,有高达94%的中国城市消费者曾试图减少盐的摄入量,55%的人会在烹饪时少放盐,超三分之一的消费者会少放味精和酱油。四分之一的已婚且有一个孩子的消费者会在意酱油产品的盐分高低。

消费者对盐摄入量的顾虑改变了他们购买和使用调味品的类型。尽管酱料的风味非常重要,但今天的消费者不愿意为了美味放弃健康。

天猫超市发布的“柴米油盐”生活小趋势显示,95后家庭平均比85后每天少吃3克盐,其中三成95后用薄盐生抽代替食用盐。

2018年,中国首次提出食品工业减盐策略。当年4月,中国营养学会和中国疾病预防控制中心营养与健康所联合推出《中国食品工业减盐指南》,建议食品企业作为减盐工作的实践者分阶段实现减盐目标,争取到2030年各类加工食品钠含量均值分布继续下移20%。

消费者对轻盐的需求增强,也引起了商家的追逐。食品企业开始从风味搭配、替换盐的来源、专业减盐技术等不同途径来实施减盐。

调味品尤其是酱油品类率先动身,在普通酱油的基础上,不断丰富产品矩阵,相继开发出零添加、减盐、低盐、有机等新品类酱油。《尼尔森2020零售数据》显示,中国市场2020年零添加酱油与减盐酱油增速分别为38%和82%

酱油巨头之外,更多休闲零食商家也开始着手减盐行动。百事2016年宣布将在2025年减少产品中的糖、盐和脂肪含量,并推出了一款减盐50%的系列薯片。玛氏宣布在2021年减少包装食品平均20%的钠含量。

从政府、消费者到食品企业,在这支日渐壮大的减盐大军的行动之下,2021年,据国家卫健委最新通报,《中国居民营养与慢性病状况报告(2020年)》显示,我国居民家庭减盐取得成效,居民家庭人均每日烹调用盐降至9.3克,与2015年相比下降了1.2克,但与每日5克的推荐量相比差距仍然较大。

加载中...