新浪财经

【今日推荐】2030年绿电市场化交易将达万亿千瓦时

市场资讯 2022.05.21 07:34

杜譞       兴业研究分析师

钱立华    兴业研究首席绿色金融行业分析师

鲁政委    兴业银行首席经济学家   华福证券首席经济学家

绿色电力包括水力发电、风力发电、太阳能发电、生物质能发电、地热能发电、海洋能发电等可再生能源发电。绿色电力交易特指以绿色电力产品为标的物的电力交易,用以满足电力用户购买和消费绿色电力的需求。目前,我国绿色电力交易正在开展机制设计和试点示范。自2017年试点绿色证书自愿交易以来,我国于2019年建立可再生能源消纳保障机制,2020年开展可再生能源超额消纳量交易,2021年启动绿色电力交易试点,全国和南方区域分别开展了首笔交易,可再生能源电力消纳机制正在从保障性消纳向市场化消纳加速转型。

今年以来,国家发改委、能源局陆续印发《关于加快建设全国统一电力市场体系的指导意见》《关于完善能源绿色低碳转型体制机制和政策措施的意见》等政策文件,要求到2030年新能源全面参与市场交易,强调在全国统一电力市场框架下,构建适应新型电力系统的市场机制,开展绿色电力交易试点,完善能源绿色低碳转型体制机制,服务碳达峰、碳中和目标实现。

为此,本文重点梳理我国绿色电力市场化的政策和实践进展,并展望其未来发展趋势。

一、“双碳”目标对绿色电力市场化的相关要求

在宏观层面,双碳目标下新能源为主体的新型电力系统建设、新能源2030年全面市场化目标出台、可再生能源补贴逐步退出、煤电价格全面市场化等战略、政策和措施都将利好绿色电力交易的发展。

1、双碳目标加速新型电力系统建设,绿电需求或至万亿千瓦时

2020年9月,我国提出“二氧化碳排放力争于2030年前达到峰值,努力争取2060年前实现碳中和”的目标,开启了全社会绿色低碳转型的新征程。我国二氧化碳排放体量大,从碳达峰到碳中和仅有30年时间,任务艰巨复杂,其中,能源电力的低碳转型是实现“双碳”目标的主战场。目前,我国能源燃烧占全部二氧化碳排放的88%左右,电力行业排放占约41%[1],电力行业不仅要加快行业自身的低碳转型,还要助力工业、建筑、交通等终端用电部门实现更高的电气化水平。

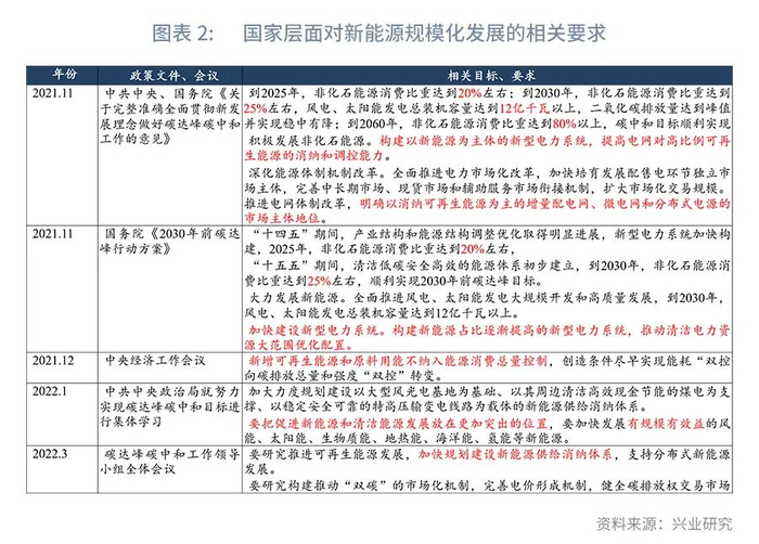
落实“双碳”目标,加快建设以新能源为主体的新型电力系统是重中之重。2021年11月,《关于完整准确全面贯彻新发展理念做好碳达峰碳中和工作的意见》《2030年前碳达峰行动方案》两份纲领性文件发布,要求积极发展非化石能源,加快建设新型电力系统,2025年、2030年、2060年的非化石能源消费比重分别达到20%、25%、80%。随后,中央经济工作会议、中共中央政治局、碳达峰碳中和工作领导小组全体会议多次提出大力发展新能源的相关要求。在电力供给侧,全面推进风电、太阳能发电大规模开发和高质量发展,构建新能源占比逐渐提高的新型电力系统,到2030年,风电、太阳能发电总装机容量达到12亿千瓦以上。在电力消费侧,研究构建推动“双碳”的市场化机制,深化能源体制机制改革,全面推进电力市场化改革,完善电价形成机制。

在大力推动新能源规模化发展的政策激励下,2021年全国可再生能源发电装机规模历史性突破10亿千瓦,水电、风电装机均超3亿千瓦,海上风电装机规模跃居世界第一,新能源年发电量首次突破1万亿千瓦时大关,风电、光伏和水能利用率分别达到96.9%、97.9%和97.8%,核电年均利用小时数超过7700小时,全国风电、光伏发电发电量占全社会用电量的比重达到11%左右[2]。

2021年,我国全社会用电量达到8.3万亿千瓦时。据国际能源署(IEA)预测,若要达成“双碳”目标,中国在2020-2060年期间,电力行业快速低碳转型的同时用电量将增加130%,2030年和2060年的用电量将分别超过9万亿千瓦时、16万亿千瓦时,其中可再生能源电力比重将从2020年的约25%上升到2030年的40%和2060年的80%[3]。据此可推算出2030年来自可再生能源发电的绿电将超过3万亿千瓦时,与2021年我国新能源年发电量1万亿千瓦时相比,未来9年,可再生能源发电具有巨大的增长空间。

2、新能源2030年全面参与市场化交易,顶层设计和路线图日益完善

国家发改委、能源局出台的《关于加快建设全国统一电力市场体系的指导意见》以及国家发改委等七部门发布的《促进绿色消费实施方案》明确了新能源市场化交易的时间表和路线图。

在时间进度方面:到2025年,显著提高跨省跨区资源市场化配置和绿色电力交易规模,初步形成有利于新能源、储能等发展的市场交易和价格机制;到2030年,新能源全面参与市场交易。

在交易方式方面:有序推动新能源参与电力市场交易,建立与其特性相适应的中长期电力交易机制,鼓励新能源报量报价参与现货市场,对报价未中标电量不纳入弃风弃光电量考核,新能源比例较高的地区可探索引入爬坡等新型辅助服务。加快建设绿色电力交易市场,开展绿色电力交易试点,统筹推动绿色电力交易、绿证交易,以市场化方式发现绿色电力的环境价值,体现绿色电力在交易组织、电网调度等方面的优先地位,引导有需求的用户直接购买绿色电力,推动电网企业优先执行绿色电力的直接交易结果。

在绿电用户方面:鼓励行业龙头企业、大型国企、跨国公司等消费绿色电力,制定高耗能企业电力消费绿色电力最低占比,推动外向型企业较多、经济承受能力较强地区逐步提升绿色电力消费比例,需求侧管理时优先保障绿色电力消费比例较高的用户,推广建筑光伏提升居民绿色电力消费占比,重点发展可再生能源制氢。

在促进机制方面:绿色电力交易与可再生能源消纳责任权重挂钩机制,市场化用户通过购买绿色电力或绿证完成可再生能源消纳责任权重,做好绿色电力交易与绿证交易、碳排放权交易的有效衔接,研究在碳市场排放量核算中扣减绿色电力相关碳排放量。

3、可再生能源补贴逐步退出,推动新能源发电企业参与市场化交易

一直以来,可再生能源补贴是我国激励新能源发展的主要措施。根据《可再生能源法》相关规定,我国自2006年起对可再生能源发电实行基于固定电价制度的补贴政策,由国家专门设立的可再生能源电价附加来补足风电和光伏发电电价与当地燃煤机组标杆电价的价差,在补贴扶持下,风电和光伏的装机容量大幅增加。

在推进碳达峰碳中和目标实现和能源转型加速的背景下,由于可再生能源发展迅猛,可再生能源电价附加的收入无法满足补贴的需求,电价补贴缺口日趋增大。据风能专委会测算,截至2021年底,可再生能源发电补贴拖欠累计在4000亿元左右[4]。由于补贴资金缺口持续增加,补贴发放时间滞后,发电企业的现金流不及预期,实际的投资效益会受到不利影响,依靠补贴解决可再生能源电力的规模化难以为继。

2021年,风电、光伏等可再生能源已经实现了全面平价上网,在电力交易市场上相对于传统的火电具备了价格竞争优势。2021年国家发改委正式发文明确,中央财政不再补贴新备案集中式光伏电站、工商业分布式光伏项目和新核准陆上风电项目,新建项目实行平价上网,其上网电价按当地燃煤发电基准价执行,并鼓励其自愿参与市场化交易形成上网电价,以更好体现光伏发电、风电的绿色电力价值。

4、碳市场碳关税约束日益趋紧,更多高耗能企业将进入绿电市场

当前碳中和已成为全球的主流,国内外碳定价机制对高碳行业的约束日益趋紧。全国碳市场于2021年7月正式启动了电力行业的碳排放权交易,“十四五”期间或将钢铁、有色、石化、化工、建材、造纸、电力和航空等七大高碳行业纳入碳市场的交易范围。同时,欧盟委员会也于2021年7月公布《欧盟关于建立碳边境调节机制的立法提案》,2025年将正式开始征收碳关税,首批纳入钢铁、水泥、化肥、铝、电力、有机化工、塑料和氢等行业,甚至外购电力的碳排放也将纳入征税范围,从非欧盟国家进口上述产品将征收碳关税,或按规则采购碳排放凭证[5]。随着全国碳市场扩大行业范围和欧盟碳边境调节税启动,将有更多高碳高耗能企业进入绿电市场。

二、我国绿色电力市场化现状

我国新能源市场化交易形式包括两大类,一类是新能源参与常规电力市场进行交易,另一类则将风电和光伏发电等新能源从传统电源分离出来,单独设计为绿电交易品种,相当于在常规电力交易基础上开辟了一个专门的交易通道,各个市场主体可以直接参与,通过双边协商、集中撮合、挂牌等方式达成交易,明确绿电交易电量、电价、执行周期、结算方式等,签订双边合同。截至2021年底,参与市场的新能源比例约占全国新能源发电量20%,以新能源省间市场化交易为主[6]

1、常规电力市场绿电交易情况

常规电力市场有多种分类方式,按交易范围分类可分为省内交易和省间交易,按交易标的分类可分为电能量市场、辅助服务市场和容量市场,按时间尺度分类则分为中长期交易和现货交易。电力作为一种特殊商品,长期以来实行“计划定价”,随着国家发改委去年10月印发的《关于进一步深化燃煤发电上网电价市场化改革的通知》(下称“1439号文”)落地实施,电价进入到“能涨能跌”的阶段。同时,1439号文推动全部工商业用户进入电力市场,市场交易电量规模大幅增加。2021年,全年市场化交易电量3.7万亿千瓦时,同比增长17.2%,占全社会总用电量的44.6%,是2015年市场化交易电量的近5倍。

近十年来,我国新能源省间交易电量逐年上升。“十三五”期间,国家电网经营区累计完成新能源省间交易电量3372亿千瓦时,年均增长率25.5%。其中,国家电网经营区2021年完成新能源省间交易电量1300亿千瓦时,同比增长达到39.9%。跨省区电力市场大部分采取“网对网”的挂牌交易方式,交易电量、电价均由国家指令性计划和地方政府间的框架协议确定,作为市场主体的发用两侧无法直接参与市场竞争。近三年,跨区跨省新能源交易价格相对稳定,2021年国网经营区价格约为278元/兆瓦时[7]

2020年,国网经营区累计完成新能源省间市场化交易915亿千瓦时,其中省间外送交易、电力直接交易、现货交易和发电权交易电量分别为741亿、110亿、37亿和27亿千瓦时。完成新能源省内市场化交易657亿千瓦时,其中电力直接交易和发电权交易电量分别为534亿、123亿千瓦时[8]

2、绿色电力交易品种及交易情况

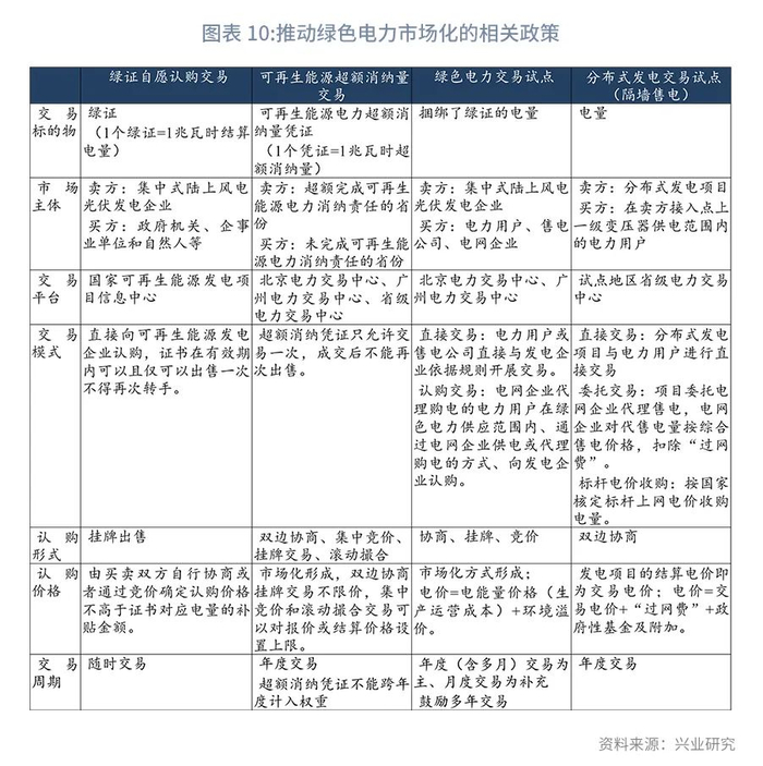
目前我国绿色电力交易品种包括绿证自愿认购交易、可再生能源超额消纳量交易、绿色电力交易试点、以及分布式发电交易试点(隔墙售电)等,其交易标的、市场主体、交易模式、认购价格和交易周期等构成要素均有不同的设计。

1)绿证交易情况

绿色电力证书即可再生能源电力证书,简称“绿证”。绿色证书可以与物理电量捆绑销售,同时代表电力的物理价值和环境溢价,也可和物理电量剥离,单独销售体现可再生能源的环境溢价。绿证的作用包括计量可再生能源电力配额,证明用电企业和个人消费绿色电力,也可进行交易和兑换货币。

我国绿证交易的发展可以划分成两个阶段,第一阶段为始于2017年的绿证自愿认购交易,建立在试行的可再生能源绿色电力证书核发及自愿认购交易制度基础上。第二阶段是《关于促进非水可再生能源发电健康发展的若干意见》提出的自2021年1月1日起实行配额制下的绿色电力证书交易,目前尚未正式施行。

绿证自愿认购交易的初衷是弥补国家财政补贴资金的缺口、促进可再生能源消纳,发电企业通过“绿证认购交易网”已售出的绿证,由电网企业按绿证对应的电量核减应发的国家补贴。在自愿认购阶段,绿证挂牌价格的上限价格即为项目的电价附加补贴标准,挂牌价格不设下限。只有已纳入国家可再生能源电价附加补贴目录(一至七批)的陆上风电和地面集中式光伏电站项目可以申领绿证,其中,带补贴的新能源项目交易电量将不再领取补贴或注册申请自愿认购绿证,不计入其合理利用小时,实现了从计划体系下的定量定价转向由市场决策下的量价构成,通过市场机制分担补贴,缓解补贴缺口压力。

我国第一阶段的绿证自愿认购交易自2017年7月启动以来,由于政策目标为弥补补贴缺口,有补贴新能源项目的绿证价格往往偏高,均价超过600元/个,认购率很低。截至2022年4月,风电和光伏项目绿证核发数量超过4200万个,绿证认购平台共登记认购数量为192万个,认购比例不足5%。2021年中央财政正式取消对集中式光伏电站、工商业分布式光伏、海上风电新建项目的补贴,无补贴的平价新能源项目绿证进场交易,绿证价格大幅下降,线上挂牌均价为50元/个,线下大宗交易价格多在20-50元/个,平价绿证上线四个多月以来,交易量已经达到四年来绿证交易总量的20%以上。但交易仍然不够活跃,主要受制于绿证的刚性需求不足以及对绿证的认可度不高等原因。

尽管2020年《关于促进非水可再生能源发电健康发展的若干意见》规定,自2021年1月1日起实行配额制下的绿色电力证书交易(以下简称绿证),同时研究将燃煤发电企业优先发电权、优先保障企业煤炭进口等与绿证挂钩,持续扩大绿证市场交易规模。在实际运行中,尽管可再生能源电力消纳保障机制(配额制)于2020年1月已开始实施,但由于初期各省消纳责任权重指标比较宽松,除个别省份外基本能够完成,大部分省份未将消纳责任权重分解落实和考核到市场主体,实际执行的主要是电网组织的省间超额消纳量交易,尚未形成用户对绿证、绿电需求的推动作用。由于缺少配额制的有效加持,目前国内绿证市场仍是自愿市场,绿证买家主要是外资企业、出口加工企业及国内RE100企业等,市场仍持观望态度。尽管2020年国内绿证已获得国际绿证认证标准“100%可再生能源”(RE 100%)的认可,但属于有条件认可[9],且目前国内绿证的法律依据和定价机制尚未理顺,国内绿证能否在国际上获得对碳抵消的认可也将成为后续发展的关键。 

2)绿色电力交易试点情况

我国2021年9月开始试点的绿色电力交易是在常规电力市场中长期交易框架下设立的独立绿色电力交易品种,目前参加绿色电力交易的产品为风电和光伏发电企业上网电量,条件成熟时扩大至符合条件的水电。

对于中长期框架下的交易周期,《绿色电力交易试点工作方案》不仅提出了初期开展以年度(多月)为周期的交易,还鼓励市场主体之间可签订5-10年的长期购电协议。此举有利于市场主体通过长周期协议获得较为稳定的价格,投资方也能够以长期电力销售形式获取投资回报,并且长期购售电协议能够预判市场对绿色能源的诉求,可作为绿色能源规划的重要依据。

2021年9月7日,我国绿色电力交易试点开展首笔交易,来自17个省份的259家市场主体,以线上线下方式完成了79.35亿千瓦时绿色电力交易,成交均价较中长期协议溢价3-5分/千瓦时(较火电基准价上涨约2分/千瓦时),绿色电力交易的溢价部分可以视为绿证的价格,绿电溢价与目前平价绿证的价格相当。初步核算,此次交易可减少标煤燃烧243.6万吨,减排二氧化碳607.18万吨。来自上海的巴斯夫、科思创、施耐德、国基电子等多家行业龙头企业签订了采购宁夏2022-2026年连续5年间、总计15.3亿千瓦时光伏电量的订单,完成全国绿电交易开市后的首批跨省跨区交易[10]

根据中电联全国电力市场交易的数据统计,2021年度全国各电力交易市场绿色电力交易量达6.3亿千瓦时,仅占当年市场交易电量的0.017%,2022年一季度绿色电力交易量已经达到21.7亿千瓦时,粗略估计2022年全年绿色电力交易量将接近百亿千瓦时。

3)可再生能源电力超额消纳量交易情况

我国于2020年开始实施可再生能源消纳责任制,每年由国家能源主管部门对各省电力消费设定可再生能源电力消纳责任权重,包括总量消纳责任权重和非水电消纳责任权重,并开展年度考核。2021年下达全国最低可再生能源电力总量消纳责任权重为29.4%、非水消纳责任权重为12.9%,2021年实际完成值分别为29.4%、13.7%。甘肃、新疆未完成最低可再生能源电力总量消纳责任权重,分别相差2.6和1.8个百分点,新疆未完成最低可再生能源电力非水消纳责任权重,相差0.6个百分点。

根据可再生能源消纳责任制,超额完成可再生能源电力消纳的市场主体,可以通过跨省电力交易将超额指标卖给未完成消纳责任的省份。2021年全国首次开展可再生能源电力超额消纳量交易,共有10个省参与省间交易,其中双边交易达成消纳凭证转让245.5万个,相当于可再生能源电量24.55亿千瓦时,挂牌交易申报交易意向910万个。

4)分布式发电交易试点情况

目前分布式发电市场化交易在全国范围内推进较慢,在国家公布的首批26个试点项目中,仅江苏省率先出台了《江苏省分布式发电市场化交易规则》并开始试点交易。2020年12月,常州市天宁区郑陆工业园区5MW分布式市场化交易试点项目成功并网发电,成为国家全部试点项目中首个建成并网发电的项目。该项目采用光伏+农作物种植“农光互补”模式,预计年发电量680万千瓦时,所发电量就近在110千伏武澄变电所供电区域内直接进行市场化交易[11]。2021年,山东省、浙江省也先后发布文件,鼓励分布式可再生能源电力就地就近开发利用,开展市场化交易,当尚未开展实际交易。

三、进一步推动绿色电力市场化的政策措施

绿色电力的价值包括电能价值和环境价值两个部分,而环境价值部分是绿色电力相对于火电最大的优势。推动新能源全面参与市场化交易,一方面需要通过基于配额制的强制绿电交易市场以及推动新能源消纳的各项政策形成稳定的绿色电力需求,另一方面要通过合理的交易规则和价格机制对环境价值部分给予正确定价,此外,可再生能源消纳相关的补贴、配额以及多种市场化交易形式也应进一步统筹优化

根据目前的政策走向,我们推测下一步将从如下几方面推动绿色电力市场化:

1、建立绿色电力交易与可再生能源消纳责任权重挂钩机制

在2018年《可再生能源电力配额及考核办法》征求意见稿中,能源主管部门提供了一个相对成型的配额制下绿证交易的框架,覆盖配额分配、管理、考核和交易,被认为是提振绿电交易最重要的政策手段。主要内容包括:绿电配额由国家能源局按年度向各省市分配;由国家可再生能源信息管理中心核发绿电证书,证书有效期一年,可随绿电的交易一同转让,也可与电量交易分离,在承担配额的市场主体间流转;分配到配额指标的市场主体,需从可再生能源发电企业或其他售电主体购入并消纳绿电,或自发自用绿电,以获得证书;当证书所载绿电量达到配额量时,经过核查后即为完成配额指标;配额发放及核算每年进行一次,未能获得足额证书的主体,可通过向电网企业购买替代证书完成配额,否则将受到相应的处罚。

2020年,“配额制”以“可再生能源电力消纳保障机制”的形式正式落地,能源主管部门每年初滚动发布各省权重,同时印发当年和次年消纳责任权重,当年权重为约束性指标,各省按此进行考核评估。根据“双碳”目标的要求,2060年的非化石能源消费比重将达到80%,消纳责任权重目标将不断上升。

“可再生能源电力消纳保障机制”提及“自愿认购可再生能源绿色电力证书(简称“绿证”),绿证对应的可再生能源电量等量记为消纳量”,为市场主体通过购买可再生能源超额消纳量或绿证来完成消纳留出空间,但配额制并未公布中长期的消纳责任权重目标,每年公布年度目标无法形成长期稳定的市场预期,而且目前仅有可再生能源超额消纳量的交易规则,并未详细规定配额制下的绿证交易规则。发改委等七部门在《促进绿色消费实施方案》提出,进一步激发全社会绿色电力消费潜力,建立绿色电力交易与可再生能源消纳责任权重挂钩机制,市场化用户通过购买绿色电力或绿证完成可再生能源消纳责任权重,具体挂钩机制将会对绿电交易至关重要。

2、完善绿色电力交易规则和电价机制

近两年,能源主管部门、电网企业和电力交易机构在制修订交易规则,以推动新能源自愿参与电力交易,充分体现新能源的环境价值和系统消纳成本。当前的绿色电力交易规则体系,明确了可再生能源交易在执行中的优先地位,为新能源参与常规电力市场的中长期交易、现货交易留出了接口,并且初步建立了绿证交易、绿电中长期交易以及分布式发电交易的规则体系。

未来,一方面将继续修订完善常规电力市场中的中长期交易规则、现货规则,建立与新能源特性相适应的交易机制,构建主要由市场形成新能源价格的电价机制,另一方面将建立健全绿色电力交易品种,将绿色电力交易市场主体从目前集中式陆上风电、光伏,扩大到水电、分布式电源、电动汽车、储能等,完善目前的绿证自愿交易、绿电中长期交易、分布式发电交易等交易产品,开发配额制下的绿证交易、绿电现货交易等。

3、加大金融支持绿电市场化

可再生能源行业的发展是我国绿色发展的重要内容,也是绿色金融的重点支持领域,近几年,在绿色信贷、绿色债券和绿色保险等方面都有支持可再生能源行业发展的丰富实践案例。未来,随着可再生能源行业补贴的退坡,绿色金融对可再生能源行业的支持预计也将显得更加重要。对于存量的补贴延迟支付的可再生能源项目,金融机构可依据《关于引导加大金融支持力度 促进风电和光伏发电等行业健康有序发展的通知》,按照商业化原则与可再生能源企业协商贷款展期、续贷等安排,并对补贴确权贷款给予合理支持,但目前,能否发放补贴确权贷款的核心障碍还是补贴还款预期如何。对于新建的平价风电光伏项目,可对绿电市场化的发展态势保持密切关注。

4、进一步统筹优化绿电相关政策

近年来,为了实现碳达峰碳中和目标,推动可再生能源的消纳,我国行政和市场政策双管齐下,但旧有的补贴机制依然作用于存量可再生能源发电项目,新生的配额制、绿证交易、绿电交易,碳市场等相关政策和市场机制又相互交织影响,在促进绿电发展的同时也形成了一些新挑战。例如:配额制框架下可再生能源超额消纳量与绿证如何安排,常规电力市场新能源省间省内交易与绿电交易试点如何协调,绿电交易和绿证交易证电两个市场证电关系如何平衡,绿证交易市场中有补贴项目和平价项目如何安排,绿电市场与碳交易市场重复支付环境费用的缺陷如何规范。在2030年新能源全面参与市场交易的大目标下,绿电相关的政策机制还将进一步统筹优化。

注:

[1]资料来源:国家电网公司发布“碳达峰、碳中和”行动方案,国务院国有资产监督管理委员会[EB/OL],2021/03/04[2022/05/09], http://www.sasac.gov.cn/n2588025/n2588124/c17342704/content.html. 

[2]资料来源:国家能源局公布2021年能源成绩单,国家能源局[EB/OL],2021/12/24[2022/05/09],http://www.nea.gov.cn/2021-12/24/c_1310391383.htm.

[3]资料来源:中国能源体系碳中和路线图,国际能源署[EB/OL],2021/9/29[2022/05/09],https://www.iea.org/reports/an-energy-sector-roadmap-to-carbon-neutrality-in-china?language=zh. 

[4]资料来源:一次性解决可再生能源补贴历史缺口问题是落实碳达峰碳中和目标任务的重要举措,风能专委会[EB/OL],2022/3/11[2022/05/09],一次性解决可再生能源补贴历史缺口问题是落实碳达峰碳中和目标任务的重要举措-北极星风力发电网 (bjx.com.cn).

[5]资料来源:欧盟“碳关税”法案通过投票 碳关税征收提前至2025年,北极星碳管家网[EB/OL],2022/05/19[2022/05/19],https://news.bjx.com.cn/html/20220519/1226335.shtml.

[6]资料来源:加速推进全国统一电力市场建设,新华社客户端[EB/OL],2022/04/19[2022/05/09],https://baijiahao.baidu.com/s?id=1730508893893723271&wfr=spider&for=pc. 

[7]资料来源:新能源跨省区交易还有哪些“堵点”,中国能源报[EB/OL],2021/05/19[2022/05/09],https://news.bjx.com.cn/html/20210519/1153234.shtml.

[8]资料来源:国家电网发布服务新能源发展报告2021,北极星火力发电网[EB/OL],2021/05/21[2022/05/09],https://news.bjx.com.cn/html/20210527/1154932.shtml. 

[9]RE100对中国绿证实行认可条件为:必须购买可再生能源发电的所有环境权益,且这些权益未被出售、转让和在别处声明。

[10]资料来源:我国绿色电力交易试点正式启动,中国政府网[EB/OL],2021/09/09[2022/05/09],http://www.gov.cn/xinwen/2021-09/09/content_5636363.htm

[11]资料来源:全国首家分布式发电市场化交易试点项目建成投运,江苏省发展和改革委员会[EB/OL],2021/01/04[2022/05/09],http://fzggw.jiangsu.gov.cn/art/2021/1/4/art_286_9623781.html. 

加载中...