新浪财经

【全网最全】2022年护肤品行业上市公司全方位对比(附业务布局汇总、业绩对比、业务规划等)

前瞻网

关注

行业主要上市公司:目前国内护肤品行业的上市公司主要有珀莱雅(603605)、上海家化(600315)、丸美股份(603983)、水羊股份(300740)、贝泰妮(300740)、青岛金王(002094)、华熙生物(688363)等。

本文核心数据:护肤品上市公司汇总、护肤品业务占比、业绩

1、护肤品产业上市公司汇总

护肤品是我国化妆品行业的重要分支,也是居民日常消费的重要组成部分。目前,我国护肤品产业的上市数量较多,分布在各产业链环节。其中,涉及护肤品制造及销售的上市公司包括:珀莱雅、上海家化、贝泰妮等。

2、护肤品行业上市公司业务布局对比

护肤品行业的上市企业中,珀莱雅、水羊股份及贝泰妮三家企业的护肤品产品所占比重最高。每家上市企业都拥有自己的护肤品牌,且上市公司的护肤品业务重点布局区域大多在境内华东地区。

注:1)上表中华熙生物、爱美客、上海家化、贝泰妮采用2021年全年数据;拉芳家化采用2021年第一季度数据;珀莱雅采用2020年全年数据;其余上市企业均采用2021年上半年数据。2)部分上市企业营业收入构成未具体到护肤品类产品,上表选用的其他类型产品或业务占比已在括号说明。

3、护肤品行业上市公司护肤品业务业绩对比

目前,我国护肤品行业的龙头上市公司是贝泰妮、珀莱雅、水羊股份,这三家上市公司的护肤品业务占比均在80%以上。且可以看出,除青岛金王外,其余上市公司护肤品业务的整体毛利率金尚处于较高的水平,说明护肤品产品的获利能力较强。

注:1)上表中华熙生物、爱美客、上海家化、贝泰妮采用2021年全年数据;拉芳家化采用2021年第一季度数据;珀莱雅、丸美股份采用2020年全年数据;其余上市企业均采用2021年上半年数据。

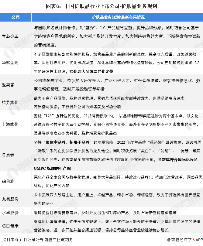
4、护肤品行业上市公司护肤品业务规划对比

化妆品行业是中国最早向外资公司开放的行业之一。庞大的人口基数和可观的增长潜力吸引了众多国际品牌,我国化妆品市场环境是一个较为开放的国际化竞争环境。本土品牌面临着来自行业内诸多品牌企业的竞争,尤其是来自品牌定位相同或者相似的竞争对手的竞争。在目前化妆品行业处于充分竞争的格局下,通过各种战略规划增加公司所占市场份额,加强线上销售渠道建设,加强品牌竞争力是公司在进行业务规划时需要考虑的重要方向。

以上数据参考前瞻产业研究院《中国护肤品行业产销需求与投资预测分析报告》,同时前瞻产业研究院还提供产业大数据、产业研究、产业链咨询、产业图谱、产业规划、园区规划、产业招商引资、IPO募投可研、IPO业务与技术撰写、IPO工作底稿咨询等解决方案。

更多深度行业分析尽在【前瞻经济学人APP】,还可以与500+经济学家/资深行业研究员交流互动。

加载中...