新浪财经

重磅!2022年中国及31省市钢铁行业政策汇总及解读(全)

前瞻网

关注

钢铁工业是国民经济的重要基础产业,是建设现代化强国的重要支撑,是实现绿色低碳发展的重要领域。《关于促进钢铁工业高质量发展的指导意见》明确提出,力争到2025年,钢铁工业基本形成布局结构合理、资源供应稳定、技术装备先进、质量品牌突出、智能化水平高、全球竞争力强、绿色低碳可持续的高质量发展格局;并从创新能力、产业结构、绿色低碳体系建设、资源保障和供给质量等方面对“十四五”期间钢铁行业发展做出了具体要求。对此全国各省市也陆续提出了“十四五”时期钢铁行业的发展目标。本文将对国家层面、地方层面的钢铁行业政策的重点内容及发展目标进行深度解读。

行业主要上市公司:目前国内钢铁行业的上市公司主要有宝钢股份(600019)、河钢股份(000709)、沙钢股份(002075)、鞍钢股份(000898)、安阳钢铁(600569)、山东钢铁(600022)、华菱钢铁(000932)、马钢股份(600808)、本钢板材(000761)、包钢股份(600010)等。

本文核心内容:钢铁行业政策历程、国家层面钢铁行业政策、31省市钢铁行业政策、31省市钢铁行业发展目标。

1、政策历程图

自建国后的五十余年内,我国钢铁行业发展迅速。1996年,我国钢产量突破1亿吨,占世界钢产量的13.5%,成为世界第一大钢铁生产国;2001-2005年:钢铁工业的固定资产投资总额为7167.37亿元,超过1949~2000年中国钢铁工业固定资产投资的总和。

但是在钢铁行业迅速发展的同时,我国钢铁行业也面临着诸多问题:至“十五”初期,我国对钢铁市场的巨大需求估计不足,制定的相应发展规划与实际差距较大;产业发展布局缺乏统筹安排;技术进步跟不上新增产能的发展,产品品种质量结构矛盾突出;产业集中度低,影响企业联合重组的体制和机制问题有待进一步解决;落后产能亟待淘汰,钢铁行业的现代销售体系不健全,大宗原材料的稳定供应链还有待进一步发展等。这些问题将是“十一五”期间我国钢铁工业需要认真面对并着手解决的。

“十五”至“十四五”规划期间,我国钢铁行业历经了从“高速发展”到“淘汰落后产能,实现绿色可持续的高质量发展”的变化;各阶段我国钢铁行业发展规划重点基本均集中在淘汰落后产能、严控钢铁产能和积极推进钢铁行业实现合理布局等。

“十五”计划(2001-2005年)至“十一五”计划(2006-2010年)时期,国家层面提出:着力解决产能过剩问题,严格控制新增钢铁生产能力,加速淘汰落后工艺、装备和产品等发展方向;从“十二五”规划开始(2011-2015年),明确了重点统计钢铁企业的平均吨钢综合能耗、吨钢耗新水量和吨钢二氧化硫排放等要求,以实现实现钢铁工业由大到强的转变; “十三五”期间,规划明确了钢铁工业供给侧结构性改革要求、压减粗钢产能、提高产能利用率和行业集中度等目标;

到“十四五”时期,根据《关于促进钢铁工业高质量发展的指导意见》,布局结构合理和绿色低碳可持续的高质量发展以确保2030年前实现碳达峰等,成为“十四五”时期我国钢铁行业的重要任务。

2、国家层面政策汇总及解读

——国家层面钢铁行业政策汇总

近年来,国务院、国家发改委、工信部等多部门都陆续印发了推动钢铁行业绿色低碳发展的政策规划,内容涉及5G网络建设、终端IPv6升级改造、“双千兆”网络基础设施、工业互联网建设等;2020年以来我国钢铁行业主要政策规划汇总如下:

——钢铁行业重点政策规划解读

(1)《关于促进钢铁工业高质量发展的指导意见》

2022年1月20日,工业和信息化部、发展改革委和生态环境部发布《关于促进钢铁工业高质量发展的指导意见》,提出力争到2025年,钢铁工业基本形成布局结构合理、资源供应稳定、技术装备先进、质量品牌突出、智能化水平高、全球竞争力强、绿色低碳可持续的高质量发展格局。绿色低碳深入推进,构建产业间耦合发展的资源循环利用体系,80%以上钢铁产能完成超低排放改造,吨钢综合能耗降低2%以上,水资源消耗强度降低10%以上,确保2030年前碳达峰。等发展目标。“十四五”期间我国钢铁行业节能减排发展主要目标如下:

(2)《关于印发“十四五”节能减排综合工作方案的通知》

大力推动节能减排,深入打好污染防治攻坚战,加快建立健全绿色低碳循环发展经济体系,推进经济社会发展全面绿色转型,助力实现碳达峰、碳中和目标,2022年1月24日国务院印发了《“十四五”节能减排综合工作方案》,从实施节能减排重点工程、健全节能减排政策机制和强化节能减排工作落实等方面,对钢铁行业节能减排工作做出了指引:

——国家层面钢铁行业发展目标解读

2022年2月,国家发展改革委等4部门联合发布《高耗能行业重点领域节能降碳改造升级实施指南(2022年版)》,围绕炼油、水泥、钢铁、有色金属冶炼等17个行业,提出了节能降碳改造升级的工作方向和到2025年的具体目标。对于钢铁行业,提出到2025年,钢铁行业炼铁、炼钢工序能效标杆水平以上产能比例达到30%,能效基准水平以下产能基本清零,行业节能降碳效果显著,绿色低碳发展能力大幅提高。

《高耗能行业重点领域节能降碳改造升级实施指南(2022年版)》中有关钢铁行业节能减排的指导内容如下:

3、各省市层面的政策汇总及解读

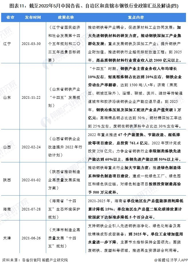
——31省市钢铁行业政策汇总

根据《关于促进钢铁工业高质量发展的指导意见》,到2025年,我国将力争实现80%以上钢铁产能完成超低排放改造,吨钢综合能耗降低2%以上,水资源消耗强度降低10%以上,确保2030年前碳达峰等发展目标。截至2022年5月10日,全国31个省、自治区和直辖市均发布了“十四五”时期和至2025年末的钢铁行业发展规划,重点内容涉及禁止钢铁行业新建和扩建、推进行业高端绿色化发展、鼓励钢铁企业兼并重组,提高产业集中度以及降低单位地区生产总值能耗、降低规模以上单位工业增加值能耗等目标:

——31省市钢铁行业发展目标解读

“十四五”期间,我国31个省、自治区和直辖市都提出了钢铁行业的发展目标。其中,河北、江苏、山东、辽宁和山西等钢铁生产大省提出了单位地区生产总值能耗下降指标、规模以上单位工业增加值能耗下降指标、钢铁产业主营业务收入增长率、钢铁行业总投资额等具体发展目标;湖南、湖北、福建等地提出钢铁及相关行业营业收入目标、废钢回收利用量等发展目标;此外,北京、广东等省份虽未公布具体的数据指标,但也提出了钢铁行业的具体发展目标:

以上数据参考前瞻产业研究院《中国钢铁行业发展前景与投资战略规划分析报告》,同时前瞻产业研究院还提供产业大数据、产业研究、产业链咨询、产业图谱、产业规划、园区规划、产业招商引资、IPO募投可研、IPO业务与技术撰写、IPO工作底稿咨询等解决方案。

更多深度行业分析尽在【前瞻经济学人APP】,还可以与500+经济学家/资深行业研究员交流互动。

加载中...