新浪财经

杭州:三孩家庭新房摇号按“无房户”优先

观察者网

关注

杭州市住房保障和房产管理局17日发布《关于进一步促进房地产市场平稳健康发展的通知》以及政策解答。根据《通知》,符合条件的三孩家庭,在本市限购范围内限购的住房套数增加1套;报名参加新建商品住房公开摇号销售时,参照“无房家庭”优先摇号。

《通知》原文:

为认真贯彻落实党中央、国务院决策部署,坚持“房子是用来住的、不是用来炒的”定位,支持刚性和改善性住房需求,促进房地产市场平稳健康发展,现就有关事项通知如下:

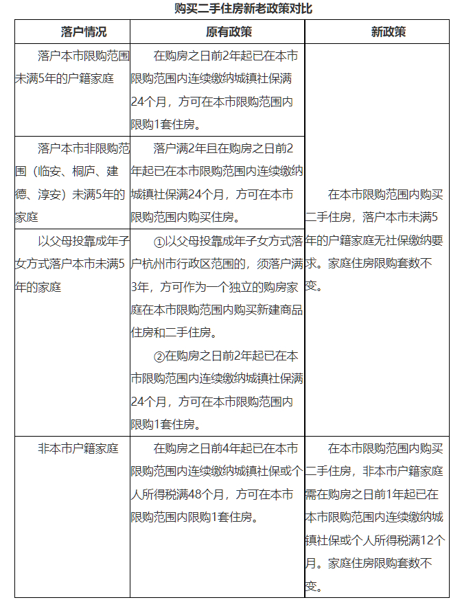
一、优化二手住房交易政策

在本市限购范围内购买二手住房,落户本市未满5年的户籍家庭无社保缴纳要求;非本市户籍家庭需在购房之日前1年起已在本市限购范围内连续缴纳城镇社保或个人所得税满12个月。

二、进一步完善税收调节

本市限购范围内,个人转让家庭唯一住房,增值税征免年限由5年调整到2年。

三、更好满足三孩家庭购房需求

符合条件的三孩家庭,在本市限购范围内限购的住房套数增加1套;报名参加新建商品住房公开摇号销售时,参照“无房家庭”优先摇号。

本通知自发布之日起施行。原有政策与本通知不一致的,以本通知为准。

政策解答:

一、出台《关于进一步促进房地产市场平稳健康发展的通知》(以下简称本《通知》)的目的是什么?

答:为认真贯彻落实党中央、国务院决策部署,坚持“房子是用来住的、不是用来炒的”定位,支持刚性和改善性住房需求,促进房地产市场平稳健康发展。

二、如何优化二手住房政策?

答:在本市限购范围内购买二手住房,一是对落户本市未满5年的户籍家庭取消了“在购房之日前2年起已在本市限购范围内连续缴纳城镇社保满24个月”的规定;

二是对非本市户籍家庭,将原“在购房之日前4年起已在本市限购范围内连续缴纳城镇社保或个人所得税满48个月”的规定调整为“在购房之日前1年起已在本市限购范围内连续缴纳城镇社保或个人所得税满12个月”。

三、如何进一步完善税收调节?

答:对本市限购范围内,个人转让家庭唯一住房(家庭成员范围包括本人、配偶以及未成年子女,下同),增值税征免年限由5年调整到2年。即限购范围内,个人转让家庭唯一住房,购房年限不足2年的,按照5%的征收率全额缴纳增值税,购房年限在2年以上的(含2年),免征增值税;个人转让非家庭唯一住房,增值税免征年限仍为5年。

免征年限的起算时点以个人购买住房取得的不动产权证或契税完税证明上注明的时间按“孰先”原则确定。

四、如何理解“符合条件的三孩家庭”?

答:本《通知》中的“符合条件的三孩家庭”是指经杭州市卫生健康委员会认定的,同一对夫妻(至少一方为杭州户籍)2021年5月31日(含)后生育三孩的家庭。即申请人双方应具有合法的夫妻关系,已共同生育或依法收养三个子女(指现有子女数),其中第三个子女的出生或收养日期应在2021年5月31日(含)以后。

五、购房时购房人需要提交“符合条件的三孩家庭”的书面证明吗?

答:“符合条件的三孩家庭”经杭州市卫生健康委员会依据相关规定,依托大数据平台,结合家庭生育登记、出生信息、领养信息等实施核查。购房人在办理购房手续时,无需提交“符合条件的三孩家庭”的书面证明,只需授权相关单位查询本人在卫生健康部门登记的相关生育信息。核查结果将通过相关系统平台或短信方式及时告知。如果购房人对数据自动核查结果有疑义的,可在指定时间内向属地卫生健康局进一步反映核实。

六、何时开始执行三孩家庭优先购房政策?

答:三孩家庭购买新建商品住房的,自本《通知》发布之日起领取预售证的项目开始执行;购买二手住房的,自本《通知》发布之日起执行。