新浪财经

储能温控行业深度报告:储能助力温控企业开启重要增长极

市场资讯 2022.05.17 19:00

(报告出品方/作者:国海证券,李航、邱迪)

一、温控是储能安全经济运行的重要保障

1.1 热失控是储能电站事故频发的主要原因之一

储能电站事故频发,危及生命财产安全。据北极星储能网不完全统计,2011年-2021年10年间,全球共发生50起储能电站起火 爆炸事故。其中,韩国30起、中国3起、美国2起、日本1起、比利时1起。

储能电站事故主要原因在于:锂电池自身及管理系统缺陷、锂电池内部热失控、充放电散热不畅。发生事故的储能电站多采用 锂电池,北京大红门储能电站主要系磷酸铁锂电池内短路起火导致,而国外储能事故主要是锂电池管理系统和锂电池电芯缺陷 为主。借鉴新能源车起火爆炸经验分析,其故障大多由热失控引起的,其次是充电过程散热不畅所致。

政策明令,安全是储能发展的底线。国家能源局发布《电力安全生产“十四五”行动计划》,重点强调电化学储能安全运行技 术提升;《新型储能项目管理规范(暂行)(征求意见稿)》强调坚持安全第一原则,提出全生命周期安全管理要求,提出原 则上不新建大型动力电池梯次利用储能项目,避免高安全问题发展。

1.2 锂电池最佳温度区间10-35℃,温控技术要求凸显

储能电池最佳温度区间在10℃-35℃,单体间的温差均不超过5℃为佳。10℃-35℃是锂电池最佳温度区间,以可维持其在最佳 使用状态,保证储能系统的性能和寿命。-20℃-45℃内是锂电池工作温度区间,但锂电池会面临寿命衰减、电解液凝固、抗阻 增加、电池容量明显下降等问题。温度超60℃时,锂电池内部有害化学反应速率提高,使得电芯失控、BMS失效、PCS保护失 效等。温度小于-30℃时,电池的容量和功率急剧降低,特别是充电容量和充电功率下降更加明显,导致储能系统经济性锐减。

自然通风散热下储能集装箱工作温度远超最佳温度区间,温控作用必要性凸显。由于储能系统对电池循环寿命、一致性等要求 更高,磷酸铁锂电池更适宜锂电池储能系统。在国际标准的 40 英尺储能集装箱,以磷酸铁锂电池为电池组,实验发现,在单 侧自然通风下,整个储能系统内部温度高达150-170℃,远超锂电池组最佳工作区间10-35℃,且电池组内部温度一致性极差, 最高温差近 20 ℃。由于工作温度超最佳温度100℃以上,储能系统通过温控系统对锂电池进行热管理十分必要,且储能温控难 度高。

1.3 锂电池放电倍率越大、工作时长越长,产热量越多

电池产热由焦耳热和反应热两部分组成,均受到环境温度、工作时长、充放电倍率影响。电池产热最主要的热量来源是焦耳 热,焦耳热主要是由于电流经过电池的极柱、电解液、隔膜等存在电阻的地方,因焦耳效应发出的热量,其在充、放电过程 当中均为放热反应;反应热主要系锂离子在正负极间嵌入/脱嵌的过程会伴随着热量的变化。

二、储能温控中液冷技术渗透率预计持续提升

2.1 储能温控技术以风冷、液冷为主,热管、相变在研

目前以风冷、液冷为主,热管冷却、相变冷却处在研阶段。

风冷:以空气为冷却介质,利用对流换热降低电池温度的一种冷却方式。但由于空气的比热容低,导热系数也偏低,更适用于 功率相对较小的通信基站、小型储能系统等。

液冷:利用液体对流换热转移电池工作产生的热量。由于液体比热容及导热系数都高于空气,更适用于高功率的储能系统、数 据中心、新能源汽车等。

热管冷却:热管冷却是依靠封闭管壳内工质相变实现换热,分为冷端空冷和冷端液冷。目前处于在研阶段,本文暂不展开讨论。

相变冷切:相变冷却是利用变相材料发生相变吸收能量的一种冷却方式。目前处于在研阶段,本文暂不展开讨论。

2.2 技术现状:风冷现阶段市场渗透率高,液冷产品推广力度加大

风冷现阶段市场渗透率高。受益于目前储能发展仍处于初期阶段,项目多为容量、功率较小的小型储能系统,风冷制冷效率 可满足需求,经济性占优支撑其市场较高渗透率。

风冷单GWh价值量0.3亿,相对液冷系统经济性占优。 液冷系统相对复杂,主要包括水冷板、水冷管、水冷系统、换热风机等。根据华经产业研究院数据显示,目前整套液冷系统方 案价值量约0.8-1亿元/GWh,其中液冷板合计总价值量占比最高,一般约0.5亿元/GWh;风冷系统方案结果较为简单,价值量 相对较低约0.3亿元/GWh。

风冷相对液冷可靠性高:①风冷系统结构简单,更易于安装、维护;②部分液冷系统仍存在冷却液泄露、故障点多等风险, 风冷系统可靠性相对更高。

风冷制冷效率仍可提高,市场空间仍有一席之地。风冷可通过优化风道设计等,控制气流方向、流速及途径,以此提高制冷 制热效率。

2.3 技术趋势:液冷渗透率提升,风冷仍具一席之地

风冷、液冷如何选择? 储能温控技术选择是综合考虑安全性、经济性、电池PACK设计、所处环境等因素的结果,并非单纯考虑冷却性能。

制冷功率需求高低: ①若储能项目产热功率低,则对制冷需求小,风冷效果可满足、适配度更高;②若储能项目产热功率高,则对制冷需求大,部分场景需要液冷技术才可满足;

储能项目成本敏感度:据华经产业研究院统计,风冷单GWh0.3亿元、液冷单GWh0.9亿元,其中液冷主机系统约0.5亿 元/GWh 。①目前储能处商业化发展初期,成本敏感度高,有利于较高风冷渗透率,按照成本敏感高低排序:大型储能>工商业储能 >家储。②随着储能盈利模式改善,成本敏感度下降,液冷渗透率有望提升,为满足安全需求,大型储能项目有望大规模引入液 冷。

储能电池PACK设计:不同温控技术的储能电池PACK设计存在差异,风冷、液冷受电池PACK被动选择。①风冷的储能系统结构简单、可靠性高、易于维护,但系统体积密度低。②液冷的储能系统体积密度高、系统紧凑,但安装维护难度大、可靠性低。

储能项目所处环境:室外温度会影响风冷、液冷的制冷效率 。①风冷不适应于极端高温、风沙大的地方:风冷靠与外界空气进行对流换热,外界温度高换热效率低;风沙大的地方易 入侵腐蚀电池系统。②液冷不适应于极端低温、远离水源的地方:低温下,冷却剂易冻结无法进行热管理;液冷靠液体对流换热,所以需要 消耗大量水。

三、多成长赛道共促温控行业持续增长

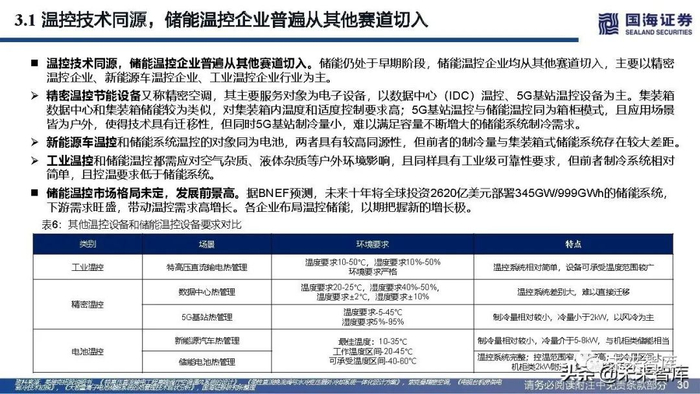
3.1 温控技术同源,储能温控企业普遍从其他赛道切入

储能仍处于早期阶段,储能温控企业均从其他赛道切入,主要以精密 温控企业、新能源车温控企业、工业温控企业行业为主。

精密温控节能设备又称精密空调,其主要服务对象为电子设备,以数据中心(IDC)温控、5G基站温控设备为主。集装箱 数据中心和集装箱储能较为类似,对集装箱内温度和适度控制要求高;5G基站温控与储能温控同为箱柜模式,且应用场景 皆为户外,使得技术具有迁移性,但同时5G基站制冷量小,难以满足容量不断增大的储能系统制冷需求。

新能源车温控和储能系统温控的对象同为电池,两者具有较高同源性,但前者的制冷量与集装箱式储能系统存在较大差距。

工业温控和储能温控都需应对空气杂质、液体杂质等户外环境影响,且同样具有工业级可靠性要求,但前者制冷系统相对 简单,且控温要求低于储能系统。(报告来源:未来智库)

储能温控市场格局未定,发展前景高。据BNEF预测,未来十年将全球投资2620亿美元部署345GW/999GWh的储能系统, 下游需求旺盛,带动温控需求高增长。各企业布局温控储能,以期把握新的增长极。

3.2 储能温控:大型储能是储能发展关键,也是储能温控主赛道

大型储能是储能更大规模发展关键,预计将维持高占比。以全球两大主要市场美国和中国为例,

美国新增投运规模以表前大型储能为主,大型化趋势明显。据Wood Mackenzie数据,2021年美国新增储能容量10.5GWh, 其中表前占比高达87.6%。据该机构预测,美国2021-2026年累计储能容量202.5GWh,其中表前占比始终高达79.8%。

中国储能增长点在于电源侧和电网侧,以调峰调频为主。当前中国电化学储能增长主要依靠发电侧强制配储政策驱动,且政 策逐步倾向于大容量的共享储能项目,近两年大容量项目备案量快速提升。据北极星储能网不完全统计,2021年备案的共享 储能项目达85个,总建设规模超12GW/24GWh。

大型储能具有容量大、运行环境复杂等特点,对温控系统要求更高,有望提升液冷比重。大型储能的电池容量以MWh计,是 电动车储能电池容量的数十倍到百倍。大型储能将大量电池密集排布在集装箱等密闭环境,在电网调度下直面复杂的运行环 境,散热要求高。同时大型储能初始投资大,对可靠运行、利用率、循环寿命等要求高,对于保障电池最佳工作状态的温控 要求高。调峰大容量长时长、调频高倍率趋势,有望带动大型储能液冷渗透率提高,并驱动整体温控需求规模高增。

3.3 IDC温控:“东数西算”更添行业动力,低PUE助推液冷渗透率提升

互联网和云计算推动IDC大规模发展,“东数西算”更添强大动力。2014年我国IDC市场规模仅为372亿元,2020年增至2238 亿元,年复合增长率为31.8%,据工信网预计,2021年我国数据中心市场规模将达到2486亿元。2022年2月,国家发展改 革委、国家能源局等联合印发文件,同意在京津冀、长三角、粤港澳大湾区等8地启动建设国家算力枢纽节点,并规划了10 个国家数据中心集群,“东数西算”工程将推动数据中心进一步加速发展。

数据中心温控能耗高,温控节能是降低PUE的关键。随着高性能芯片的发展,数据中心的热流密度不断升高,数据中心对 于温控系统的需求不断增加。由于电力成本占整个数据中心日常运维支出成本的50%-60%,其中温控系统的功耗约占数据 中心总功耗的40%,降低温控能耗是降低数据中心PUE(数据中心总设备能耗/IT设备能耗)的关键。政府部门对高能耗问 题提出更严格的管理要求,《关于加强绿色数据中心建设的指导意见》要求到2022年数据中心PUE达到1.4以下,将进一步 提升温控市场需求。

四、温控市场空间测算

4.1 电力储能温控市场空间测算

对全球电力储能温控市场空间测算的核心假设:

大型储能: 2022年-2025年装机量分别为31/54/81/148GWh;

液冷占比:33%/45%/50%/55%;

工商业储能: 2022年-2025年装机量分别为7/11/17/33GWh;

液冷占比:30%/35%/40%/45%;

温控系统价值量: 2021年风冷价值量为0.3亿元/GWh;液冷价值量0.9亿元/GWh;2022-2025年每年分别降幅5%。

测算结果: 预计2022年全球电力储能温控市场规模达17.62亿元;其中风冷、液冷占比分别为67.56%、32.44%;预计2025年全球电力储能温控市场规模达91.00亿元;其中风冷、液冷占比分别为46.83%、53.17%;2021-2025年全球电力储能温控市场规模CAGR达103.65%。

4.2 其他赛道温控市场空间测算

对全球IDC温控市场空间测算的核心假设:

2021-2025年IDC(除服务器)总投资为:13627/14263/14931/15630/16569亿元;

温控系统价值量:2020年温控系统成本占比为9%;往后每年保持不变。

对全球市场5G基站温控空间测算的核心假设:

2021-2025年5G基站新增装机量为:13/16/19/22/27GWh;

温控系统价值量:2021年温控系统价值量为0.3亿元/GWh,往后每年降幅 5% 。

全球新能源车温控市场空间测算的核心假设:

2021-2025年新能源车市场规模为:21263/25988/45675/75915/94815亿元;

温控系统价值量:2020年温控系统成本占比为1%,往后每年保持不变。

测算结果: 2025年上述其他赛道温控市场总计达到2446亿元; 2021-2025年CAGR达15.19%。

五、储能温控行业投资思路分析

5.1 储能温控行业投资逻辑:存量小,增速快,为重要增长极

从存量看:根据我们测算,相较于精密温控、新能源车温控、工业温控行业,目前储能行业属于发展初期,因此储能 温控存量小, 2021年市场规模约为7.88亿元,占比仅为0.54%;

从增速看:储能温控在2021-2025年内其CAGR最大,达103.65%,发展速度快,远超其他行业温控发展速度,未来市 场规模占比也在不断提高,到2025年达91.00亿元,占比达3.59%,为温控行业新的增长极。

5.2 储能温控选股方向

短期看先发优势:短期内主流企业受益于先发优势,技术相似性和可迁移性决定储能温控切入速度

先发优势取决于技术相似性和可迁移性,主要看技术类型、制冷量规模等要素。风冷技术方面,储能业务布局早、 业务范围广的企业具有较为显著的先发优势,以精密空调企业为主。液冷技术方面,机柜类和集装箱储能类制冷量 差别大,不同类型企业的先发优势不同。新能源车热管理企业的先发优势在于机柜类储能,制冷量较大的集装箱类 储能仍存供应链等多方面短板。集装箱类储能门槛相对较高,主要在于企业先期布局。

初期技术壁垒有限、市场格局未定,切入速度是竞争关键。从现有市场格局看,在储能领域已有布局的企业为:① 精密温控:英维克、申菱股份;②新能源车温控:松芝股份、奥特佳;③工业冷却:高澜股份、同飞股份。英维克 早在2013年开始涉足储能领域,且以精密温控为主营业务,是IDC数据温控龙头企业,目前已实现储能项目营业收 入,先发优势最足。

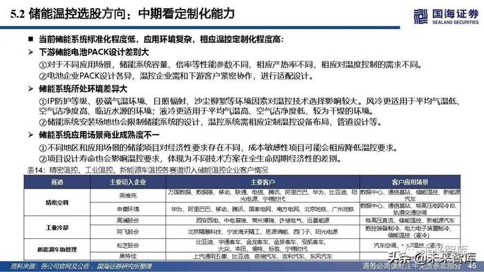
中期看定制化能力:当前储能系统标准化程度低,应用环境复杂,相应温控定制化程度高

下游储能电池PACK设计差别大:①对于不同应用场景,储能系统容量、倍率等性能参数不同,相应产热率不同,相应对温度控制的需求不同。②电池企业PACK设计各异,温控企业需和下游客户紧密协作,进行适配设计。

储能系统所处环境差异大 :①IP防护等级、极端气温环境、日照辐射、沙尘柳絮等环境因素对温控技术选择影响较大。风冷更适用于平均气温低、 空气洁净度高、临近水源的环境;液冷更适用于平均气温高、空气洁净度低、较为干燥的环境。②储能系统安装场地也会限制储能系统的设计,温控系统需相应定制温控设备布局、管道设计等。

储能系统应用场景商业成熟度不一:①不同地区和应用场景的储能项目对经济性要求存在不同,成本敏感性项目可能会相应降低温控要求。②项目设计寿命也会影响温控要求,体现为不同技术方案在全生命周期经济性的差别。

长期有望走向标准化

调峰调频等表前储能有望维持高占比,且成本敏感度高,对规模化降本诉求更为迫切: 以调峰调频为代表的表前储能是实现向含高比例新能源的电力系统转型的关键,有望在新增储能份额维持较高比重。表前储能均服务于公用电力事业,具有大规模、低成本的显著特征,因此对储能价格较为敏感,对规模化降本诉求 更为迫切。

储能按应用场景分类类别多,但按物理特性分类类别少,有利于标准化: 储能按应用场景可分为调频、调峰、电网替代、用户节能、需求响应等多种类别。储能系统主要物理参数有充放电倍率、备电时长、功率和容量,由于表前储能通常采用集装箱式模块化设计,因此 储能物理特性主要差别在于充放电倍率和备电时长。

表前储能有望通过标准化实现规模化降本,将促进储能温控环节的标准化: 以标准化实现规模化是表前储能未来实现降本的一条重要路径,有望推动储能温控环节的标准化。

5.3 英维克:国内领先精密温控龙头,布局储能构筑温控大平台

以IDC、通信温控起步,后逐步布局储能领域。公司主营业务可分为四大类:机房温控节能产品、机柜温控节能产品、 新能源车用空调、轨道交通空调。2006年首次推出IDC机房空调(机房温控节能产品)、通信基站专业空调、通信 户外柜专用空调(机柜温控节能产品);2015年成立深圳科泰,主营新能源车用空调,2018年收购上海科泰,主营 轨道交通空调;公司储能产品主要依托机柜温控节能产品进行衍生应用,早在2013年开始涉及储能温控,2020年推 出储能液冷系统,已在中国、欧美多个国家得到应用。开拓电子散热、冷链温控、空气环境控制新业务。电子散热是 公司填补热源散热的空白,目前进展较慢,一旦技术突破,或带来累积增。(报告来源:未来智库)

5.4 同飞股份:工业温控深耕二十年,布局储能提升发展空间

围绕工业制冷设备,拥有液体恒温设备、电气箱恒温装置、纯水冷却单元和特种换热器四大类产品。主要涉及数控装 备、电力电子装置制冷领域;其中LCU系列纯水冷却单元、MCW系列水冷却机、MCA系列电气箱温湿度调节机等产 品,为国家电网、南方电网等众多重大项目稳定运行提供了可靠保障。

技术可迁移性强,储能业务有望高增带来业绩弹性。公司已有产品可有效迁移至储能行业、新能源发电变流器等多个 领域。其中,公司液体恒温设备技术可迁移生产液冷温控产品,电气箱恒温装置技术可迁移生产风冷温控产品。目前 公司储能业务量相对较小,但随着储能系统需求高增,公司液体恒温设备、电气箱恒温装置有望相应实现营收快速增 长。当前公司体量相对较小,有望实现较高业绩弹性。

报告节选:

(本文仅供参考,不代表我们的任何投资建议。如需使用相关信息,请参阅报告原文。)

加载中...