新浪财经

有补贴!如皋公布最新购房政策

媒体滚动 2022.05.14 20:28

为全面贯彻落实中央政治局会议精神,坚持“房住不炒”的定位,认真落实城市主体责任,为支持刚性和改善性住房需求,满足各层次人员购房需求,进一步减轻民众购房负担,优化服务措施,带动全市房地产市场交易需求,促进全市房地产业健康发展和良性循环,结合如皋实际,制定《如皋市支持居民合理住房需求的实施办法(暂行)》。

文件解读

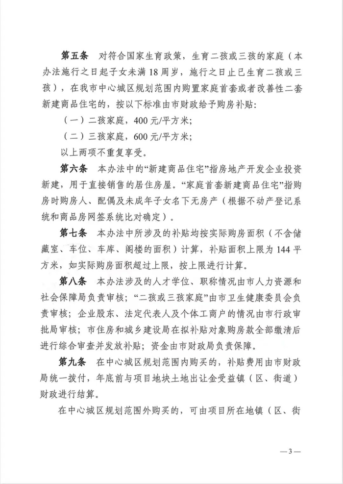
01合理住房需求<<<<

本办法中的合理住房需求,指刚性和改善性住房需求,凡在市中心城区规划范围内购置家庭首套或者改善性二套的新建商品住宅(安置房除外)的居民。

02新建商品住宅<<<<

新建商品住宅,指房地产开发企业投资新建,用于直接销售的居住房屋。

03家庭首套新建商品住宅<<<<

家庭首套新建商品住宅,指购房时购房人、配偶及未成年子女名下无房产。(根据不动产登记系统和商品房网签系统比对核定)。

04中心城区规划范围<<<<

中心城区规划范围依据《如皋市城市总体规划(2013-2030)》中的“中心城区用地规划图(2017年修改版)”核定。

05就业、创业人员<<<<

就业人员,是指与如皋用人单位签订六个月以上劳动合同或在如皋用人单位工作满六个月以上的,也可以是在如皋注册登记的社会组织组成人员;

创业人员,是指如皋企业股东或在如皋企业担任法定代表人,也可以是在如皋领取营业执照满三个月的个体工商户。

06 二孩、三孩家庭<<<<

二孩、三孩家庭,指本办法施行之日起子女未满十八周岁,施行之日止已生育二孩或三孩。

07 温馨提示<<<<

本办法中新建商品住房购置时间的认定以商品房网签合同备案时间为准;

补贴政策一个家庭仅享受一次;

补贴申领手续须在缴清房款后当年内办理,过期不予受理。

加载中...