新浪财经

新版中药材GAP实施要点:写我要做,做我所写,记我所做

媒体滚动 2022.05.13 16:33

近期国家药品监督管理局、农业农村部、国家林业和草原局和国家中医药管理局联合发布了修订的《中药材生产质量管理规范》(以下简称新版中药材GAP)。新版中药材GAP是中药材生产企业建设规范化生产基地的技术指导原则。按新版中药材GAP建设基地的总体实施思路是“写我要做,做我所写,记我所做”,从统一规划、文件编写、选址与准备、生产管理与质量控制、内审完善等方面实施。本文分析实施的要点,以促进中药材生产企业更好落地实施新版中药材GAP。

建设质量管理体系,管控质量风险

新版中药材GAP第二章“质量管理”第五条提出“企业应当根据中药材生产特点,明确影响中药材质量的关键环节,开展质量风险评估,制定有效的生产管理与质量控制、预防措施。”中药材GAP基地建设的质量管理主要包括三方面要求,一是明确影响中药材质量关键环节,二是开展质量风险评估,三是制定有效的生产管理、质量控制和预防措施。实施风险管控的核心措施是“六统一”和“可追溯”以及规范当中的系列禁止内容(图1)。

关键环节风险防控要点如图2。“六统一”在其他解读文中已有阐述,不再赘述。中药材生产企业建设GAP基地必须建立质量追溯体系,可根据企业情况和基地特点,自建或使用第三方的追溯系统,以追溯关键生产环节的信息为主,系统应操作方便、简单。

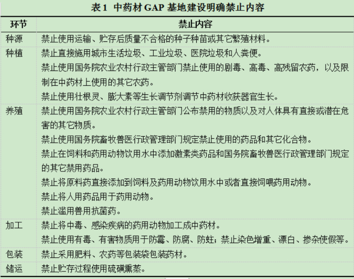
新版中药材GAP针对主要生产环节明确了一系列具体禁止内容(表1)。

明确总体实施思路,高效建设GAP基地

GAP基地建设的基本思路为“写我要做,做我所写,记我所做”(图3)。计划过程就是“写我要做”,执行“写”下的内容就是“做我所写”,记录所做过程的关键数据就是“记我所做”,对整个过程进行检查,并持续加以改进就是内审过程。

写我要做,明确基地建设目标和措施

中药材生产企业对建设的GAP基地进行规划,明确需要做的内容,制定相应的制度、规程等。包括确定基地建设方式,确定药材生产模式,设计组织机构,配置人员和岗位,确定需要的设施设备等。确定后,需要“写”的内容有各种文件,包括质量标准文件、生产技术规程文件、制度文件、标准操作规程文件及其他文件如培训制度等。

其中制定中药材规范化生产技术规程是核心。新版中药材GAP第二章对必须制定的技术规程和标准做了专门规定,包括生产基地选址,种子种苗或其它繁殖材料要求,种植、养殖、采收与产地加工、包装、放行与储运等的技术规程。一种药材可编制一个生产技术规程,也可按生产环节编制多个生产技术规程,但不宜拆分过细。

 做我所写,促进规范化生产

按照确定目标及文件建设中药材GAP基地,主要涉及环节有:明确生产批,管理与培训人员,准备、使用、管理设施、设备与工具,准备与规范使用种子种苗或其他繁殖材料,按生产技术规程种植或养殖,定期内审,按制度和操作规程处理投诉、退货和召回等。

记我所做,实现全过程可追溯

记录是文件体系内容的一部分,也是实现可追溯的关键。记录可分为三类,第一类为人员管理记录,如人员培训、考勤记录等;第二类为生产管理记录,如农药施用记录、采收记录等;第三类为质量管理记录,如检验报告、内审报告等。新版中药材GAP对需要记录的主要内容有明确要求,包括产地地址,药用植物种植主要记录,药用动物养殖主要记录,采收加工主要记录等,以及放行记录,不合格药材处理记录,发运记录,内审报告和召回投诉记录等。

(作者单位:中国医学科学院药用植物研究所)

《中国医药报》社版权所有,未经许可不得转载使用。

(责任编辑:张可欣)

加载中...